为加强技术进出口管理,根据《对外贸易法》和《技术进出口管理条例》相关规定,商务部会同科技部等部门对《中国禁止出口限制出口技术目录》(包括商务部、科技部2008年第12号令和商务部、科技部2020年第38号公告,以下简称《目录》)进行了修订。
本次修订拟删除技术条目32项,修改36项,新增7项,修订后《目录》共139项,其中,禁止出口技术24项,限制出口技术115项。此次修订对《目录》进行较大幅度删减,细化部分技术条目控制要点,为加强国际技术合作创造积极条件。
现就《目录》修订向社会公开征求意见,公众可通过以下途径提出意见:
1. 电子邮件:miaoyang@mofcom.gov.cn;
2. 传真:010-85093148、010-65197926;
3. 信函:北京市东长安街2号商务部服贸司,邮编:100731。
请在电子邮件主题、传真首页和信封上注明“出口目录公开征求意见”。意见反馈截止时间为2023年1月28日。
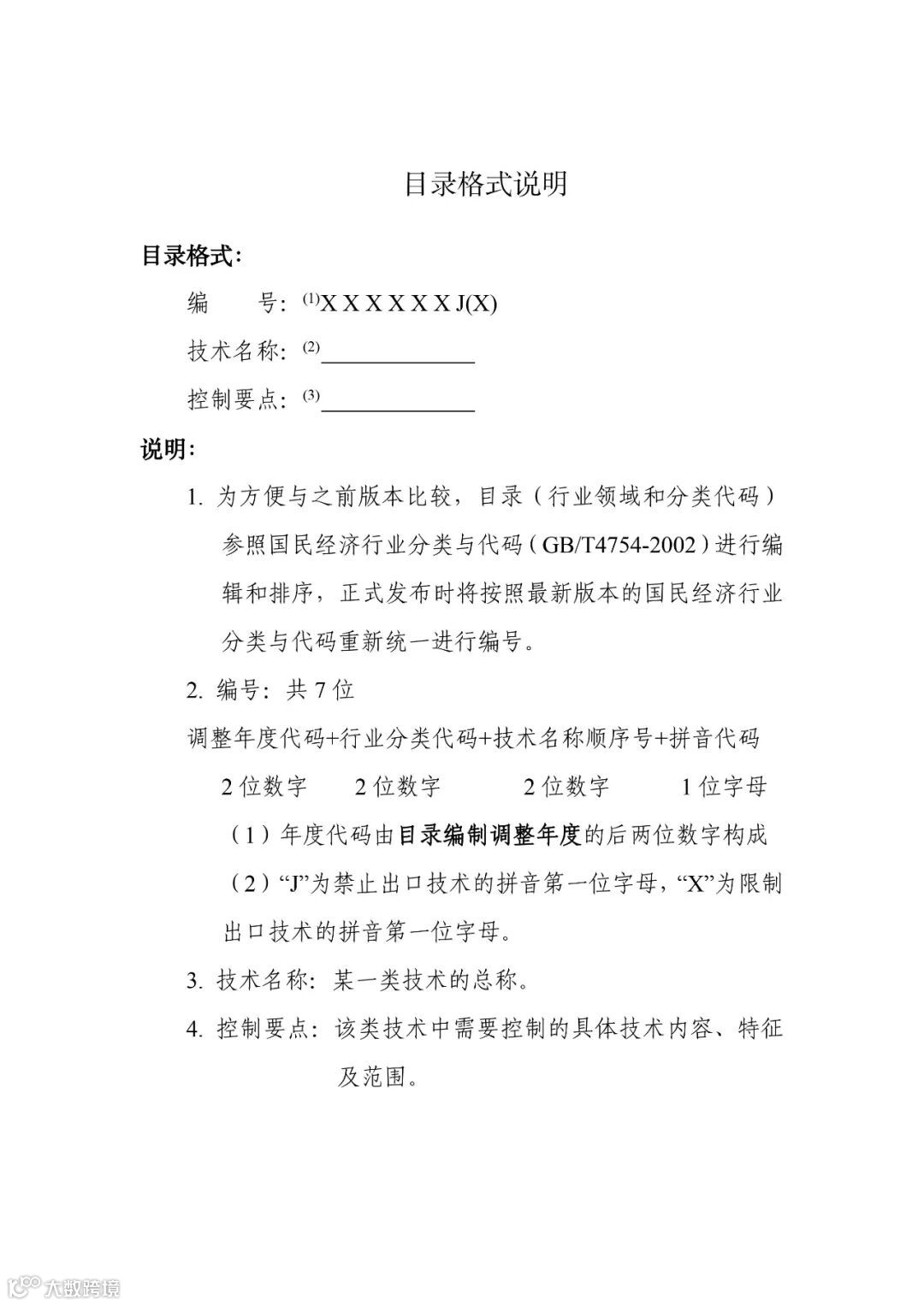
附件:中国禁止出口限制出口技术目录(征求公众意见版)
商务部服贸司
2022年12月30日






















来源:商务部官网


