搜索
首页
大数快讯
大数活动
服务超市
文章专题
出海平台
流量密码
出海蓝图
产业赛道
物流仓储
跨境支付
选品策略
实操手册
报告
跨企查
百科
导航
知识体系
工具箱
更多
找货源
跨境招聘
DeepSeek
首页
>
【材料】山东大学PNAS:多酚基水凝胶用于脊髓损伤修复
>
0
0
【材料】山东大学PNAS:多酚基水凝胶用于脊髓损伤修复
X-MOL资讯
2023-11-25
3
导读:近日,山东大学研究团队利用多酚作为铁螯合剂和构筑基元合成水凝胶用于脊髓损伤修复,首次揭示了铁稳态在神经再生中的作用,并提出利用多酚基水凝胶重塑神经铁稳态、诱导神经再生的新策略。
由于中枢神经系统的自发再生能力有限,脊髓损伤后的神经和运动功能恢复一直是临床治疗中亟待解决的难题和科学研究热点。离子稳态失衡作为脊髓损伤微环境中的关键病理特征,其对神经再生的调控作用尚未明确。近日,
山东大学
研究团队
利用多酚作为铁螯合剂和构筑基元合成水凝胶用于脊髓损伤修复,首次揭示了铁稳态在神经再生中的作用,并提出利用多酚基水凝胶重塑神经铁稳态、诱导神经再生的新策略。
相关研究成果发表在
Proc. Natl. Acad. Sci. U.S.A.
(
美国
科学院院刊)。山东大学化学与化工学院
崔基炜
教授、
郝京诚
教授和齐鲁医院
倪石磊
教授为该论文的共同通讯作者,山东大学博士后
耿慧敏
和博士研究生
李之威
为该论文的共同第一作者。
图1. 多酚基水凝胶重塑脊髓损伤铁稳态促进运动功能恢复的示意图
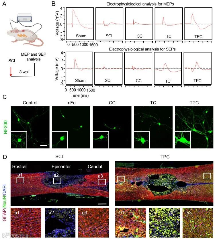
天然多酚化合物具有丰富的生物功能与化学活性,以及较强的金属离子络合能力。开发多酚作为铁螯合剂和构筑基元合成水凝胶用于脊髓损伤修复,一方面多酚螯合脊髓损伤部位过载的金属离子形成非活性复合物,缓解铁离子失衡;另一方面,多酚发挥抗氧化、抗炎等功能,降低脂质过氧化水平,改善脊髓损伤微环境(图1)。动物实验表明多酚基复合水凝胶能够重塑脊髓损伤部位的铁稳态,多途径改善脊髓损伤的再生微环境,促进上下行神经通路穿越损伤中心并形成功能性突触连接,最终显著改善脊髓损伤大鼠的运动功能(图2)。利用多酚基水凝胶调节铁代谢促进神经发生,为治疗脑创伤、脑出血等其他铁沉积性中枢神经系统疾病提供了新思路。
图2. 多酚基水凝胶在动物水平促进脊髓损伤后运动功能的恢复。(A,B)水凝胶促进脊髓损伤后运动诱发电位(MEP)与体感诱发电位(SEP)的恢复,(C)铁过载对背根神经节神经元细胞突触生长的影响以及水凝胶对突触的促生长作用,(D)成熟神经元在损伤部位的迁移。
此外,团队成员利用多酚、芳香衍生物(如酚、醌类化合物)与金属离子作为基元构建了具有不同结构和功能的涂层材料,并表现出独特的抑菌和药物递送功能(
Angew. Chem. Int. Ed
.
2021
,
60
, 21529;
Angew. Chem. Int. Ed.
2023
,
62
, e202218021)。该系列工作为构筑表面化学涂层和功能水凝胶等胶体分散体系开辟了新途径,拓宽了多酚化学在胶体与界面化学和生物医学交叉研究中应用。
上述研究工作得到国家自然科学基金、山东省自然科学基金的资助和支持。山东大学结构成分与物性测量平台和转化医学共享平台为该工作的相关测试提供了重要支持。
原文(扫描或长按二维码,识别后直达原文页面):
Restoring neuronal iron homeostasis revitalizes neurogenesis after spinal cord injury
Huimin Geng, Zhiwei Li, Zheng Li, Yuqi Zhang, Zhiliang Gao, Lei Sun, Xingang Li, Jiwei Cui,* Shilei Ni,* and Jingcheng Hao*
Proc. Natl. Acad. Sci. U.S.A
.,
2023
,
120
, e2220300120, DOI: 10.1073/pnas.2220300120
点击“
阅读原文
”,查看
化学 • 材料
领域
所有收录期刊
【声明】内容源于网络
0
0
X-MOL资讯
“X-MOL资讯”隶属于X-MOL学术平台(官网x-mol.com),关注化学、材料、生命科学、医学等领域的学术进展与科研前沿,提供专业与深度的内容。公众号菜单还提供“期刊浏览”等强大功能,覆盖各领域上万种期刊的新近论文,支持个性化浏览。
内容
19833
粉丝
0
关注
在线咨询
X-MOL资讯
“X-MOL资讯”隶属于X-MOL学术平台(官网x-mol.com),关注化学、材料、生命科学、医学等领域的学术进展与科研前沿,提供专业与深度的内容。公众号菜单还提供“期刊浏览”等强大功能,覆盖各领域上万种期刊的新近论文,支持个性化浏览。
总阅读
8.1k
粉丝
0
内容
19.8k
在线咨询
关注