搜索
首页
大数快讯
大数活动
服务超市
文章专题
出海平台
流量密码
出海蓝图
产业赛道
物流仓储
跨境支付
选品策略
实操手册
报告
跨企查
百科
导航
知识体系
工具箱
更多
找货源
跨境招聘
DeepSeek
首页
>
【纳米】西安电子科技大学王忠良团队Adv Sci:仿生丝状肌动蛋白脂质体用于生物大分子的胞内递送
>
0
0
【纳米】西安电子科技大学王忠良团队Adv Sci:仿生丝状肌动蛋白脂质体用于生物大分子的胞内递送
X-MOL资讯
2024-01-09
1
导读:西安电子科技大学王忠良团队开发了一种仿生F-actin的纳米平台用于蛋白质的高效细胞质递送。
生物大分子胞内递送的困难
尽管包括蛋白、核酸在内的生物药物具有广泛的医疗应用前景,但是如何向细胞内高效递送(高转染效率、高活性)这些生物药物仍然是一个棘手的问题。现有的药物递送载体进入细胞大多通过内吞作用,它们进入细胞后大部分被溶酶体降解和被胞吐到细胞外,只有不到10%的药物能够进入细胞质。
丝状肌动蛋白可促进膜融合过程
肌动蛋白(Actin)是细胞骨架的重要组成部分,在细胞的迁移、分裂、原生质的流动、囊泡和细胞器的运动、细胞间信息的传递、细胞的形状等细胞
活动
中扮演着重要的角色。肌动蛋白分为球状肌动蛋白(G-actin)和丝状肌动蛋白(F-actin)。G-actin通过非共价作用聚集成F-actin的过程被发现能够增加细胞膜的张力,促进膜融合过程。因此,仿生F-actin可能是构建药物递送纳米平台的一种新策略。
仿生丝状肌动蛋白脂质体可作为生物大分子递送载体
近期,
西安
电子科技大学王忠良
团队开发了一种
仿生F-actin的纳米平台用于蛋白质的高效细胞质递送。
该纳米平台展现出与细胞膜模拟物的快速融合,能通过膜融合作用将蛋白质药物递送进入细胞质,产生极高的蛋白转染效率和转染活性。该纳米平台还能够递送抗肿瘤蛋白产生优异的肿瘤细胞抑制能力。相关工作发表在
Advanced Science
。
在这项研究中,作者首先设计嵌在脂质双分子层中的花菁染料CyBI7聚集体模拟支撑细胞膜的非共价键聚集体仿生丝状蛋白(F-actin)的,得到CyBI7-IL。如图1所示,CyBI7-IL的近红外吸收峰明显红移,证明CyBI7确实在脂质双分子层中形成了聚集体。进一步的分子动力学模拟(图2)证实CyBI7在IL的脂质双分子层中形成包含2-4个单体的小聚集体,并呈现出典型的J聚集形态(滑移的平面)。表面张力的计算结果则进一步证实了CyBI7聚集体具有增加膜张力的作用,CyBI7-IL与不含CyBI7的IL的表面张力分别为-4.7 mN/m和-0.32 mN/m。脂质体中CyBI7聚集体产生的张力约等于4.7万个F-actin分子产生的张力,证明CyBI7聚集体有仿生F-actin的潜力。
图1. CyBI7-IL以及对照脂质体的基本表征
图2. CyBI7-IL和对照脂质体的分子动力学模拟结果
如图3,作者进一步探究了CyBI7-IL与细胞膜模拟物的膜融合效率,发现其融合效率非常高,接近100%,与胃癌细胞BGC-823作用后,与细胞膜具有很好的共定位效果,与溶酶体的共定位较少,证明CyBI7-IL能够与细胞膜发生高效融合,并且以膜融合的方式进入细胞。
图3. CyBI7-IL的膜融合能力验证
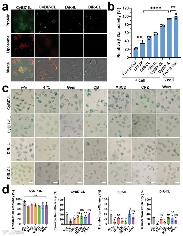
作者进一步验证了CyBI7-IL对模型蛋白的递送能力。如图4,CyBI7-IL递送绿色荧光标记的牛血清白蛋白(BSA-FITC)进入细胞后,蛋白以弥散状分布,验证了其通过膜融合进入细胞。蛋白质活性是评估蛋白递送效果的重要指标。β-半乳糖苷酶(β-Gal)是一种能和底物反应生成蓝色物质的模型蛋白。其自身进入细胞非常困难,而用CyBI7-IL不仅可以高效递送β-Gal进入细胞质,而且其活性高达94%,而常用的商品化脂质体转染试剂lipofectamine 3000 (LPF3k)组的蛋白活性仅有34%,暗示了膜融合脂质体在递送生物大分子方面的优越性。此外,细胞摄取机制研究表明CyBI7-IL进入细胞完全不依赖于内吞过程。
图4. CyBI7-IL递送蛋白进入细胞的摄取和活性研究
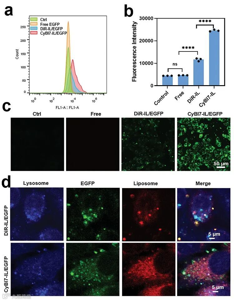
绿色荧光蛋白(GFP)也是蛋白递送研究中常用的模型蛋白。作者通过GFP进入细胞后与溶酶体的共定位较少,证明了CyBI7-IL通过膜融合方式递送蛋白进入细胞(图4)。
图5. CyBI7-IL递送GFP进入细胞的摄取和机制研究
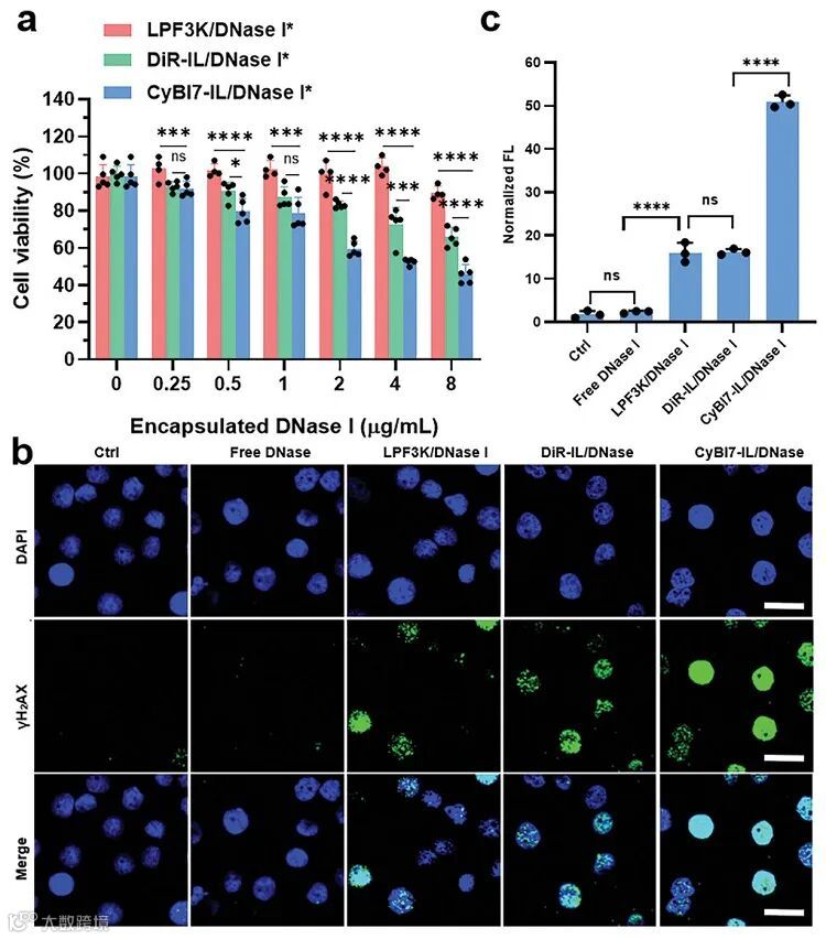
最后,作者用CyBI7-IL递送了抗肿瘤蛋白DNase I,发现其抗肿瘤效果明显优于对照组,暗示了CyBI7-IL具有较好的蛋白递送应用潜力。
图6. CyBI7-IL递送抗肿瘤蛋白的研究结果
结论与展望
这篇文章开发了一种含疏水花菁染料聚集体的脂质体CyBI7-IL作为一个非常强力的蛋白质递送载体。脂质双分子层中的CyBI7聚集体确实能够模拟丝状肌动蛋白,增加膜张力和促进膜融合。接着,通过多项实验验证了CyBI7-IL能够高转染效率和高活性地递送蛋白质,因为它进入细胞完全不依赖于内吞作用,绕过了溶酶体降解。最后,作者确认了CyBI7-IL能够递送抗肿瘤蛋白,改善其抗肿瘤效率。这项研究提供了一个高效的蛋白递送
工具
。该工具也可以拓展用于递送质粒和mRNA等核酸药物,为基因治疗和细胞治疗提供重要支持。
本文的第一作者为
夏玉琼
,西安电子科技大学副教授,研究方向为药物递送、基因递送、疾病诊疗;共同通讯作者为
张象涵
,西安电子科技大学副教授,研究方向为生物正交智能探针、智能传感探针及肿瘤的诊疗和肿瘤生物力学研究;最后通讯作者为
王忠良
,西安电子科技大学教授,研究方向为智能分子影像探针、智能药物/基因递送载体、智能合成免疫(细胞免疫、工程菌、疫苗)和肿瘤精准诊疗一体化系统。
原文(扫描或长按二维码,识别后直达原文页面):
Filamentous-Actin-Mimicking Nanoplatform for Enhanced Cytosolic Protein Delivery
Yuqiong Xia, Keyun Wu, Chang Liu, Xuejuan Zhao, Jun Wang, Jianxia Cao, Zhaoxu Chen, Minchao Fang, Jie Yu, Cheng Zhu, Xianghan Zhang, Zhongliang Wang
Adv. Sci
.,
2023
, DOI: 10.1002/advs.202305600
参考文献
1.
Adv. Sci.
2023
, 2305600.
2.
Dev. Cell
2015
,
32
, 561.
导师介绍
王忠良
https://www.x-mol.com/groups/MITM
点击“
阅读原文
”,查看
化学 • 材料
领域
所有收录期刊
【声明】内容源于网络
0
0
X-MOL资讯
“X-MOL资讯”隶属于X-MOL学术平台(官网x-mol.com),关注化学、材料、生命科学、医学等领域的学术进展与科研前沿,提供专业与深度的内容。公众号菜单还提供“期刊浏览”等强大功能,覆盖各领域上万种期刊的新近论文,支持个性化浏览。
内容
19833
粉丝
0
关注
在线咨询
X-MOL资讯
“X-MOL资讯”隶属于X-MOL学术平台(官网x-mol.com),关注化学、材料、生命科学、医学等领域的学术进展与科研前沿,提供专业与深度的内容。公众号菜单还提供“期刊浏览”等强大功能,覆盖各领域上万种期刊的新近论文,支持个性化浏览。
总阅读
1.6k
粉丝
0
内容
19.8k
在线咨询
关注