大数跨境
0
0

【能源】南开大学陶占良课题组JACS:电解液阴阳离子缔合强度调节助力低温高倍率锌金属电池

【能源】南开大学陶占良课题组JACS:电解液阴阳离子缔合强度调节助力低温高倍率锌金属电池 X-MOL资讯
2024-11-23
0
导读:南开大学陶占良课题组通过匹配不同介电常数的溶剂系统研究了电解液中阴阳离子结合强度的调节对低温锌沉积/剥离性能的影响。


锌金属电池(ZMBs)因其高安全性、低成本和锌的高理论体积容量(5855 mAh cm-3)而被视为储能系统有前途的候选者,然而锌金属负极的枝晶生长严重损害ZMBs的性能。在低温下,缓慢的动力学会导致不稳定的锌沉积,形成枝晶。随着电流密度的增加,这可能导致更严重的枝晶问题。因此,在低温下由锌枝晶引起的问题不容忽视。

从原子层面来看,电解液中的分子间作用力可以被分为离子-离子、离子-偶极和偶极-偶极作用。关于ZMBs低温电解液的设计,先前大多数主要集中在偶极-偶极相互作用的调节,如水分子之间的氢键。作为一种强的分子间作用力,电解液中阴阳离子间作用力的调节可以极大地影响阳离子的溶剂化结构、体相离子传输和电极/电解液界面性能。然而很少有报道研究阴阳离子间作用力的调节对低温锌沉积/剥离性能的影响。

近日,南开大学陶占良课题组通过匹配不同介电常数的溶剂系统研究了电解液中阴阳离子结合强度的调节对低温锌沉积/剥离性能的影响。研究发现具有中等阴阳离子结合强度的电解液既保持体相中高的离子电导率(-40 ℃,12.09 mS cm-1),同时在锌负极界面形成稳定的阴离子衍生的SEI,共同助力高可逆和无枝晶的锌沉积/剥离行为,从而在低温下实现了高倍率和超稳定的循环性能,普适性实验结果也有力支持上述结论。该研究成果发表在国际期刊Journal of the American Chemical Society 上,论文第一作者为博士生查正太,通讯作者为南开大学陶占良教授。

电解液设计思路

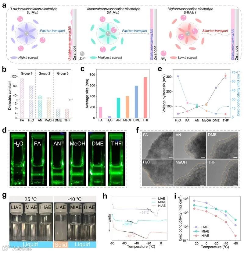
溶剂的介电常数(ε)是调节电解液中阴阳离子相互作用的关键参数。高ε的溶剂有利于盐的解离,促进电解液体相中快速的离子传输。而低ε的溶剂有利于增强阳离子-阴离子相互作用,促进负极侧阴离子衍生的SEI形成。因此,具有中等ε溶剂的电解液可能平衡体相中快速的Zn2+传输和锌负极界面处由阴离子衍生的SEI形成,平衡的电解液设计理念如图1所示。作者通过一系列实验测试验证了这一猜想。为进一步研究阴阳离子缔合强度对低温锌沉积/剥离性能的影响,作者选用H2O(高ε)、AN(中ε)、THF(低ε)三种溶剂分别制备低离子缔合电解液(LIAE)、中等离子缔合电解液(MIAE)和高离子缔合电解液(HIAE)并探究其低温性能差异。

图1. (a) 电解液设计示意图。(b) 各种溶剂的ε值。使用不同ε溶剂制备的2m Zn(BF4)2电解液的特性:(c) 粒度分布;(d) 丁达尔效应;(e) Zn//Zn对称电池在1 mA cm−2和1 mAh cm−2下的电压极化以及离子电导率(25 ℃);(f) 循环后锌负极的高分辨率透射电子显微镜(HRTEM)图像;标尺:10 nm。不同电解液的低温特性:(g) 25 ℃和-40 ℃下的光学照片;(h) 差示扫描量热法(DSC)曲线;以及 (i) 从25 ℃到-60 ℃的离子电导率。

电解液中阴阳离子作用强度表征

通过Raman、NMR以及MD计算,发现随着溶剂ε的降低,电解液中阴阳离子作用加强。对循环后的锌负极进行HRTEM、XPS刻蚀以及TOF-SIMS测试发现,电解液中增强的阴阳离子作用有利于在电池循环中形成由阴离子衍生的SEI,其主要成分为ZnF2

图2. (a) H2O、AN和THF的静电势(ESP)分布图。(b) 电解液的Raman图谱和 (c) 19F NMR图谱。MD模拟结果 (d, e) LIAE; (f, g) MIAE和 (h, i) HIAE。

图3. 在-40 ℃下循环50圈后,(a) LIAE、(b) MIAE和 (c) HIAE中锌负极的HRTEM图像; (d-f) 对应锌负极的F 1s XPS图谱;(g) MIAE中锌电极表面的TOF-SIMS 3D图像。

低温电池性能测试

-40°C,采用MIAE电解液的Zn//PANI电池在0.5 A g-1可以稳定循环12000圈,即使在5 A g-1也能循环35000圈,而LIAE和HIAE电解液的全电池在此电流密度下几乎无容量。Zn//NVO软包电池在低温下也能稳定运行证明。PC(高ε)、MeOH(中ε)、DME(低ε)平行组电解液也验证了阴阳离子缔合强度调节对低温锌沉积/剥离性能影响观点的普适性。

图4. (a) Zn//PANI全电池示意图;(b) -40 ℃下不同电解质中Zn//PANI全电池的倍率性能;(c) 使用MIAE在-40 ℃下Zn//PANI电池的GITT测试;(d) -40 ℃,0.5. A g-1使用MIAE的Zn//PANI电池的循环性能;(e) -40 ℃下MIAE与其他报道的低温电解质的Zn//PANI电池性能比较;(f) 使用MIAE在-40 ℃下,5.0 A g-1条件下Zn//PANI电池的循环性能;(g) 使用MIAE在-40 ℃下,0.1 A g-1条件下Zn//NVO电池的循环性能;(h) 使用MIAE在-40 ℃下Zn//NVO软包电池的循环性能。

总结

研究人员通过采用不同介电常数的溶剂有效调节电解液中阳离子-阴离子缔合强度。材料表征,理论计算以及低温电池性能表现证明中等阴阳离子结合强度的电解液(MIAE)既保持体相中高的离子电导率,同时在锌负极界面形成稳定的阴离子衍生的SEI,共同助力高可逆和无枝晶的锌沉积/剥离行为。这项工作揭示了电解液中阳离子-阴离子缔合强度与低温下锌沉积/剥离性能之间的关系,加深了对低温电解液设计中分子间相互作用的理解。

原文(扫描或长按二维码,识别后直达原文页面):
Electrolyte Design via Cation–Anion Association Regulation for High-Rate and Dendrite-Free Zinc Metal Batteries at Low Temperature
Zhengtai Zha, Diantao Li, Tianjiang Sun, Qiong Sun, Jinze Hou, Zhanliang Tao*, Jun Chen
J. Am. Chem. Soc., 2024, 146, 31612-31623, DOI: 10.1021/jacs.4c09524


点击“阅读原文”,查看 化学 • 材料 领域所有收录期刊

【声明】内容源于网络
0
0
X-MOL资讯
“X-MOL资讯”隶属于X-MOL学术平台(官网x-mol.com),关注化学、材料、生命科学、医学等领域的学术进展与科研前沿,提供专业与深度的内容。公众号菜单还提供“期刊浏览”等强大功能,覆盖各领域上万种期刊的新近论文,支持个性化浏览。
内容 19833
粉丝 0
X-MOL资讯 “X-MOL资讯”隶属于X-MOL学术平台(官网x-mol.com),关注化学、材料、生命科学、医学等领域的学术进展与科研前沿,提供专业与深度的内容。公众号菜单还提供“期刊浏览”等强大功能,覆盖各领域上万种期刊的新近论文,支持个性化浏览。
总阅读1.6k
粉丝0
内容19.8k