大数跨境
0
0

【材料】复旦大学张凡团队JACS:一种NIR-II激发/发射的钬敏化镧系纳米晶工具包用于体内高通量多重成像

【材料】复旦大学张凡团队JACS:一种NIR-II激发/发射的钬敏化镧系纳米晶工具包用于体内高通量多重成像 X-MOL资讯
2025-01-16
1
导读:复旦大学张凡、张洪新研究团队报道了一系列基于钬敏化的镧系纳米晶体库(HSNCs),其能够在1143纳米的激发波长下产生近红外二区(NIR-II)的可调谐发射。


注:文末有研究团队简介及本文科研思路分析

生物医学研究中的光学成像能够实时观察生物体内某些区域的特征和状态,提供关于细胞和组织结构的准确和丰富的信息,从而有助于更深入地了解体内复杂的生理和病理过程。其中第二近红外窗口(NIR-II, 1000 ~ 1700 nm)的光学成像由于减少了组织散射和自体荧光,在生物医学检测中具有很大的前景。在众多的NIR-II成像探针中,镧系纳米晶体被认为是理想的活体深部组织成像材料,其具有丰富的横跨NIR-II区域的窄带发射,以及优越的光稳定性和生物相容性。然而,合理设计具有优越激发波长的NIR-II探针以平衡组织散射和水吸收的影响仍然是一个巨大的挑战。

针对上述问题,复旦大学张凡、张洪新研究团队报道了一系列基于钬敏化的镧系纳米晶体库(HSNCs),其能够在1143纳米的激发波长下产生近红外二区(NIR-II)的可调谐发射。通过精细调节共同掺杂和界面结构中敏化剂和激活剂的组成,成功实现了跨越1000-2200纳米范围的可调谐发射,极大地扩展了NIR-II成像探针的工具包。通过深入探索稳态和瞬态发光过程,作者清晰地阐明了钬离子与其他镧系离子之间的能量转移机制。此外,体外和体内成像实验表明,由于光子散射减少和水吸收相对较低,1143纳米光子比镧系纳米材料中常用的经典激发光具有更好的组织穿透性。这些新开发的HSNCs可实现几乎无串扰的三通道NIR-II体内成像。值得注意的是,通过引入在不同波长下激发的镧系纳米材料,成像通道可扩展至六个,从而能够在体内清晰区分多种解剖结构。这项研究为具有NIR-II激发和发射特性的镧系纳米晶体的设计提供了新的视野,并突出了这些材料在活体多靶标可视化检测中的潜力。

图1. (a) 具有核壳结构的NaYF4: Ho,Ln示意图。(b) NaYF4: Ho,Er的形貌表征。(c-d)不同波长的组织透过率研究。(e) 钬敏化纳米颗粒所能实现的发射光谱图。

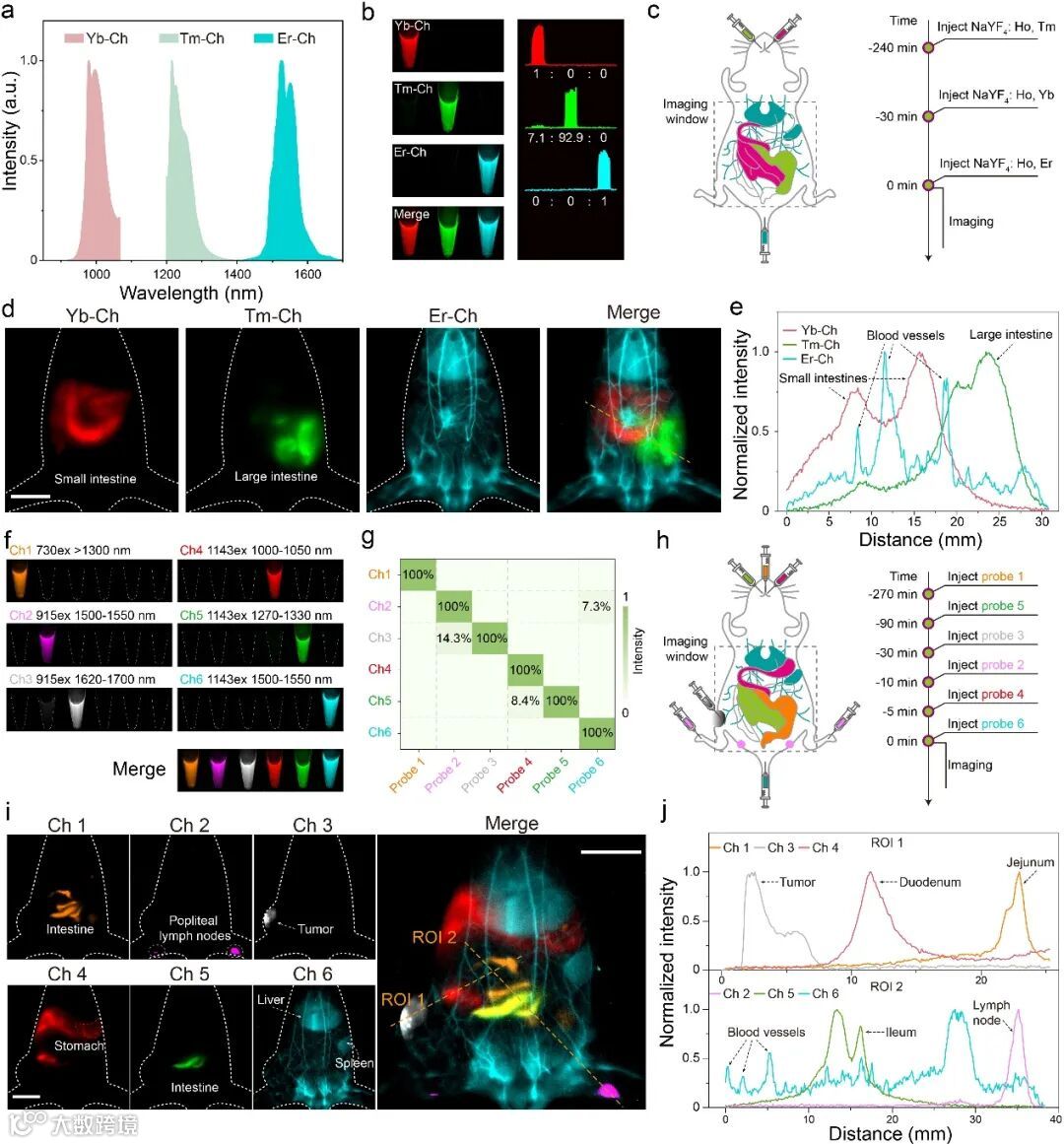
图2. (a) 三通道成像所用探针发射光谱图。(b-e)钬敏化纳米颗粒用于无串扰的三通道成像。(f-j)利用钬敏化纳米颗粒的多发射特性和传统探针激发无串扰的优势实现六通道活体成像。

这一成果近期发表在Journal of the American Chemical Society 上,复旦大学博士研究生王徐升为该论文第一作者,张凡教授、张洪新青年研究员为该论文共同通讯作者。该工作得到了复旦大学化学系、复旦大学先进材料实验室、聚合物分子工程国家重点实验室、上海市分子催化与功能材料重点实验室、国家重点研发项目、上海市科学技术委员会重点基础研究项目、科学探索奖等机构与项目的大力支持。

原文(扫描或长按二维码,识别后直达原文页面):
An Emerging Toolkit of Ho3+ Sensitized Lanthanide Nanocrystals with NIR-II Excitation and Emission for in Vivo Bioimaging
Xusheng Wang, Wenxiao Wu, Baofeng Yun, Liwen Huang, Zi-Han Chen, Jiang Ming, Fuheng Zhai, Hongxin Zhang,* and Fan Zhang*
J. Am. Chem. Soc., 2025, DOI: 10.1021/jacs.4c16451

研究团队简介

张凡,复旦大学化学系教授、博导。国家杰出青年基金获得者,英国皇家化学会会士,美国生物医学工程学会会士。主要研究领域包括生物纳米技术及生物分析,如早期癌症诊断与治疗,药物储存与释放,体内与体外生物医学成像分析等。发表SCI论文140余篇,其中包括Nat. Mater., Nat. Nanotechnol.(4篇), Nat. Photonics, Nat. Protocols, Nat. Rev. Eng., Nat. Commun.Nature 系列论文10余篇,他引30000余次,H index 95,累计超过40篇论文入选ESI高被引论文,2018-2023入选全球高被引学者。撰写出版英文专著2部。获得2023年度稀土科学技术奖一等奖(第一完成人)、2022年度上海市自然科学一等奖(第一完成人)、2022年科学探索奖、2020年度国家自然科学一等奖(第四完成人)、2019年度教育部自然科学一等奖、侯德榜化工科技奖、上海市科技进步奖、上海市青年英才科技奖等荣誉。同时担任国际期刊Frontiers in Chemistry (Nanoscience Section)执行主编。

https://www.x-mol.com/university/faculty/9670

张洪新,复旦大学青年研究员,博士生导师。研究领域为活体成像分析:从近红外荧光探针开发、成像仪器研制及生物医学分析等方面展开系列研究。以第一/通讯作者身份在J. Am. Chem. Soc.、Angew. Chem. Int. Ed.(5篇)、Adv. Funct. Mater.、Chem. Sci.等期刊发表多篇论文。获得上海市青年科技启明星A类、2023年稀土自然科学一等奖(第四完成人)、WILEY SCINEXT青年奖等。主持国自然面上、青年、上海市科委国际科技合作、“扬帆计划”等多个项目。担任国际刊物VIEW、Chin. Chem. Lett.等期刊青年编委。

https://www.x-mol.com/university/faculty/382444

科研思路分析

Q:这项研究最初是什么目的?或者说想法是怎么产生的?
A:我们的研究兴趣在于设计、合成先进的纳米功能材料,以助力生命科学研究和临床诊断的发展。这项研究的构想源于我们团队在稀土纳米材料领域的深入研究和丰富经验。我们知道镧系纳米材料的发光依赖于敏化剂对外部能量的吸收和能量转移,目前被广泛研究的敏化体系主要是Nd敏化和Yb敏化系统,而三价稀土离子的吸收光谱非常丰富,我们意识到其中仍然有很多潜在的敏化系统未被深入探索。基于这一想法,我们测量了各种稀土离子的吸收光谱图,并最终选择Ho离子作为敏化离子来进行本篇研究。

Q:研究过程中遇到哪些挑战?
A:这项研究始于2022年年初,当时我们致力于寻找更长的激发波长来实现对稀土发光材料的激发,我们调研发现3价稀土离子具有非常丰富的长波长吸收,比如Dy3+、Pr3+、Sm3+等,均在1000 nm后有着非常显著的吸收。但是一开始在尝试将这些离子引入到稀土基纳米材料中,我们并没有获得任何明显的发射结果。我们分析这是由于这些离子与常见的发光离子(如Tm3+、Er3+、Ho3+等)之间密集且交错的能级所引发的能量耗散导致的。随后我们才将注意力转移到Ho离子作为主要研究对象。

此外,尽管我们在这项工作中首次实现了NIR-II活体六通道成像,但Ho敏化纳米材料的荧光增强仍然值得进一步探索,因为目前其亮度仍受限于较低的吸收截面,尚未达到非常理想的程度。未来,我们期望能从材料结构等方面着手,将这项研究推动到更高的水平。

Q:该研究成果可能有哪些重要的应用?哪些领域的企业或研究机构可能从该成果中获得帮助?
A:该纳米材料可以用于小动物活体成像,如全身血管成像以及胃肠道动态观测等,可以灵敏的检测呼吸、肠道蠕动等生理过程。此外,由于该材料新的激发方式以及丰富的镧系电子跃迁,我们预计其可以直接用于广泛的可见以及近红外窗口的加密防伪。这项研究为设计具有NIR-II激发和发射特性的镧系纳米晶体开辟了新视野,并凸显了这些材料在体内多通道检测中的巨大潜力。它可为高校、研究所以及医院的科研工作者们,尤其是发光材料和生物医学成像等基础研究领域的学者,提供参考。



点击“阅读原文”,查看 化学 • 材料 领域所有收录期刊

【声明】内容源于网络
0
0
X-MOL资讯
“X-MOL资讯”隶属于X-MOL学术平台(官网x-mol.com),关注化学、材料、生命科学、医学等领域的学术进展与科研前沿,提供专业与深度的内容。公众号菜单还提供“期刊浏览”等强大功能,覆盖各领域上万种期刊的新近论文,支持个性化浏览。
内容 19832
粉丝 0
X-MOL资讯 “X-MOL资讯”隶属于X-MOL学术平台(官网x-mol.com),关注化学、材料、生命科学、医学等领域的学术进展与科研前沿,提供专业与深度的内容。公众号菜单还提供“期刊浏览”等强大功能,覆盖各领域上万种期刊的新近论文,支持个性化浏览。
总阅读15.7k
粉丝0
内容19.8k