大数跨境
0
0

Chem:光催化季铵盐多样化,反应路径可切换

Chem:光催化季铵盐多样化,反应路径可切换 X-MOL资讯
2025-01-11
3
导读:京都府立大学的Tomoko Hirano教授和关西学院大学的Kei Murakami教授团队合作,利用光氧化还原催化策略开发了两种不同的机制来生成荷基异位α-胺基自由基,再经过选择性可切换的烷基化和烯


季铵盐,一类氮原子上带有四个烷基、烯基、炔基或芳基取代基的分子,广泛用作表面活性剂、抗菌剂或药物分子(图1A)。目前,季铵盐的合成主要依赖于经典的Menshutkin反应,即叔胺与烷基卤化物发生反应(图1B),该方法已经很成熟,但通常用于合成路线的最后阶段。这种线性合成模式需要多步来制备起始烷基卤化物和/或胺,难以在后期实现季铵盐的多样化衍生。如图1C所示,Rios等人于1996年报道了荷基异位α-胺基自由基(其自由基中心位于与铵阳离子相邻的碳上)的反应,即用乙烯基醚处理α-碘甲基铵盐并主要得到四甲基铵盐以及相应产物的混合物,产率分别为29%和17%(图1C)。然而,季铵阳离子中α-C-H键的键离解能(BDE)为106.1 kcal/mol,因此在光解条件下会生成荷基异位自由基,并且大多数形成的自由基在与烯烃反应前攫取氢原子,低产率和有限的底物范围阻碍了荷基异位自由基的应用。

近日,日本京都府立大学Tomoko Hirano教授和关西学院大学Kei Murakami教授团队合作,利用光氧化还原催化策略开发了两种不同的机制(即氧化淬灭和还原淬灭)来生成荷基异位α-胺基自由基(图1D),再经过选择性可切换的烷基化和烯基化,从而合成一系列具有新结构的季胺盐。值得一提的是,该策略可以快速获取各种生物活性分子及其衍生物,并且从产物中鉴定出能提高植物耐盐性的分子(图1E)。相关成果发表在Chem 上。

图1. 研究背景及本文工作。图片来源:Chem

首先,作者选择α-碘甲基铵盐1a和1,1-二苯基乙烯2a为模板底物对反应条件进行优化(图2A),并获得最佳反应条件:即1a2aPC1(2.0 mol %)、AgBF4(1.0 equiv)和DMSO的存在下于蓝光照射2 h(Conditions A),然后与KPF6水溶液进行反阴离子交换后,以78%的产率得到烯基化产物3a。如图2B所示,作者提出了催化生成荷基异位α-胺基自由基的可能机理:首先,光氧化还原催化剂PC1被蓝光激发并生成具有充分还原性的PC1*PC1*将电子转移给α-碘甲基铵盐1a并生成荷基异位α-胺基自由基A,其与烯烃2a进行反应生成自由基B。随后,电子从自由基B转移到PC1.+,接着去质子化便可得到烯基化产物3a。值得一提的是,Stern-Volmer实验支持了所提出的氧化淬灭机理(图2C)。此外,当反应在CH3OH中进行时得到了相应的甲氧基化产物5(图2D),这进一步支持了所提出的机理。其次,作者使用三乙胺作为卤原子转移(XAT)试剂探索了还原淬灭条件以实现烯基化和烷基化的切换,并得到最佳反应条件:即1a2aPC2(5.0 mol %)、NEt3(2.0 equiv)和1:1 CH3CN/H2O的存在下于蓝光照射2 h,然后与KPF6水溶液进行反阴离子交换后,能以73%的产率得到烷基化产物4a(Conditions B),对照实验表明三乙胺对于催化剂的周转和选择性至关重要,若无三乙胺时只得到6%的3a。类似地,作者提出了这种转化的可能反应机理(图2E):首先,Ir催化剂 PC2被蓝光激发生成PC2*,将三乙胺氧化为三乙胺自由基阳离子,其去质子化形成氨基自由基C。然后,C从底物1a中攫取碘原子并生成荷基异位α-胺基自由基A,与2a进行反应并得到相应的自由基B,其与PC2.-反应便可生成产物4a。另外,Stern-Volmer实验为这种机制提供了证据,在该实验中催化剂仅被三乙胺淬灭而非1a2a(图2F)。最后,作者还在氘代溶剂(即CH3CN/D2O)中进行反应以进一步了解自由基B转化为产物4a的过程(图2G),结果显示获得了79%的氘代4a-D,这可能是由于自由基中间体B被还原后形成阴离子中间体,然后用D2O淬灭得到4a-D

图2. 季铵盐的可切换合成。图片来源:Chem

在最优条件下,作者考察了烯基化反应的底物范围(图3),结果显示大位阻三乙胺衍生盐(3b)、异丙基二甲胺衍生盐(3c)、杂环铵盐(3d-3f)、β-溴乙基铵盐(3m)甚至药物分子苯海拉明(3n)和天然产物士的宁(3o)衍生的铵盐均能兼容该反应,以中等至良好的产率获得相应产物。此外,带有给/吸电子基团的二芳基乙烯(3g-3j)也能顺利实现这一转化,但是不对称二芳基乙烯进行反应时则得到了E/Z异构体混合物3k。尽管苯乙烯在Dolbier条件下是不活泼的底物,但是它在该反应条件下发生反应时生成3l(产率:74%;E/Z:19:81),这是因为在溶液中观察到光催化剂加速的E/Z异构化,因此Z-异构体成为主要的非对映异构体。值得一提的是,当双碘甲基铵盐进行反应时,可以36%的产率得到双烯基化产物3p。其次,作者探索了烷基化反应的底物适用性,发现该反应可以耐受各种铵盐(4b-4f、4o-4r),产率为19%-70%。当二芳基乙烯上带有吸电子基团(4g、4h vs 4i-4l)时产率相对较高,这是因为当芳基带有吸电子基团时,自由基中间体B更容易被还原。虽然苯乙烯进行反应时很缓慢,但是化合物4m也能以16%的产率获得,这可以归因于所得苄基自由基的还原电位较低所致,因此当吸电子酯基连接到苯乙烯上时能以49%的产率生成4n

图3. 底物范围。图片来源:Chem

为了展示该反应在药物应用中的实用性,作者进行了铵盐1b2j和各种亲核试剂的三组分反应(图4A),即在H2O(1.0 mL)的存在下捕获所得阳离子,从而以53%的分离产率得到6a。类似地,当在MeOH中进行此反应时,以50%的分离产率得到6b;而阳离子与另一种氮亲核试剂NaSCN反应时得到中等产率(44%)的6c。如图4B所示,由于碘甲基铵盐具有相对高酸性(pKa≈30)的α-质子,因此其很容易制备相应的氘代铵盐,具体而言:用NaOH在D2O中处理铵盐1b,可以77%的分离产率得到1b-D,再与2j进行反应便可得到氘代产物6a-D(产率:48%)。值得一提的是,此方法可用于合成基于氘代叔胺的药物(图4C),即从1a出发制备氘代1a-D(产率:74%),经烷基化/脱甲基化序列以两步、50%的产率得到氘代托普帕敏4s-D。此外,使用本文发展的可切换方案,作者还成功实现了N-螺环铵盐的快速合成(图4D),即药物分子阿莫沙平通过两步烷基化,以70%的产率得到中间体77经可切换条件一步法形成8a(在氧化淬灭条件下)或8b(在还原淬灭条件下)。

图4. 合成应用。图片来源:Chem

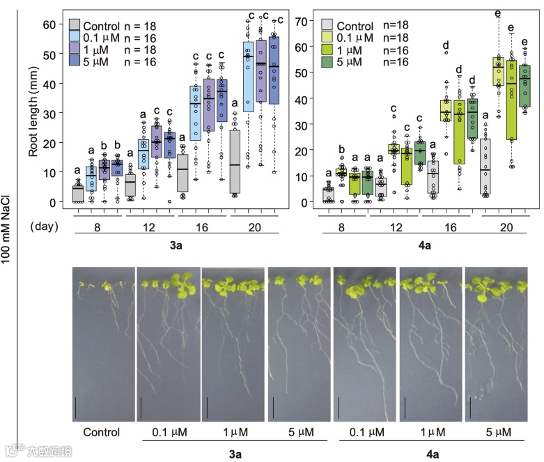
为了进一步展示这些不同合成的潜在应用,作者对使用上述方法制备的季铵盐进行了化学筛选,结果显示外源化合物3a4a似乎赋予植物耐盐性(图5)。为了证明这一点,作者使用含有0、0.1、1或5 μM 3a/4a的100 mM NaCl培养基播种拟南芥种子,在幼苗生长的20天中每4天测量一次其初生根的长度,发现在含有化合物培养基中生长的拟南芥幼苗的初生根和叶片比在没有化合物的盐培养基中生长的初生根和叶片长约三倍、大约三倍,尽管生长素和细胞分裂素(促进根和芽生长的植物激素)在高盐度下抑制了植物生长。需要指出的是,化合物3a4a在所有浓度下均有效,特别是4a在0.1 μM时更有效。此外,具有另一种Br阴离子的化合物3a4a也有效,这些化合物是首个在亚微摩尔浓度下有效的耐盐性小分子。

图5. 新的耐盐性分子的鉴定。图片来源:Chem

总结

本文开发了一种反应路径可切换的季铵盐合成方案,涉及光催化生成α-胺基自由基,作者将此概念称为“季铵盐多样化”。此外,本文的研究明确表明季铵盐可以作为各种分子合成的关键中间体,从而能够快速合成不同的氮基分子。鉴于其对药物相关结构的广泛适用性,这种可切换的季铵盐多样化可用于开发新的药物分子和农用化学品。

原文(扫描或长按二维码,识别后直达原文页面):
Switchable diversification of quaternary ammonium salts using photocatalysis
Takumi Kinoshita, Yota Sakakibara, Tomoko Hirano, Kei Murakami
Chem2024, DOI: 10.1016/j.chempr.2024.11.004


点击“阅读原文”,查看 化学 • 材料 领域所有收录期刊

【声明】内容源于网络
0
0
X-MOL资讯
“X-MOL资讯”隶属于X-MOL学术平台(官网x-mol.com),关注化学、材料、生命科学、医学等领域的学术进展与科研前沿,提供专业与深度的内容。公众号菜单还提供“期刊浏览”等强大功能,覆盖各领域上万种期刊的新近论文,支持个性化浏览。
内容 19833
粉丝 0
X-MOL资讯 “X-MOL资讯”隶属于X-MOL学术平台(官网x-mol.com),关注化学、材料、生命科学、医学等领域的学术进展与科研前沿,提供专业与深度的内容。公众号菜单还提供“期刊浏览”等强大功能,覆盖各领域上万种期刊的新近论文,支持个性化浏览。
总阅读1.6k
粉丝0
内容19.8k