大数跨境
0
0

【材料】港科大唐本忠院士团队-武大王富安课题组JACS:设计AIE螺环近红外发射探针用于DNAzyme敏化增强的乳腺癌光热治疗

【材料】港科大唐本忠院士团队-武大王富安课题组JACS:设计AIE螺环近红外发射探针用于DNAzyme敏化增强的乳腺癌光热治疗 X-MOL资讯
2024-12-18
3
导读:香港科技大学唐本忠院士团队联合武汉大学王富安课题组开发了具有近红外发射的AIE螺环分子(命名为TTQ-SA),并引入脱氧核酶(DNAzyme)调控敏化肿瘤细胞,实现了高效、准确的光热治疗。


聚集诱导发光(Aggregation-induced emission, AIE)材料作为一种重要的光热转化试剂,可以将成像和治疗的功能同步整合到一个AIE分子中,为肿瘤的诊断和光热治疗(Photothermal therapy,PTT)提供了强有力的工具。然而,目前AIE分子的光疗性能在很大程度上受到辐射和非辐射衰变拮抗作用的限制,导致不协调的光致发光和光热性能。同时,恶性肿瘤在光热疗法的高温诱导下,会通过细胞抗凋亡机制进行自我保护,这也极大地限制了AIE分子的光疗效果。

近日,香港科技大学唐本忠院士团队联合武汉大学王富安课题组开发了具有近红外发射的AIE螺环分子(命名为TTQ-SA),并引入脱氧核酶(DNAzyme)调控敏化肿瘤细胞,实现了高效、准确的光热治疗。螺环分子具有立体化学结构和独特的跨空间共轭特性,赋予TTQ-SA强的AIE效应,良好的光致发光量子产率和光热性能,从而实现光致发光和光热特性的可协调性。DNAzyme作为一个具有高效催化活性的基因沉默工具,可以下调细胞凋亡抑制剂蛋白Survivin的表达,促进细胞凋亡,进而敏化肿瘤细胞,提高TTQ-SA的光热治疗效果。作者将AIE螺环分子TTQ-SA与DNAzyme结合,构建了叶酸靶向的协同基因治疗-光热治疗纳米递送系统,从细胞及动物层面,系统地评估了多功能纳米材料对原位和原发性乳腺癌的抗肿瘤、抗转移治疗效果,并探索其作用机制。这项工作为改善AIE分子的荧光/光热成像和光热治疗效果提供了一个新的解决思路,在肿瘤光热治疗中展现出广泛的应用前景。

图1. AIE螺环近红外发射探针用于DNAzyme敏化增强的乳腺癌成像和光热治疗示意图。

本文亮点包括:

(1)引入螺环结构构建具有协调光致发光和光热特性的D-A型AIE分子。螺环分子的三维构型使其具有较大的空间位阻,在聚集状态下可以有效抑制π-π堆积相互作用,从而抑制聚集态中的聚集诱导猝灭效应。刚性螺环结构的引入可使AIE螺环材料的空间位阻效应与分子内跨空间共轭/跨空间电荷转移(TSCT)实现协同作用,有利于增强AIE效果,并实现分子的疏松堆积。螺环结构既可以有效调节AIE分子TTQ-SA的吸收和发射,也能调控辐射/非辐射能量消耗,使其具有良好光热转换能力和近红外发射能力,实现光致发光和光热特性的协调。

(2)引入DNAzyme调控PTT过程中肿瘤细胞的抗凋亡响应,敏化肿瘤细胞,增强光疗效果。Survivin是细胞凋亡抑制剂蛋白家族中非常重要的一员,与细胞应激反应密切相关。抑制Survivin的表达可以对抗肿瘤细胞耐热性,从而损伤细胞活力,诱导细胞自发凋亡。DNAzyme作为一个高效的基因沉默工具,可以特异性结合并切割Survivin mRNA,调控凋亡相关蛋白的表达,因此在AIE分子光热治疗过程中有利于敏化肿瘤细胞,增强AIE分子PTT效果。

图2. TTQ和TTQ-SA的X射线晶体结构分析。

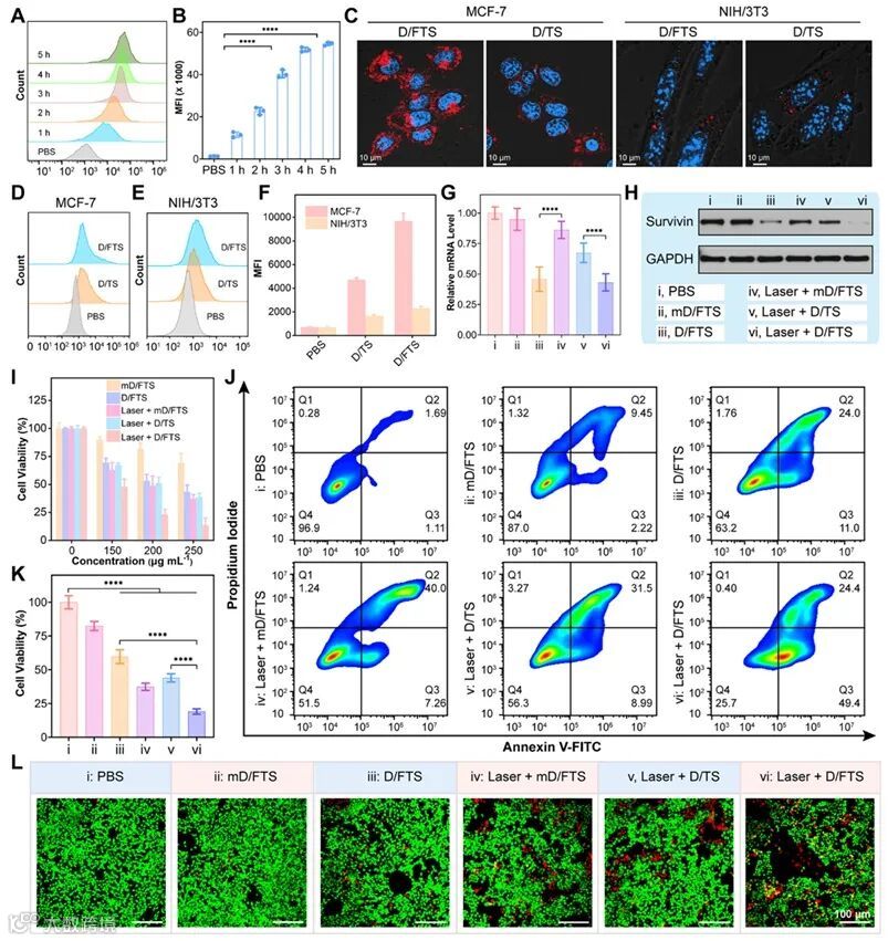
图3. AIE螺环分子用于肿瘤细胞选择性成像和DNAzyme调控敏化增强的抗肿瘤效果。

这项成果发表在近期的Journal of the American Chemical Society 上。香港科技大学唐本忠院士课题组博士后陈盈盈、阳生熠以及欧新文为文章的共同第一作者,香港科技大学林荣业教授、唐本忠院士及武汉大学王富安教授、余文倩博士为文章的通讯作者。

原文(扫描或长按二维码,识别后直达原文页面):
Engineering a Near-Infrared Spiro-Based Aggregation-Induced Emission Luminogen for DNAzyme-Sensitized Photothermal Therapy with High Efficiency and Accuracy
Yingying Chen, Sheng-Yi Yang, Xinwen Ou, Hui Wang, Fan-Cheng Kong, Philip C. Y. Chow, Yifei Wang, Yuqian Jiang, Wei Zhao, Jianwei Sun, Ryan T. K. Kwok, Di-Wei Zheng, Wenqian Yu*, Fuan Wang*, Jacky W. Y. Lam*, Ben Zhong Tang*
J. Am. Chem. Soc., 2024, DOI: 10.1021/jacs.4c14818

导师介绍
唐本忠院士团队
https://www.x-mol.com/groups/tang_benzhong
王富安教授课题组
https://www.x-mol.com/groups/fuanwang



点击“阅读原文”,查看 化学 • 材料 领域所有收录期刊

【声明】内容源于网络
0
0
X-MOL资讯
“X-MOL资讯”隶属于X-MOL学术平台(官网x-mol.com),关注化学、材料、生命科学、医学等领域的学术进展与科研前沿,提供专业与深度的内容。公众号菜单还提供“期刊浏览”等强大功能,覆盖各领域上万种期刊的新近论文,支持个性化浏览。
内容 19833
粉丝 0
X-MOL资讯 “X-MOL资讯”隶属于X-MOL学术平台(官网x-mol.com),关注化学、材料、生命科学、医学等领域的学术进展与科研前沿,提供专业与深度的内容。公众号菜单还提供“期刊浏览”等强大功能,覆盖各领域上万种期刊的新近论文,支持个性化浏览。
总阅读1.6k
粉丝0
内容19.8k