化石燃料消耗导致的二氧化碳排放引发全球气候变化,促使人们寻求清洁、可再生的能源解决方案。在此背景下,利用电催化技术将CO2、硝酸盐(NO3-)等含碳氮小分子转化为高附加值化学品的研究备受关注。该技术为传统高能耗、高污染的工业合成提供了绿色替代方案,尤其在CO2减排和高附加值产品转化方面潜力巨大。尿素(CO(NH2)2)是农业和化工领域的重要原料,传统Bosch-Meiser工艺能耗高,而CO2与NO3-的电催化耦合提供了一种可持续的合成途径。该过程涉及多步质子耦合电子转移和双C-N耦合反应,其效率和选择性受催化剂活性制约。理想催化剂需具备双活性位点,协同吸附和活化CO2与NO3-,平衡生成C、N中间体,并优化中间体吸附强度以降低C-N耦合能垒。同时,需抑制副反应,实现高选择性和高法拉第效率的尿素合成。
图1. Pd1-Cu/Cu2O的形态表征
近日,合肥工业大学吴玉程教授团队王岩教授、张剑芳副研究员联合香港城市大学张文军教授以及安徽师范大学王鹏教授创新地利用Pd1-Cu2Te纳米片的可控重构,制备出具有原子级分散特征的Pd桥接Cu/Cu2O(Pd1-Cu/Cu2O)催化剂。研究表明,该催化剂独特的Pd-Cu双活性位点能够精准调控关键C、N中间体的平衡生成,有效协同C-N耦合反应的热力学与动力学过程,从而显著提升尿素合成的效率与选择性。值得一提的是,该催化剂能够实现CO与苯胺耦联生成乙酰苯胺,为电合成高附加值酰胺类产物提供了新途径。
图2. Pd1-Cu/Cu2O的结构表征
电催化测试表明,Pd-Cu双位点催化剂在CO2与NO3-还原动力学匹配性上优于Au-Cu、Ag-Cu和Pt-Cu等对比催化剂,实现31.8 mmol h-1 gcat.-1的尿素生成速率和42.2%的法拉第效率,并保持100小时稳定性。此外,Pd1-Cu/Cu2O的电催化C-N耦合能力还可拓展至苯胺与CO共还原合成乙酰苯胺,产率高达1021.2 mmol h-1 gcat.-1,法拉第效率为23.7%。
图3. 尿素合成性能测试
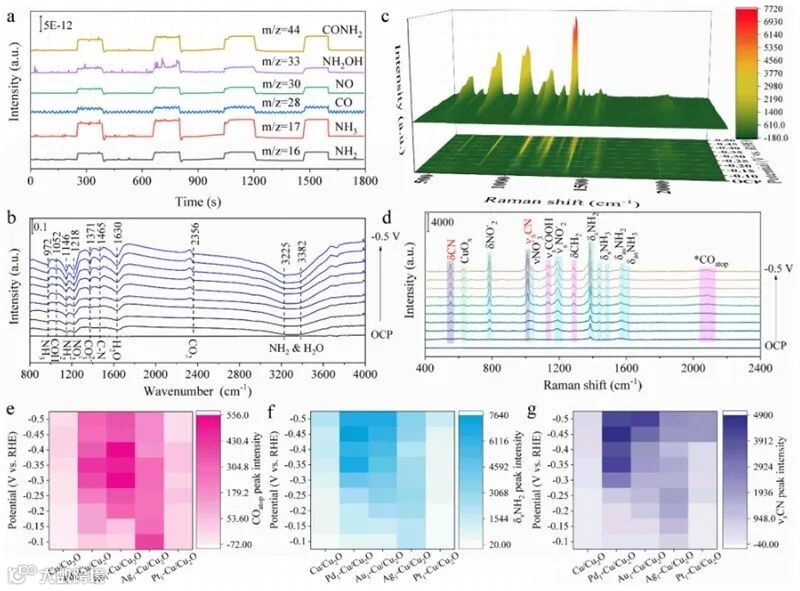
原位光谱分析结合理论计算表明,Pd-Cu双位点能够平衡关键中间体CO和NH2的生成,同时显著降低CONH2和NH2CONH2形成的反应能垒,从而在热力学和动力学上显著促进C-N耦合反应的进行。
图4. 电化学原位光谱分析
综上,该研究通过精准调控双位点催化剂上C、N关键中间体的动力学平衡,为高附加值化学品的绿色合成提供了创新性策略,开辟了可持续电催化合成的新途径。
原文(扫描或长按二维码,识别后直达原文页面):

Balancing Intermediates Formation on Atomically Pd-Bridged Cu/Cu2O Interfaces for Kinetics-Matching Electrocatalytic C-N Coupling Reaction
Yan Wang, Shuai Xia, Kui Chen, Jianfang Zhang, Cuiping Yu, Jingjie Wu, Peng Wang, Wenjun Zhang, and Yucheng Wu
Angew. Chem. Int. Ed., 2025, DOI: 10.1002/anie.202503011
导师介绍
吴玉程


