搜索
首页
大数快讯
大数活动
服务超市
文章专题
出海平台
流量密码
出海蓝图
产业赛道
物流仓储
跨境支付
选品策略
实操手册
报告
跨企查
百科
导航
知识体系
工具箱
更多
找货源
跨境招聘
DeepSeek
首页
>
【物化】北京大学郭雪峰课题组Angew:静电催化和质子隧穿下的单分子溶剂解反应动力学
>
0
0
【物化】北京大学郭雪峰课题组Angew:静电催化和质子隧穿下的单分子溶剂解反应动力学
X-MOL资讯
2025-03-28
2
导读:北京大学的郭雪峰团队在单分子电学检测平台上对SN1溶剂解的基本反应途径进行全面监测,通过对外电场的精准控制
反应机理研究的一个核心目标是对化学反应途径进行全面的解析,进而全面呈现反应的演化模式以及其内在的核心规律。近日,
北京
大学
的
郭雪峰
团队
在单分子电学检测平台上对
S
N
1溶剂解的基本反应途径进行全面监测
,通过对外电场的精准控制,研究人员成功的在单分子水平上捕获了两种短寿命的质子化中间体,并阐明了它们在溶剂解反应中的作用。此外,
温度
和同位素依赖性实验与理论模拟相结合,揭示了乙酸溶剂构筑的氢键网络介导的三质子转移和质子隧穿效应在这两种中间体相互转化中的关键作用。该工作强调了电场对化学反应的精确操纵,并开辟了一条发现物质转化和生命
活动
过程中未知中间体或新现象的普遍途径。
阐明化学反应机理不仅是化学的核心内容之一,也是生物过程和物质转化的重要基础。对瞬态中间体及其相关的基本反应的广泛研究是分子反应动力学和复杂系统化学动力学的核心。然而,之前的绝大多数研究都集中在系综平均化学性质上,在单分子水平上普遍缺乏对化学机制的探索。活性中间体的捕获和其本身的反应规律作为化学反应机制的核心却缺少相关的研究,因此需要更有效的研究策略来实现对反应过程中的活性中间体的精确捕获以及对其反应演化路径的精准解析。
图1. 单分子
S
N
1溶剂解反应的机理
北京大学郭雪峰团队利用石墨烯-分子-石墨烯基单分子结在单分子水平对
S
N
1溶剂解反应进行了深入的研究。研究人员采用外电场、温度以及同位素多方面的系统控制实验全面解析了
S
N
1溶剂解反应的机理,为有机化学反应的机制研究以及其中包含的量子效应提供了新的见解。
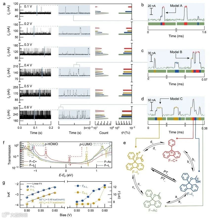
图2. 电场催化
S
N
1溶剂解反应
该团队首先利用外电场对
S
N
1反应进行有效的调控。通过对电场的精准控制,可以实现对反应路径中出现的短寿命中间体进行有效的监测。进一步,对反应热力学和动力学的统计研究揭示,中间体的形成源于反应底物中不同氧原子位点的质子化,表明
S
N
1溶剂解反应中会存在两种不同的共轭酸中间体,同时验证了电场在捕获短暂寿命的中间体中的重要作用。此外,对单分子
S
N
1反应的同位素实验以及温度依赖性实验的结果分析,两种中间体之间的转化是由乙酸构筑的氢键导线介导的协同质子隧穿转移(PT)过程。
图3. 中间体之间质子转移机制以及动力学分析
这一成果近期发表在
Angewandte Chemie International Edition
上,文章的共同第一作者是北京大学博士后
解鑫淼
、
杨佳佳
博士、博士研究生
严勇
。共同通讯作者为北京大学
郭雪峰
教授、
南京
邮电大学
解令海
教授、北京师范大学
方维海
院士、北京师范大学
崔刚龙
教授、南京邮电大学
黄维
院士。
原文(扫描或长按二维码,识别后直达原文页面):
Single-Molecule Solvolysis Reaction Dynamics under Electrostatic Catalysis and Proton Tunneling
Xinmiao Xie
†
,
Jiajia Yang
†
,
Yong Yan
†
,
Jie Hao, Chen Yang, Yilin Guo, Haobin Wang,
Bing
chen Zhong, Wei Huang*, Ganglong Cui*, Weihai Fang*, Linghai Xie*, and Xuefeng Guo*
Angew. Chem. Int. Ed
.,
2025
, DOI: 10.1002/anie.202425097
郭雪峰教授简介
郭雪峰,北京大学教授。2004年于中国科学院化学研究所获得博士学位。2004年至2007年在
哥伦比亚
大学纳米中心担任博士后研究员。2008年入职北京大学。
长期从事分子材料与器件的科学研究,发展了制备单分子器件的独门绝技,为芯片集成技术提供了新方案;构建了世界首例最小的单分子开关器件,证实了单分子芯片的可行性;建立了单分子电子学谱的谱学方法,有望发展合成方法学研究的新范式。在相关领域发表SCI论文270余篇,包括以第一作者/通讯作者发表的
Science
、
Nature
/
Science
子刊等。被
Nature
、
Science
及其子刊等杂志和媒体作为亮点报道50余次。申请或授权中国发明
专利
50余件、出版专著4本。曾获全国百篇优秀博士论文奖、教育部自然科学奖一等奖、北京市自然科学奖一等奖、中国高等学校十大科技进展、中国科学十大进展和首届科学探索奖等奖励。作为项目负责人承担了科技部国家重点研发计划,主持了国家自然科学基金仪器项目、重点项目和杰青项目。
https://www.x-mol.com/university/faculty/8666
点击“
阅读原文
”,查看
化学 • 材料
领域
所有收录期刊
【声明】内容源于网络
0
0
X-MOL资讯
“X-MOL资讯”隶属于X-MOL学术平台(官网x-mol.com),关注化学、材料、生命科学、医学等领域的学术进展与科研前沿,提供专业与深度的内容。公众号菜单还提供“期刊浏览”等强大功能,覆盖各领域上万种期刊的新近论文,支持个性化浏览。
内容
19833
粉丝
0
关注
在线咨询
X-MOL资讯
“X-MOL资讯”隶属于X-MOL学术平台(官网x-mol.com),关注化学、材料、生命科学、医学等领域的学术进展与科研前沿,提供专业与深度的内容。公众号菜单还提供“期刊浏览”等强大功能,覆盖各领域上万种期刊的新近论文,支持个性化浏览。
总阅读
1.6k
粉丝
0
内容
19.8k
在线咨询
关注