氨基糖苷类抗生素(AGs)是一类具有广谱抗菌活性的抗生素,广泛应用于临床医学和兽医学领域。然而,AGs使用过程中存在过度使用问题,导致在生态环境和食品中的残留,对人类健康造成潜在危害,加速了细菌耐药性的产生。AGs存在很多亚型,它们的抗菌机制、毒性以及不良反应类型显著不同。多个国家和地区为不同亚型AGs制定了严格的最大残留限量(MRL)。因此,亟需开发灵敏、快速的AGs检测方法,实现对不同AGs亚型的鉴别分析。
近期,河北师范大学王振光教授课题组报道了基于MOF抑制反应和硫醇响应金属纳米簇的阵列传感器,实现了AGs亚型的灵敏检测与鉴别分析。该传感阵列整合了AGs对Al3+修饰的MOF-808(MOF-808-Al)类乙酰胆碱酯酶(AChE)活性的抑制作用以及金属纳米团簇(NCs)对硫醇的荧光响应。相关成果发表在国际化学权威杂志Biosensors and Bioelectronics 上。该论文第一作者为河北大学-河北师范大学联合培养博士研究生马金珠,通讯作者为河北师范大学王恒刚博士、王振光教授。
在这项研究中,作者发现了AGs对MOF-808-Al的络合与性质调控现象,结合MOF-808-Al的类乙酰胆碱酯酶(AChE)活性与Cu NC-Au NCs 对硫醇分子的响应性能,开发了荧光阵列传感器,实现了AGs的检测与亚型的鉴别区分。在Lewis酸和金属-OH位点的共同作用下,Al3+修饰的MOF-808(MOF-808-Al)表现出类AChE活性,可以催化乙酰胆碱(ATCh)分解为硫代胆碱。硫代胆碱进一步攻击Au NCs的金属核心,导致荧光强度降低。同时,Cu NCs的蓝色荧光对硫代胆碱具有耐受性,作为荧光参比信号。结果证实,AGs分子骨架中的化学基团(-OH和-NH2)与MOF-808-Al的Lewis酸位点的结合,抑制了其类AChE活性。借助AGs对MOF-808-Al的抑制作用,结合混合金属纳米团簇对ATCh分解产物的比率荧光响应,构建了阵列荧光传感器(图1),成功实现了五种AGs的检测和区分。
图1. 基于MOF抑制反应和硫醇响应金属纳米簇的阵列传感器及其氨基糖苷类抗生素鉴别检测应示意图。图片来源:Biosens. Bioelectron.
研究人员首先对混合纳米团簇进行了表征,通过TEM、XPS、FTIR和UV等表征手段证实了材料成功合成(如图2所示)。通过控制Au NCs的添加量,可以精确地调节Cu/Au NCs的蓝色和绿色发射组分之间的比例,表明其作为荧光比率探针的应用前景。
图2. 金属纳米团簇的表征。图片来源:Biosens. Bioelectron.
研究人员以Zr为前驱体,1,3,5-苯三羧酸为调节剂,采用溶剂热法合成了MOF-808,进一步将MOF-808暴露于Al3+水溶液中制备了MOF-808-Al。进一步通过SEM、TEM、XRD、XPS、FTIR等手段对产物进行表征,证实了材料成功合成,同时通过MS、FTIR和UV等手段验证了MOF-808-Al的类AChE活性(如图3所示)。
图3. MOF-808-Al的表征。图片来源:Biosens. Bioelectron.
将MOF-808-Al和ATCh的反应产物引入Cu/Au NCs体系,引起了绿色区域荧光强度的下降,蓝色区域观察到荧光强度相对稳定。借助AGs对MOF-808-Al的类AChE活性的抑制作用,引入AGs导致猝灭的绿色荧光恢复。Cu/Au NCs绿色与蓝色荧光强度比值与5种AGs的浓度具有良好的线性关系。该方法对多种干扰物和抗生素具有良好的选择性和抗干扰能力(如图4所示)。
图4. 利用MOF-808-Al作为识别成分和Cu/Au NCs作为荧光探针检测AGs。图片来源:Biosens. Bioelectron.
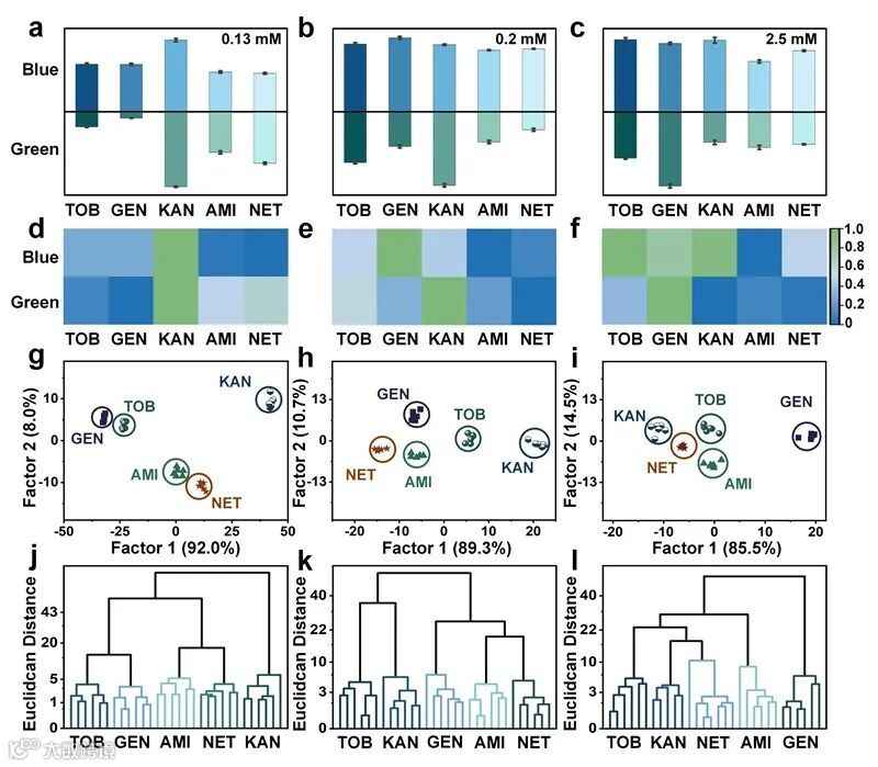
最后,研究人员基于统计分析学方法,建立了一个荧光传感器阵列,实现了AGs亚型的鉴别检测。重复测量(六次)了五种不同类型的AGs对检测体系的影响,精确记录两个通道(418 nm和525 nm波长处)的荧光强度的信号,构建一个2通道 × 5 AGs × 6重复的训练矩阵。通过热图、线行判别式分析法(LDA)、层次聚类分析法(HCA)实现了五种类型的AGs的鉴别分区与检测(如图5所示)。
图5. 通过模式识别方法鉴别检测AGs。图片来源:Biosens. Bioelectron.
小结
研究人员发现了MOF-808-Al的类AChE酶催化活性以及AGs对MOF-808-Al的抑制作用,并结合Cu/Au NCs对硫醇的比率荧光响应构建了荧光阵列传感器。该阵列传感器阵列为不同亚型AGs提供了丰富的差异化荧光信号,借助模式识别技术,成功实现了五种AGs亚型及其混合物的鉴别检测。上述研究结果为阵列传感器开发提供了新思路与新方法,有望用于环境监测、食品监管等领域。
原文(扫描或长按二维码,识别后直达原文页面):

Fabrication of fluorescence sensor array for discrimination subtypes of aminoglycosides leveraging MOF-based inhibition reactions and thiol-response metal nanoclusters
Jinzhu Ma, Xuezi Lu, Song Liu, Yu-e Shi, Linfeng Cui, Zhe Wang, Henggang Wang, Zhenguang Wang
Biosens. Bioelectron., 2025, 287, 117652, DOI: 10.1016/j.bios.2025.117652
导师介绍
王振光
https://www.x-mol.com/groups/wang_zhenguang-hebtu


