硼簇(如碳硼烷 C2B10H12)是一类多面体硼氢化合物,其表面分布着多个(~ 10个)B–H键,具有独特的结构特征和物理化学性质。这些特性使得硼簇衍生物在从材料科学到药物化学的广泛领域中展现出极高的应用价值。然而,B–H键化学极性小、键能高,且数目众多、化学环境相似,因此硼簇的选择性官能团化极具挑战性。尽管基于B–H键活化的合成策略已被用于制备结构多样的碳硼烷小分子化合物,但将B–H键活化拓展至高分子合成领域,特别是通过直接的B–H键活化聚合策略制备多功能聚合物,此前研究未见报道。其难点主要在于:在保持高效聚合的同时,精确控制多个位点的区域选择性B–H键活化是一个巨大的挑战。
由于C–H键的反应活性更高,迄今为止报道的大多数碳硼烷聚合物主要通过C–H取代反应合成(图1A)。鉴于硼取代与碳取代碳硼烷的电子性质相反,硼顶点取代的碳硼烷聚合物很可能表现出截然不同的特性,这种差异为探索硼簇型聚合物的新性质与新应用提供了契机。近期,南京大学燕红课题组与上海交通大学唐山课题组合作,报道了一种直接B–H键活化聚合的新策略,用于合成结构新颖的硼位点取代硼簇高分子。该B–H键活化聚合反应条件温和,产率和分子量均较高。值得注意的是,这些聚合物在温和条件下可被氧化降解,生成硼酸及低分子量有机碎片,并表现出聚集诱导发光(AIE)特性。鉴于该聚合物具有高硼含量和低毒性,在硼中子俘获治疗(BNCT)中展现出巨大潜力,其中子照射实验表现出优异的肿瘤细胞杀伤效果。相关研究成果发表于J. Am. Chem. Soc.。
图1. 硼簇直接B–H键活化聚合及相关背景
为精准调控聚合反应位点与反应活性,作者选用巢式吡啶碳硼烷作为单体,与内炔进行逐步聚合反应。还对关键反应参数,包括两单体比例、浓度、催化剂及其用量进行了系统优化。为评估该聚合反应的普适性并拓展所得聚合物的功能多样性,作者在优化条件下考察了多种内炔与巢式碳硼烷单体。结果表明,相应的碳硼烷基聚合物均能以高产率和高分子量获得(图2)。值得一提的是,该聚合过程具有显著优势,例如实现100%的原子经济性,且无需使用任何牺牲性试剂。
图2. 硼簇和内炔单体的拓展
传统不可降解塑料引发的全球环境危机,亟需可持续替代材料的出现。得益于巢式碳硼烷固有的还原性,作者研究发现所合成的碳硼烷基高分子材料在温和的氧化条件下,其碳硼烷笼结构能发生断裂,最终降解为硼酸及低分子量有机小分子。11B{1H} NMR 和 GPC 分析结果充分证实了聚合物的完全降解(图3)。
图3. 硼簇聚合物的氧化降解
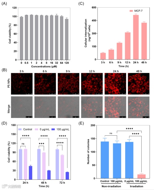
将三维大尺寸硼簇结构整合到聚合物主链中,不仅有效抑制固态下的π•••π相互作用,同时可导致聚合物在溶液中强烈的非辐射跃迁。因此,硼簇聚合物表现出聚集诱导发光(AIE)特性。作者系统研究了该硼簇聚合物的AIE行为(图4),并将其成功应用于生物成像。此外,得益于其高硼含量特性,该聚合物具备作为硼载体的应用潜力。后续研究表明,基于该聚合物构建的药物递送系统,在中子照射下可实现对肿瘤细胞的高效杀灭,显示出优异的BNCT应用潜力(图5)。
图4. 硼簇聚合物的AIE特性
图5. 硼簇聚合物在BNCT中的应用
综上所述,该研究报道了一种直接B−H键活化聚合策略的简便方法,用于制备硼簇聚合物。该方法仅需使用商品化Pd(OAc)2作为催化剂,即可高效合成具有高分子量和高产率的新型硼位点取代硼簇聚合物。硼簇单元的引入赋予聚合物高硼含量、氧化降解性及AIE特性。这些特性使其展现出作为BNCT硼载体以及可降解聚合物的潜力。文章的第一作者为上海交通大学博士后陈蒙和南京大学孙兆峰(现任职于康复大学)。本研究得到了国家自然科学基金和中国博士后科学基金的资助。
原文(扫描或长按二维码,识别后直达原文页面):

Direct B–H Bond Activation Polymerization of Boron Clusters
Meng Chen, Zhaofeng Sun, Liyan Wang, Jibo Zong, Guangfei Wei, Chang-sheng Lu, Shan Tang*, Deshuang Tu*, Hong Yan*
J. Am. Chem. Soc. 2025, DOI: 10.1021/jacs.5c16451
导师介绍
燕红
https://www.x-mol.com/university/faculty/11500
https://hysz.nju.edu.cn/yanhong/main.htm
唐山
https://www.x-mol.com/groups/tang_shan


