双金属协同活化已发展成为一类重要的合成策略。与传统双金属接力催化模式相比,含有金属‑金属键的异核双金属配合物凭借其独特的电子与空间性质的可调控性,能够在非典型化学键(如C–H、C–F等)的活化过程中展现出独特优势。在金介导的C–X键活化研究中,尽管借助双齿配体促进的氧化加成过程或通过光/电激发引发的单电子转移路径已实现一定突破,但针对C – F键的选择性活化仍面临显著挑战,其主要原因在于该键对Au(I)中心发生氧化加成的动力学过程较为不利。
近日,南京大学谢劲教授团队基于该团队前期在双核金属方面的工作(Nat. Catal. 2022, 5, 1098; Nat. Synth. 2023, 2, 338; Nat. Chem. 2021, 13, 182; Nat. Synth. 2022, 1, 475; J. Am. Chem. Soc. 2023, 145, 26756),提出了一种新的反应模式:通过Au–Mn异双金属配合物中的金属‑金属键实现配合物与底物间的极性匹配,并借助动态配位调控,显著降低了C–F键的活化能垒。该策略突破了传统单核金属中心(Au或Mn)依赖氧化加成的模式,充分利用两个金属中心的协同效应,实现了对多氟芳烃中C–F键的高效断裂,进而经转金属化步骤构建出一系列结构多样化的多氟芳基金(I)配合物。此外,通过与南京中医药大学的合作研究,该系列多氟芳基金配合物在抗肿瘤与抗炎症活性筛选中展现出良好的生物活性潜力,为金基配合物在药物研发中的应用开辟了新方向。该论文的第一作者为南京大学2022级博士研究生夏嗣禹,南京中医药大学刘武昆教授、南京大学李伟鹏助理教授与谢劲教授为该文章的共同通讯作者。相关论文发表于J. Am. Chem. Soc.。
图1. 均相金催化活化C–F键的挑战与策略
首先,作者通过详细的机理实验揭示了金-锰双金属配合物协同活化C-F键的反应机制。研究表明,引入三苯基磷后可高收率获得关键中间体配合物。该中间体可进一步反应生成目标产物。双描述符表明,配合物5的活性位点分别位于亲电的金中心和亲核的锰中心。Ph3P向Mn中心的σ供电子效应显著增强了配合物反应活性。实验成功捕获到芳基锰物种6,为其经历转金属化路径提供了直接证据。最后,该策略成功应用于一锅法C–Ge与C–H底物的脱氟芳基偶联反应,展示了其在后期官能团化与药物分子修饰中的潜在应用价值。
图2. 机理实验研究
随后作者通过DFT理论计算比较了三种可能的反应路径(图3):路径一,[Mn]位点直接氧化加成;路径二,[Au]中心直接氧化加成;路径三,金-锰双金属协同促进C–F键断裂。计算结果显示,路径3具有显著动力学优势。其C–F键断裂过渡态(TS3-1)的活化自由能为19.3 kcal•mol-1,较单一锰中心参与的路径(路径1)低6.6 kcal•mol-1,更远低于仅依靠金中心氧化的路径2。研究发现,锰中心的CO的动态解离与再配位对调控锰位点的电子态与空间可及性起到关键作用。在协同路径中,CO重新配位于中间体INT3-2中的[Mn]中心,形成稳定的18电子[Mn–Ar]物种INT3-4,有助于关键中间体的稳定。该结果与实验中成功分离中间体6相吻合,进一步支持了转金属步骤的合理性。
图3. 理论计算
为验证该策略的通用性,作者还深入探索了金-锰配合物的适用范围。结果表明,膦配体上无论是连接给电子基团还是吸电子基团(12-14),都能以中等至优异的分离产率获得目标四氟吡啶-金配合物。值得注意的是,研究发现三烷基膦作为配体同样适用于C-F键活化,这为配体选择提供了更多灵活性。该反应体系对不同取代基展现出优异的耐受性,引入杂芳基基团(15, 18-19)几乎不影响反应效率。更有趣的是,即使使用具有大位阻的膦配体,也能以具有合成价值的产率获得所需的芳基金产物(19-20)。该双金属策略的可行性进一步得到了N-杂环卡宾支持的Au-Mn配合物(21-22)的成功合成的证实。化合物21的单晶结构分析与先前报道的结构一致,验证了其构型。除了双核Au-Mn底物,该策略同样适用于多核L-Au-Mn-L' 配合物(23-25),能够以中等分离产率得到目标产物。这一系列成果凸显了该金-锰双金属C-F键活化方案广泛的官能团耐受性和普适性。作者通过单晶X射线衍射确定了配合物21、22、23和25的精确分子结构。其中,对化合物23(CCDC编号:2451004)的分析显示,其Au-Au键距离约为3.05 Å,表明存在强烈的亲金相互作用。对所有配合物的结构分析显示,其Au-C键长均稳定在~2.1 Å,证实了所合成化合物的结构稳定性。
图4. Au-Mn异核双金属配合物底物拓展
此外,一系列含有不同官能团的多氟芳烃在该反应中均能获得中等至良好的产率。尤为重要的是,如酯基(27, 31-35)、氰基(28, 36)和羰基(30)等在格氏试剂条件下通常难以兼容的官能团,在此反应中均能完好保留。此外,含有乙烯基(33)、炔基(31, 35)以及三甲基硅基(TMS, 31, 35)的多氟芳烃底物同样能顺利参与反应,展现了该体系优异的官能团兼容性。更具意义的是,基于药物分子雌酮结构改造的多氟芳烃衍生物(38)也能顺利进行转化,这为金催化技术在药物关键活性结构单元(药效团)的后期精准修饰方面开辟了富有创造性的应用前景。该方法的通用性不仅限于C-F键的活化。研究进一步将其成功拓展至多氟芳烃中其他C-X键(X = Br, I, Cl)的断裂。无论是溴苯(39-43)、碘苯(44-46)还是氯苯(47)类底物,均能以38%-96%的产率获得目标产物。特别地,当使用五氟氯苯作为底物时,成功以63%的分离产率获得了Mn(CO)5Cl(48),其结构已通过红外光谱、元素分析和核磁共振波谱得到确证。一个有趣的现象是,1,4-二碘四氟苯在该体系中能够发生选择性活化,仅断裂其中一个C-I键。这为后续对所得配合物46(CCDC编号:2451000)进行进一步的C-I键官能团化与结构修饰提供了一个极具潜力的平台。
图5. 多氟苯底物拓展
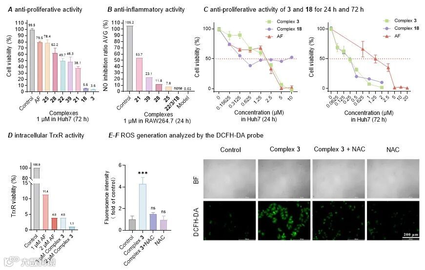
值得注意的是,该研究成功将多氟芳基金配合物应用于生物医学领域。MTT筛选结果显示,配合物21、25、28和39表现出显著抗炎活性,而配合物3与18显示出优越的抗肿瘤效果。机制研究表明,配合物3能有效抑制硫氧还蛋白还原酶活性,并呈浓度依赖性。进一步实验证实,该配合物可诱导体外培养的Huh7细胞产生活性氧,且此效应可被抗氧化剂NAC逆转。特别是配合物3因其较小的空间位阻,更易进入TrxR活性中心,展现强效抗增殖能力(72小时IC50达0.19 μM),显著优于阳性对照药物金诺芬。这些发现为开发基于金配合物的新型靶向抗肿瘤药物提供了重要理论依据。
图6. 生物活性应用
小结
谢劲团队发展了一种高效、温和的C–F键活化与芳基金配合物构建新方法,更深化了对Au–Mn双金属协同机制的理解。该工作为金化学中的异双金属合作提供了新范式,并为解决惰性化学键在反应性与选择性方面的难题提供了创新思路。
原文(扫描或长按二维码,识别后直达原文页面):

Au–Mn Bond Formal Metathesis with Ar–F via Synergistic Bimetallic Activation
Siyu Xia, Weina Zhong, Tingrui Li, Zhongren Xu, Jie Han, Wukun Liu*, Weipeng Li*, Chengjian Zhu, and Jin Xie*
J. Am. Chem. Soc. 2025, 147, 37779–37787, DOI: 10.1021/jacs.5c13893
导师介绍
谢劲
https://www.x-mol.com/university/faculty/410692

