
随着科技的发展,人工智能的时代已经来临,围绕这一时代背景展开相应的教育也刻不容缓,国家也出台了很多政策激励以编程为主的科技教育开展,从国务院出台相关政策性文件,到高考逐渐引入编程试题;从大学设置人工智能专业,到各个重点高中设置特色班;从各个学会组织各种青少年机器人相关竞赛,到各种编程教育机构的大量涌现,我们都可以看出全国各个城市都围绕编程、机器人、创客在如火如荼的开展机器人编程教育活动,为进一步激发学生对机器人编程教育的学习兴趣,特举办黄山市首届“科乐思通杯”青少年创客竞赛。
创客比赛是利用公司自主研发的机器人控制器、传感器、电机、舵机以及图形化编程软件,采用可以任意裁切的木条,作为连接件,设计并制作出具有一定实用价值的智能产品。创客竞赛可以锻炼学生的框架设计思维、创新思维、逻辑思维、问题拆解思维、函数思维、动手能力、分析问题和解决问题的能力。
科乐思通机器人培训中心已经多次举行各种有意义的竞赛,旨在让更多的家长了解编程教育对于孩子教育的重要性,每次活动的举行都有众多家长带着孩子一起体验,并且受到了社会广泛的好评。




张海良博士
武汉理工大学产业经济学博士、武汉大学社会学博士、北京今天胜德品牌管理咨询公司首席专家、中国中小企业协会副会长、聖德书院院长、多家大学客座教授、多个城市经济发展顾问,被誉为中国品牌快刀。

王占军CEO
市民网创始人,市民网历时16年,累计用户量80多万,成为了黄山市自媒体的领军人物,市民网也成为安徽省颇具影响力的新媒体平台!

钱庆文博士
哈尔滨理工大学 机械电子工程方向 博士、副教授、教育部信息技术标准化制定专家、科乐思通机器人教育品牌创始人、上海科乐思通机器人科技有限公司董事长。

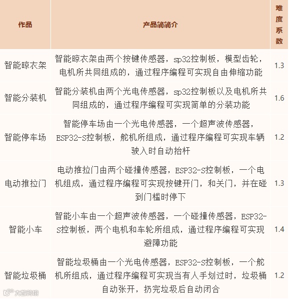
本次竞赛以科技与创新为主题,竞赛的参赛选手需要从12个智能产品中,选择一个产品进行制作,并利用指定的编程软件,编程实现项目所要求的功能。本次比赛分成两个部分,首先,制作产品并编程调试,然后进行现场比赛。


时间:12月27日
地点:聖德书院二楼会议厅
黄山市全体中小学生





扫描上方二维码按照如下操作进行报名
第一步:点击立即报名

第二步:点击确定

第三步:填写个人信息后点击提交进行缴费

第四步:选择培训时间,制作时间以及产品选项,点击提交

第五步:提交完成之后等待二维码出现,切勿在二维码未出现时提前退出

第六步:加入群聊后即为报名成功

黄山市科乐思通机器人科技有限公司是一家集教育机器人产品研发、生产、销售、培训于一体的高科技公司,公司拥有完善的课程体系,主要用于培养中小学生的STEAM素养,设立了春季班、暑期班、秋季班、寒假班。开设《编程机器人课程》,《创意电子编程课程》,《积木拼建课程》,《科学实验课程》,《3D打印课程》,《智能产品制作课程》,《积木机器人课程》,《轮式机器人课程》,《精英班课程》等相关课程。主要商业模式有“0”加盟费的《编程》课程加盟和机器人培训学校加盟。特面向全国诚招产品销售代理,加盟推广代理。

