
问
如何成为优秀的新媒体运营?
01
什么是新媒体运营?
新媒体运营的目标是通过平台(主要包括微信、微博、抖音、快手等社交平台,以及各大新闻网站、博客、论坛等),提高品牌知名度、扩大用户群体、增强用户粘性,从而实现商业价值。
综上所述,相信大家不难看出:新媒体平台具有传播速度快、覆盖范围广、互动性强等优势。
通过新媒体运营,品牌可以快速获取大量曝光,提高知名度;同时,通过用户互动,可以深入了解用户需求,为产品优化提供有力支持。
当然,作为新媒体运营也面临着诸多挑战。首先,内容竞争激烈,如何创作出优质、有吸引力的内容是一大难题。
其次,用户口味多变,如何抓住用户心理,提高用户粘性也是一大挑战。最后,新媒体运营需要不断学习和更新知识,以适应快速变化的市场环境。
02
做新媒体运营需要具备的条件
新媒体运营不仅仅是一份工作,它更是一个需要不断学习和实践的领域。想要在这个领域中取得成功,你需要具备一系列的条件,并知道如何将这些条件转化为实际操作。
接下来
来看看做新媒体运营
需要哪些条件及具体的操作步骤
-
了解目标用户的喜好和需求,创作出有价值、有趣、有深度的内容。 -
具备文字、图片、视频等多种形式的内容创作能力。 -
具备良好的审美能力和创意思维。
-
关注行业动态和市场趋势,分析竞争对手的运营策略。 -
至少分析10个以上对标账号,找出差异点和优化空间。 -
善于从海量信息中筛选出有价值的内容,为品牌发展提供参考。
-
与团队成员保持良好的沟通,确保信息的及时传递和共享。 -
具备协调能力,解决在协作过程中可能出现的问题。 -
能够与其他部门或外部合作伙伴建立良好的合作关系。
-
关注新媒体领域的最新动态和趋势,不断学习新知识、新技能。 -
参加相关培训或研讨会,与同行交流学习心得。 -
在实践中不断总结经验教训,提高自己的专业素养。
-
保持冷静、乐观的心态,积极应对各种挑战和变化。 -
合理安排工作和休息时间,确保身心健康。 -
学会调整心态和情绪,避免负面情绪对工作产生影响。
-
对新媒体运营充满热情和兴趣,愿意为之付出时间和精力。 -
不断探索和创新,为品牌的发展贡献自己的力量。

-
目标用户分析
-
深入了解目标用户的基本属性(如年龄、性别、地理位置、职业等)。 -
分析目标用户的行为特征(如阅读习惯、互动习惯、购买习惯等)。 -
识别目标用户的需求和痛点,为后续内容创作和推广提供依据。
-
竞品分析
-
分析至少10个以上的对标账号,了解其运营策略、内容特点、用户互动情况等。 -
找出与竞品之间的差异点,寻找自己的竞争优势和机会。
-
运营目的明确
-
确定企业想要实现的商业目标 -
如提高品牌知名度、增加用户数量、提升用户活跃度等。
-
账号形象与定位
-
确定账号的头像、昵称、简介等基本信息,打造独特的账号形象。 -
设定账号人设,让其更具个性化和亲和力。
-
内容规划
-
根据目标用户和竞品分析,制定内容规划 -
明确内容主题、类型、发布频率等。
-
内容创作
-
遵循内容规划,创作有价值、有趣、有深度的内容。 -
采用多样化的内容形式,如文字、图片、视频、音频等,以满足不同用户的需求。
-
内容发布
-
选择合适的发布时间,确保内容在目标用户活跃的时间段内被看到。 -
利用社交媒体平台的特性,如微博的话题标签、抖音的热门音乐等,提高内容的曝光率。
-
用户互动
-
及时回复用户的留言和评论,与用户建立良好的互动关系。 -
定期举办线上线下的活动,吸引用户的参与和分享,提高用户粘性。
-
用户关系维护
-
数据收集
-
利用第三方工具或平台自带的分析工具,收集关键数据指标,如阅读量、点赞量、评论量、分享量等。
-
数据分析
-
对收集到的数据进行清洗和整理,去除重复和无效数据。 -
对数据进行深入分析,找出用户行为的特点和规律,以及内容传播的效果。
-
策略优化
-
根据数据分析结果,调整内容规划、发布策略、互动方式等,提高运营效果。 -
定期评估运营效果,总结经验和教训,不断优化运营策略。
-
团队内部沟通
-
与团队成员保持良好的沟通,确保信息的及时传递和共享。 -
定期召开团队会议,讨论运营进展、问题和解决方案。
-
外部合作与资源整合
-
与其他相关部门或外部合作伙伴建立合作关系,共享资源和经验。 -
整合各方资源,提高运营效率和效果。
03
新媒体运营技巧
随着互联网的飞速发展,新媒体运营已成为企业品牌建设和市场推广的重要一环。那么,用哪些运营技巧可以助你的公众号,在众多竞争者中脱颖而出,吸引更多目标用户呢?
04
运营工作的特殊性
-
内容策划:
-
运营人员需要根据企业的战略目标和市场需求,策划出符合用户口味、具有传播价值的内容。 -
运营人员需要对市场趋势有敏锐的洞察力,对用户需求有深入的了解。
-
用户维护:
-
用户是运营工作的核心。 -
运营人员需要通过各种方式维护用户关系,包括解答用户疑问、处理用户反馈、提供优质服务等。 -
运营人员需要具备良好的沟通能力和服务意识。
-
数据分析:
-
数据是运营工作的重要参考。 -
运营人员需要收集和分析用户数据,了解用户行为特点和喜好,为优化运营策略提供依据。 -
运营人员要具备数据分析能力,能够准确解读数据背后的意义。
-
活动策划:
-
活动是提高用户活跃度和忠诚度的重要手段。 -
运营人员需要策划各种线上线下活动,吸引用户参与和分享。 -
运营人员要具备创意和策划能力,能够设计出有趣、有吸引力的活动。
-
热点追踪:
-
当某个热点事件发生时,运营人员需要迅速反应,策划相关内容并发布。 -
运营人员要具备敏锐的洞察力,能够迅速捕捉到热点事件的价值和影响力。
-
危机处理:
-
当企业遭遇负面舆论或危机时,运营人员需要迅速采取措施进行危机处理。 -
运营人员需要冷静分析形势,制定应对策略,并与其他部门紧密配合,共同应对危机。
-
市场营销知识:
-
运营人员需要了解市场营销的基本原理和策略,以便更好地推广企业和产品。 -
运营人员需要关注市场动态和竞争对手的情况,及时调整自己的营销策略。
-
心理学知识:
-
运营工作涉及到用户心理的研究。 -
运营人员需要了解用户的心理需求和行为特点,以便更好地满足他们的需求并提供优质服务。 -
运营人员还需要关注用户心理的变化和趋势,以便及时调整自己的运营策略。
-
数据分析技能:
-
数据分析是运营工作的重要支撑。 -
运营人员需要掌握数据分析的方法和工具,能够准确地解读数据背后的意义,为优化运营策略提供依据。
-
跨部门沟通:
-
运营人员需要与其他部门保持良好的沟通和协作关系,确保企业整体运营的高效运转。 -
需要了解其他部门的工作内容和需求,以便更好地协调资源和解决问题。
-
团队协作文化:
-
企业需要建立积极向上的团队协作文化,鼓励员工之间的交流和合作。 -
运营人员应该积极参与团队协作,发挥自己的专业优势,为企业的发展贡献自己的力量。
-
关注行业趋势:
-
运营人员需要关注行业趋势和用户需求变化,以便及时调整自己的运营策略。 -
可以通过参加行业会议、阅读行业报告等方式获取最新信息。
-
尝试新方法:
-
运营人员应该勇于尝试新的运营方法和手段,如社交媒体营销、短视频营销等。 -
可以通过实验和测试来验证这些方法的有效性,并不断优化和改进。
05
用户运营需求
利用数据分析工具,对用户行为、偏好、需求等进行分析和挖掘。这有助于企业发现潜在的用户需求和市场机会,为精准营销提供数据支持。

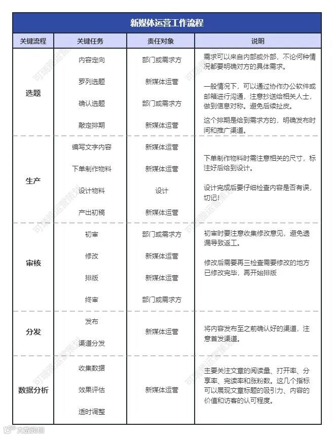
左右滑动查看更多
深耕互联网14年|全媒体运营导师
擅长品牌策划|私域营销|产品运营|流量变现
专注赋能个体创业者|让你的事业飞起来
👀 快来关注,开启你的互联网财富之旅
🔁 跟我一起,活出你的不凡!




