
点击上方 蓝字 关注我们


私域认知先行
首先,我想告诉你:私域流量的重点不是流量,是私域。
私域流量的核心是对用户的精细化运营,而非简单的流量圈占。简而言之,私域的本质就是你既要提供卓越的产品与服务,还要深入挖掘用户需求。只有这样,你才能真正发挥私域的价值。

通常来说,私域流量是企业通过微信生态等渠道,围绕用户构建的封闭或半封闭的运营环境。而一个有效的私域运营,需要将用户引入这个环境,通过精细化管理,实现用户价值的最大化。

因此,不要觉得把流量圈起来就可以做私域流量了,不是。而是怎么样提供更好的产品和服务给到你的忠实用户,怎么样把1000个商品让同一个人买,这才是私域的价值。
你也可以理解为,私域的底层是产品和服务,服务既营销,私域的本质对用户需求的极致了解和提供极致的服务。

现在,你已经有了对私域的清晰认知,可以去试着搭建私域团队,做好私域运营了。
下面,我会直接分享一份私域电商完整操盘文档,记得提前收藏和保存,复制即可试用!
让你看完对着,就能把企业的私域先做起来。
1.在从事私域电商之前,必须先组建一个高效的团队。
你需要了解市场上私域人才的价值及其薪资水平,以防在招募团队成员时,高薪聘请了能力不足的人员,这样不仅会造成人力资源的浪费,还可能拖延私域项目的建设进度。

2.在微信生态上建立私域之前,建立个微企微信账号
目前,一个人可以开通15个账号,企业微信账号则没有数量限制。你可以先创建个人微信及企业微信账号,并进行养号。之后,可以根据企业用户的数量来选择适合的账号组合方式。

3.构建人设IP,与用户建立信任
在私域运营中,关键在于构建和运营人设IP。全部的内容和活动都应围绕这一IP展开,用它来塑造专家形象,与用户建立信任,并创建一个具有强大影响力的品牌形象。
你可以根据个人特色找对标账号来参考

4.精心策划朋友圈,强化个人品牌(IP)形象
信任是IP的基石,而这份信任则源自于持续输出高质量的内容。在朋友圈这片舞台上,你可以构建一个专家级的IP形象,通过精心编排的70%专业领域深度分享,展现专业底蕴。
再辅以20%的实战案例解析,增强说服力与互动性;再融入10%的日常生活点滴,让IP不再是一个冰冷的符号,而是一个拥有专业知识、温情关怀及鲜活生活气息的真实个体。
记住,优秀的IP人设,是专业与人性温暖的完美融合。

5.制作朋友圈SOP,持续输出内容
为了确保内容既丰富又连贯,你需至少制定一周的内容规划蓝图,这一规划需详尽至每一日、每一时段,以便于高效地搜集与整理相关素材。
唯有将策略细化至具体行动步骤,方能确保计划的顺利落地与高效执行,从而在朋友圈中构建起持续而有影响力的内容生态。

6.精准营销,吸引并转化新用户
私域电商的蓬勃发展始于精心策划的吸粉策略,旨在构建稳固的流量引入渠道。作为私域运营的关键首步,吸引并转化新用户是核心任务。
而私域电商,则可巧妙运用多样化手段,如店内引流、包裹附赠吸粉策略、精准短信营销及引导性信息,编织成一张全面覆盖的流量网。
在此过程中,精准设计诱饵产品,搭配温暖而富有吸引力的用户招募话术,显得尤为重要。若新用户定位不精准或话术显得生硬突兀,将直接削弱用户体验,进而对最终的转化率产生不利影响。
因此,细致入微的规划与执行,是确保私域电商成功吸粉、高效转化的关键所在。

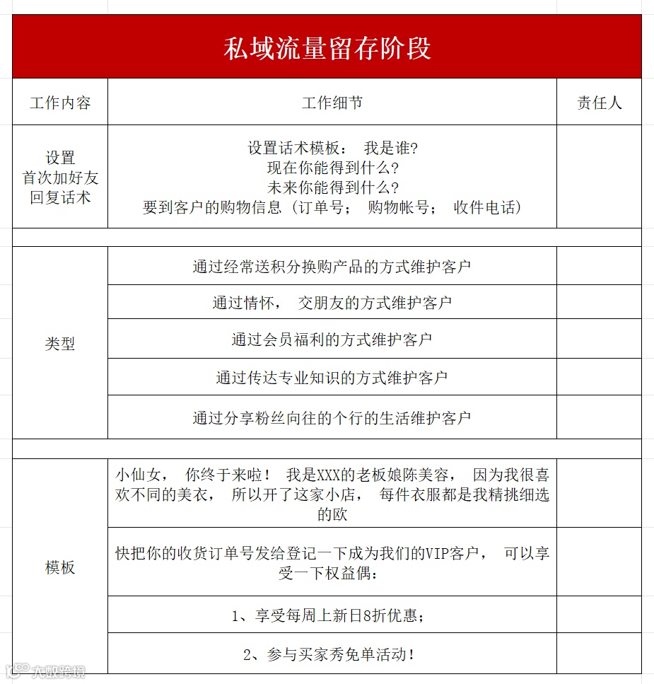
7.续优化用户体验,创新留存策略
私域运营的深化阶段,聚焦于私域流量的高效留存。精心设计的留存路径与丰富多彩的活动策划,是提升用户黏性的关键。
唯有成功吸引并留住用户,方能为后续转化铺设坚实基础。因此,持续优化用户体验,创新留存策略,确保用户在私域空间内流连忘返,是实现长期价值转化的前提与保障。

8.精心布局活动,促成交易闭环
私域运营的精髓,在于策划与执行高效能的用户活动,以此作为推动转化成交的强劲动力。
活动策略双轨并行:一轨专注于增强用户粘性,通过诸如点赞奖励、互动福利等趣味机制,深化用户参与感与归属感。
另一轨则直击转化成交核心,精心布局限时团购、快闪群秒杀、直播分销等促销盛宴,以限时优惠与互动体验激发用户的购买欲望,促成交易闭环的圆满达成。

9.深化战略运营,激发会员复购转介绍
私域运营的深化战略,聚焦于会员体系的精心构建与运营,旨在提升用户复购率与转介绍动力。
通过策划一系列专属会员的福利活动,如会员日尊享礼遇、新品首发专享折扣、会员专属免费抽奖等,不仅增强了会员的归属感与价值感,更有效激发了其持续购买的意愿。
同时,你也要致力于将普通用户逐步转化为忠实会员,进而鼓励会员晋升为品牌合伙人,形成一股强大的口碑传播力量,推动私域生态的良性循环与持续发展。

10.精准分工,促进合作,实现高效运营
为了全面提升项目管理效能,构建一套科学且合理的团队考核体系至关重要。
这一体系需细致规划,明确各阶段的数据指标与衡量标准,确保每一项任务都能量化评估。
通过精准分工,将责任明确到具体负责人,不仅能够激发团队成员的责任感与积极性,还能促进跨部门间的协同合作,从而加速项目进程,实现高效运营。

11.分析项目数据,调整与优化体系
在项目管理中,构建一个闭环的反馈与规划体系是不可或缺的。这要求我们定期(如每周、每月)汇总并分析项目数据,通过详尽的周报与月报,全面审视过去一段时间内的成果与不足,精准识别哪些环节有待调整与优化。
基于这些宝贵的数据反馈,我们能够更加科学地制定下周乃至下月的行动计划,确保项目始终沿着既定目标稳健前行,不断优化流程,提升整体绩效。

最后,我想说的是:域运营是一场马拉松,而非短跑。搭建一支强大的私域团队,需要耐心、智慧和决心。但只要你遵循上述流程,持续努力,终将在这片蓝海中开辟出属于自己的领地。
新的一天,加油吖~

深耕互联网14年|全媒体运营
擅长品牌策划|私域营销|流量变现
专注赋能创业者|让你的事业飞起来
👀 快来关注|开启你的互联网之旅
🔁 跟我一起|活出你的不凡~

