
问
做运营,“偷感”很重怎么办?
你是不是每次策划活动都像做贼一样,生怕哪个细节没藏好,就被用户一眼看穿?
你是不是又在对着屏幕,眼睛瞪得像铜铃,心里默念着:“灵感啊灵感,你快来吧,让我这运营内容一飞冲天,惊艳四座!”
你是不是又在朋友圈里看到“偷感很重”的自嘲,默默对号入座,心想,这说的“不就是我吗?”甚至还认为:做运营,就得有颗能‘偷’用户心的敏锐”……
不!做运营,不需要“偷感”!
你的“偷感”,是时代的自嘲,不是你内心真实的想法!请不要随便定义自己,也不要随意被TA人所定义。
在这个自嘲文化盛行的时代,“偷感”一词悄然走红,仿佛一夜之间,无数年轻人在网络上纷纷“对号入座”,笑称自己“偷感很重”。那么,这所谓的“偷感”,究竟是何方神圣?
为何“偷感”总能让人对号入座?
其实“偷感”一词的兴起,并非空穴来风。之所以能让年轻人纷纷对号入座,是因为它精准地描述了一种不愿被关注、害怕成为焦点的态度。
有人说:i人“偷感”真的很重,尤其一个人的时候,干什么都有种鬼鬼祟祟,偷偷摸摸、小心翼翼的感觉,像极了我们在社交场合中那份难以言说的不安全感。
正如你初次去海底捞,面对那几乎要溢出屏幕的服务热情,内心不禁生出一种想要90度鞠躬的冲动。
正如你在公众场合,不敢接电话,生怕一开口就成为众人瞩目的焦点;逛街时,对导购的接近感到畏惧,生怕被推销办卡;理发时,害怕Tony老师的“热情搭话”……
这些场景下,无一不透露着你的不安。
这种情境下,你的“偷感”也被无限放大。
这也与你在社会环境中,寻求“透明人”的心态高度一致。仿佛一旦贴上“偷感”的标签,你就可以用幽默和自嘲的方式处理内心的不安与焦虑。
甚至于,它似乎还能让你在轻松的氛围中与他人建立连接。让你找到了与他人情感的共鸣点,也为你提供了一种“自我表达”方式,从而让你获得短暂的归属感和认同感。
从最初的微博段子,到朋友圈的自嘲,再到各大社交平台的热门话题,“偷感”以一种戏谑而又真实的方式,触动了无数现代网友的心。
偷感到底有多火?
从社交媒体上的话题讨论度,到线下朋友间的日常调侃,“偷感”无疑已成为当下年轻人中的热门话题。
平台热度:小红书上,“偷感”相关笔记数破万,总热度环比上涨228倍,足以证明其火爆程度。
明星效应:王鹤棣、范丞丞等明星的“偷感”视频,更是将这一话题推向了高潮,获赞无数。
不难看出,“偷感”这类标签之所以能够迅速走红,离不开其背后的抽象文学公式:强共鸣感×低门槛的模仿要素×表情包。
无论是自嘲还是共鸣,“偷感”都以其独特的魅力,吸引了大量关注。它不仅仅是一个简单的词汇,更是一种文化现象,反映了当代人在社交状态中的普遍心态。比如说:
1、偷感学习:在外人面前假装不务正业,背地里却偷偷学习,生怕因为失败而被嘲笑。这种“偷偷努力,惊艳所有人”的心态,正是偷感在学习领域的典型表现。
2、偷感减肥:不想立减肥人设,怕被诟病,只敢偷偷减肥。这种谨慎与自我保护的态度,让减肥也变成了一场“地下活动”。
3、偷感购物:导购在时畏畏缩缩,导购不在时大试特试,偷偷拍照搜同款。购物时的这种“偷窥”行为,实则是对社交压力的一种逃避。
这些尴尬回忆的共鸣感与代入感,如同被唤醒的沉睡记忆,让人不禁会心一笑,又或是暗自神伤。它不仅仅是一个标签,更是一种情感的共鸣,让年轻人在自嘲中找到安慰,在共鸣中获得理解。
为什么这届网友偷感这么重?
社交媒体的双重性:一方面,社交媒体为我们提供了展示自我的平台;另一方面,它也让我们时刻处于被审视的状态。这种矛盾的心理,让年轻人在享受社交带来的便利时,也不得不面对由此产生的压力和不安。
信息爆炸的焦虑:在信息爆炸的时代,我们每天接收到的信息量远超以往。这种信息过载不仅让我们感到疲惫,更让我们对自己的决策产生怀疑。害怕错过重要信息,害怕自己的选择不被认可,这种焦虑感进一步加剧了“偷感”的产生。
自我价值的探寻:随着社会的快速发展,年轻人对自我价值的追求也日益强烈。然而,在追求的过程中,他们往往会遇到各种挑战和困惑。当自我价值感受到威胁时,“偷感”便成为了一种自我保护机制,让他们在面对不确定时更加谨慎小心。
那么,具体如何摆脱“偷感””呢?
来来来,干货时间到!
想要提升运营效果,你得这么做:
1、深入敌后,哦不,是用户研究:别整天闷头苦干,多出去走走,听听用户的心声。他们喜欢什么?讨厌什么?需要什么?这些可都是宝啊!
2、精准定位,一击即中:别像个无头苍蝇一样乱撞,你得明确你的内容是为谁准备的。是文艺小清新,还是科技极客?找准了方向,内容自然就有了灵魂。
3、创新互动,玩出新花样:别总是那些老掉牙的活动方式,来点新鲜的!抽奖、问答、挑战赛……让用户玩起来,乐起来,自然也就记住了你。
4、灵感这东西,确实是个好东西,但别指望它能天天眷顾你。更靠谱的是,建立一套完整的运营思维模式和执行工具箱。这样,无论遇到什么挑战,你都能从容应对,游刃有余。
5、千万不要去做盲目追逐热点,忽视用户真实需求和痛点的“跟风狗”。那样的内容,就像快餐店里的汉堡,吃下去没营养,还容易让人腻味。我们要做的是,用心去了解用户,为他们提供真正有价值的内容和服务。
6、别害怕求助,这年头谁还没个难处呢?数据分析工具、用户反馈渠道、还有那些经验丰富的运营前辈……他们都是你的宝藏资源。学会利用这些资源,你的运营之路将会更加顺畅。
“偷感”背后:品牌如何精准破局?
在当今这个信息爆炸、社交媒体盛行的时代,“偷感”不仅反映了年轻人在社交中的微妙心态,更是对品牌提出的新挑战。
作为品牌方,你需要深入洞察年轻消费者的内心世界,通过一系列具体且创新的策略,打破“偷感”,建立更加真诚、透明的品牌关系。让年轻人告别“偷偷摸摸”的社交体验?
一、新媒体运营:打造透明化、互动化的沟通平台
案例深化:以小红书为例,该平台通过UGC(用户生成内容)机制,鼓励用户分享真实的使用体验和生活点滴。

品牌可以积极参与其中,不仅可以发布官方内容,还可以通过评论回复、私信互动等方式,与用户建立一对一的沟通渠道,及时解答疑问,解决顾虑,让用户感受到品牌的温度和诚意。
具体方法:
1、设立品牌专属话题:定期发起与品牌相关的热门话题讨论,引导用户分享自己的故事和体验,形成品牌社群。
2、直播互动:利用直播功能,进行新品试用、幕后揭秘、专家答疑等活动,增加用户的参与感和信任感。
3、KOL/网红合作:选择与品牌调性相符的KOL或网红进行合作,通过他们的影响力,传递品牌价值观,同时借助他们的真实体验,增强用户对产品的信任。
二、企业咨询:精准洞察,定制化服务
案例深化:以星巴克为例,该品牌通过持续的市场调研和数据分析,了解消费者的口味偏好、消费习惯等,进而推出符合他们需求的新品和服务。

同时,星巴克还注重收集顾客反馈,不断优化产品和服务,提升顾客满意度。
具体方法:
深度访谈与问卷调查:针对目标消费群体,设计详细的问卷和访谈大纲,收集他们的真实想法和需求。
数据分析与挖掘:利用大数据和AI技术,对收集到的数据进行深度分析,挖掘潜在的市场机会和消费者痛点。
定制化解决方案:基于数据分析结果,为企业量身定制品牌传播和营销策略,确保每个活动都能精准触达目标用户。
三、品牌策划:构建情感连接,传递正向价值观
案例深化:以Adidas的“Impossible is Nothing”系列广告为例,该广告通过讲述运动员们挑战极限、突破自我的故事,传递了积极向上、勇于挑战的品牌精神。这种情感共鸣的方式,让消费者与品牌建立了深厚的情感连接。

具体方法:
情感营销:通过故事化营销、情感化广告等方式,触动用户的内心情感,建立品牌认同感。
跨界合作:与其他品牌或IP进行跨界合作,共同打造具有话题性和创新性的营销活动,吸引年轻消费者的关注。
社会责任:积极参与社会公益活动,传递品牌的正能量和社会责任感,提升品牌形象和美誉度。
四、公众号运营:个性化内容,增强用户粘性
案例深化:以杜蕾斯的微信公众号为例,该公众号以其幽默风趣、贴近生活的文案风格吸引了大量年轻读者的关注。

同时,杜蕾斯还通过定期发布情感故事、性教育知识等内容,与用户建立了深厚的情感联系。
具体方法:
内容创新:不断尝试新的内容形式(如漫画、短视频、H5互动等),丰富用户的阅读体验。
个性化推送:利用用户画像和数据分析技术,实现内容的个性化推送,确保每篇推送都能精准触达用户的兴趣点。
社群运营:建立品牌社群(如微信群、QQ群等),定期举办线上活动(如问答、抽奖等),增强用户粘性和归属感。
五、网站设计:优化体验,提升信任感
案例深化:以亚马逊网站为例,该网站以其简洁明了的页面设计、快速流畅的购物体验和高度的信息透明度赢得了用户的信赖。

用户可以在网站上轻松找到所需商品、查看详细的产品信息、用户评价以及售后服务政策等。
具体方法:
响应式设计:确保网站在不同设备上都能良好显示和操作,提升用户体验。
信息架构优化:合理规划网站的信息架构和导航结构,确保用户能够快速找到所需信息。
信任标识:在网站上展示相关的信任标识(如安全支付、隐私保护、正品保证等),提升用户的信任感。
用户评价系统:建立完善的用户评价系统,鼓励用户分享购买体验和心得,为其他用户提供有价值的参考信息。
好了,说了这么多,不知你是否已经放下了对“偷感”的执念了?
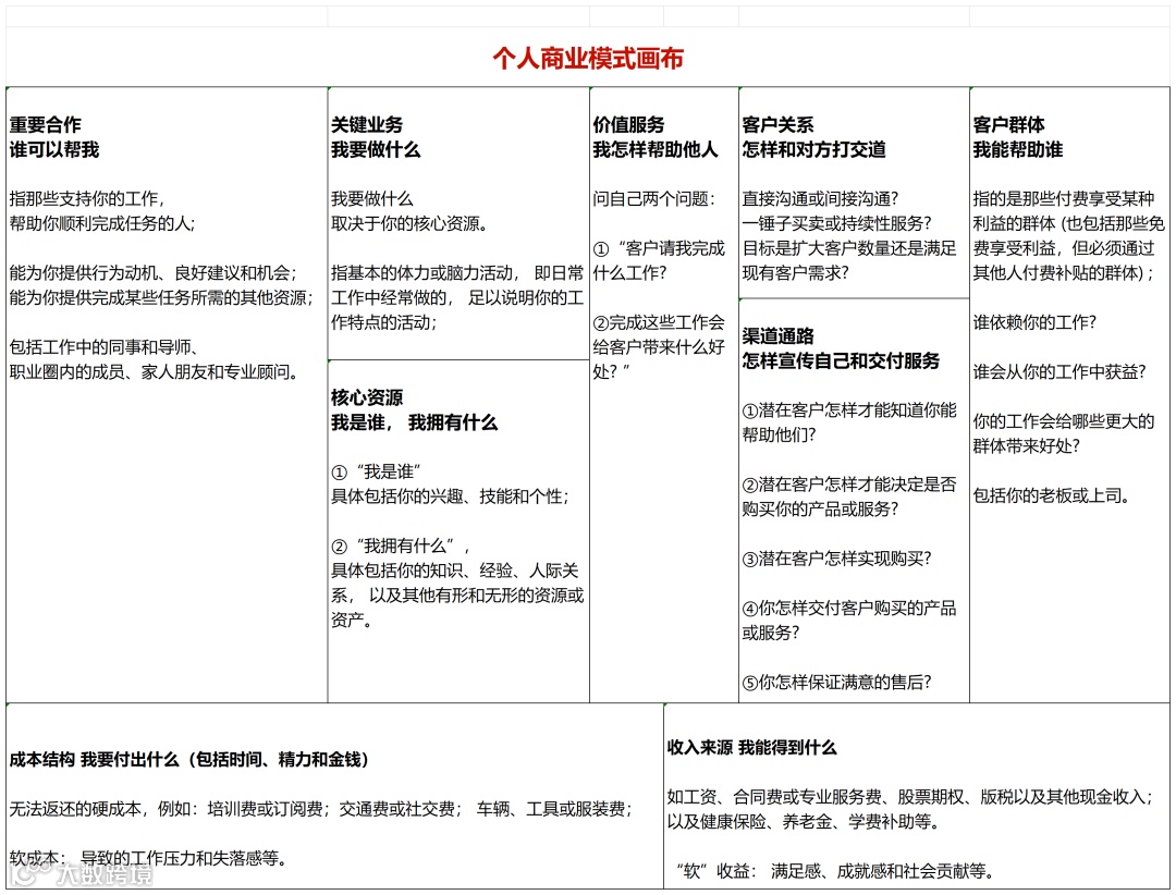
最后,我给大家分享一个《个人商业模式画布》表格,希望你能够清晰了解自己的优势与定位,学会相信自己,坚定自己。
新的一天,加油吖~



END
往期回顾
月薪3000与3万的文章排版,究竟差在哪?
干货:如何注册微信公众号,详细步骤流程?
微信公众平台图文消息如何添加链接?
左右滑动查看更多
深耕互联网14年|全媒体运营导师
擅长品牌策划|私域营销|产品运营|流量变现
专注赋能个体创业者|让你的事业飞起来
👀 快来关注,开启你的互联网财富之旅
🔁 跟我一起,活出你的不凡!




