搜索
首页
大数快讯
大数活动
服务超市
文章专题
出海平台
流量密码
出海蓝图
产业赛道
物流仓储
跨境支付
选品策略
实操手册
报告
跨企查
百科
导航
知识体系
工具箱
更多
找货源
跨境招聘
DeepSeek
首页
>
竞争对手对比分析,找准独属于你的优势
>
0
0
竞争对手对比分析,找准独属于你的优势
可瑞雅运营策划
2025-02-02
0
在瞬息万变的市场环境中,
文案
不仅是
品牌与消费者
之间的
桥梁
,更是实现
差异化竞争
的重要
工具
。为了制定出更具吸引力的文案策略,我们需要深入分析竞争对手,明确自身的独特优势,并精准地传达给目标客户。以下是一套系统化的文案精进策略,旨在帮助品牌在众多竞争者中脱颖而出。
一、深入市场,明确竞争态势
首先,我们需要全面收集并
分析
竞争对手的基本信息
,包括
公司名称、所在地、成立
时间
、主要产品及
服务
等。这些信息将为我们提供宝贵的
市场洞察
,为后续的
文案创作
提供有力支撑。
策略实施:
1.深度调研:
通过行业
报告
、社交媒体等多渠道收集信息,挖掘更深层次的市场洞察。
2.市场定位:
基于对手信息,明确自身的市场定位,避免与竞争对手正面冲突,寻找属于自己的市场蓝海。
案例:
1.
护肤品公司
深度调研
行业报告分析:
订阅并深入研究护肤品行业的市场研究报告,了解市场规模、增长率、消费者趋势、竞争格局等。
社交媒体监听:
利用社交媒体监听工具(如微博、小红书、抖音等)收集竞争对手的品牌声量、用户反馈、营销
活动
等信息。
竞品分析:
购买并试用竞争对手的产品,分析其成分、功效、价格、包装设计等,同时关注其销售渠道、营销策略等。
消费者调研:
通过问卷调查、社交媒体互动、线下活动等方式收集消费者对护肤品的偏好、需求、购买习惯等。
市场定位
差异化定位:
基于调研结果,明确自身产品的独特卖点(如天然成分、高科技配方、特定肌肤问题解决能力等),与竞争对手形成差异化。
目标市场选择:
根据消费者调研结果,选择具有潜力的目标市场(如年轻女性、敏感肌人群、抗衰老需求者等),并制定相应的营销策略。
品牌塑造:
通过品牌故事、价值观、形象代言人等方式塑造独特的品牌形象,增强品牌识别度和忠诚度。
2.互联网运营公司
深度调研
行业趋势分析:
关注互联网行业的最新动态、政策变化、技术革新等,了解行业发展趋势。
竞争对手监测:
利用
SEO
工具、社交媒体分析工具等监测竞争对手的网站流量、关键词排名、社交媒体表现等。
用户行为研究:
通过数据分析工具(如百度统计、谷歌分析等)分析用户行为数据,了解用户来源、访问路径、停留时间等。
案例研究:
研究行业内成功的运营案例,分析其成功要素、执行过程、效果评估等。
市场定位
细分领域深耕:
根据调研结果,选择具有竞争力的细分领域(如内容营销、社交媒体运营、数据分析等),并专注于该领域的深耕细作。
目标客户画像:
构建清晰的目标客户画像,包括年龄、性别、职业、兴趣爱好、消费习惯等,以便制定精准的营销策略。
服务差异化:
提供定制化的服务方案、创新的运营策略、高效的执行能力等,与竞争对手形成服务差异化。
品牌建设:
通过成功案例分享、行业论坛参与、专家讲座等方式提升品牌知名度和影响力。
综上所述,无论是护肤品公司还是互联网运营公司,深入市场并明确竞争态势都需要进行全面的调研和分析,并基于调研结果制定差异化的市场定位策略。这将有助于企业在激烈的市场竞争中脱颖而出,实现可持续发展。
二、提炼差异化亮点,打造独特价值
在
了解竞争对手
的
产品特性和服务优势
后,我们需要深入
挖掘
自身的
差异化点
,这些差异将成为
文案中的亮点
。
策略实施:
1.差异化提炼:
从产品功能、品质、价格等方面入手,找到与竞争对手的不同之处,并提炼为易于理解和记忆的价值主张。
2.情感共鸣:
通过文案传递品牌的价值观和情感诉求,与目标客户建立情感连接,增强品牌的亲和力和认同感。
案例:
无论是作为护肤品公司还是互联网运营公司,提炼差异化亮点并打造独特价值都是提升市场竞争力、吸引目标客户的关键。以下是根据您提供的策略实施框架,针对这两个行业如何实操的具体建议:
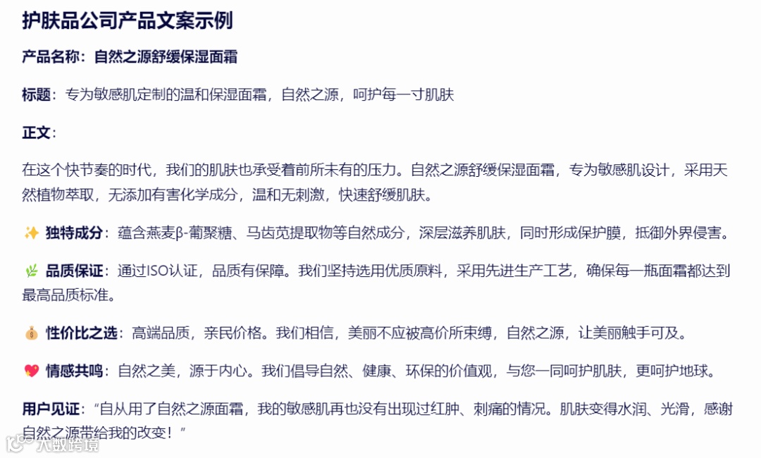
1.护肤品公司
差异化提炼
产品功能:
分析自身产品的核心功效,如是否含有独特成分、是否针对特定肌肤问题(如敏感、抗衰老)、是否有创新技术(如微囊包裹技术、生物发酵技术)等。
再将这些功能点提炼为易于理解的价值主张,如“专为敏感肌设计,温和无刺激,快速舒缓肌肤”或“采用创新科技,深层滋养,逆转肌肤老化”。
品质保证:
强调产品的品质优势,如原料来源、生产工艺、
质量
认证等。例如,可以宣称“采用天然植物萃取,无添加有害化学成分,通过ISO认证,品质有保障”。
价格策略:
如果价格具有竞争力,可以突出性价比;如果定位高端,可以强调品质和服务的高附加值。如“高端品质,亲民价格,让美丽触手可及”或“尊享奢华护肤体验,品质与服务并重”。
情感共鸣
品牌故事:
讲述品牌背后的故事,如创始人对美的追求、品牌创立的初衷、对社会责任的担当等,以情感共鸣打动目标客户。
价值观传递:
强调品牌价值观,如自然、健康、环保、自信等,与目标客户的价值观相呼应。例如,可以倡导“自然之美,源于内心,呵护肌肤,更呵护地球”的价值观。
用户见证:
通过真实用户的反馈和故事,展示产品带来的改变和效果,增强品牌的可信度和亲和力。
2.互联网运营公司
【声明】内容源于网络
0
0
可瑞雅运营策划
专注于提供企业网站建设,品牌运营和用户体验服务及产品移动化全局解决方案。
内容
286
粉丝
0
关注
在线咨询
可瑞雅运营策划
专注于提供企业网站建设,品牌运营和用户体验服务及产品移动化全局解决方案。
总阅读
108
粉丝
0
内容
286
在线咨询
关注