导读:
3月13日,《中华人民共和国国民经济和社会发展第十四个五年规划和2035年远景目标纲要》(以下简称《规划纲要》)对外公布,这份长达6.5万余字的《规划纲要》全文,相比去年11月发布的《“十四五”规划和2035年远景目标建议》(以下简称《规划建议》)除了更细化规划内容外,将“建设数字中国”单列篇章、对多个重点发展战略产业确定框架等关键变化,值得产业界重点关注。

单列篇章重点规划“建设数字中国
南都科创记者对比《规划纲要》和《规划建议》发现,“数字中国”在《规划建议》中出现于第四篇“加快发展现代产业体系,推动经济体系优化升级”部分。而《规划纲要》在同名篇之外,单列出第五篇“加快数字化发展 建设数字中国”,足可见对数字化发展的重视程度。
该篇内容分4章指出,要迎接数字时代,激活数据要素潜能,推进网络强国建设,加快建设数字经济、数字社会、数字政府,以数字化转型整体驱动生产方式、生活方式和治理方式变革。
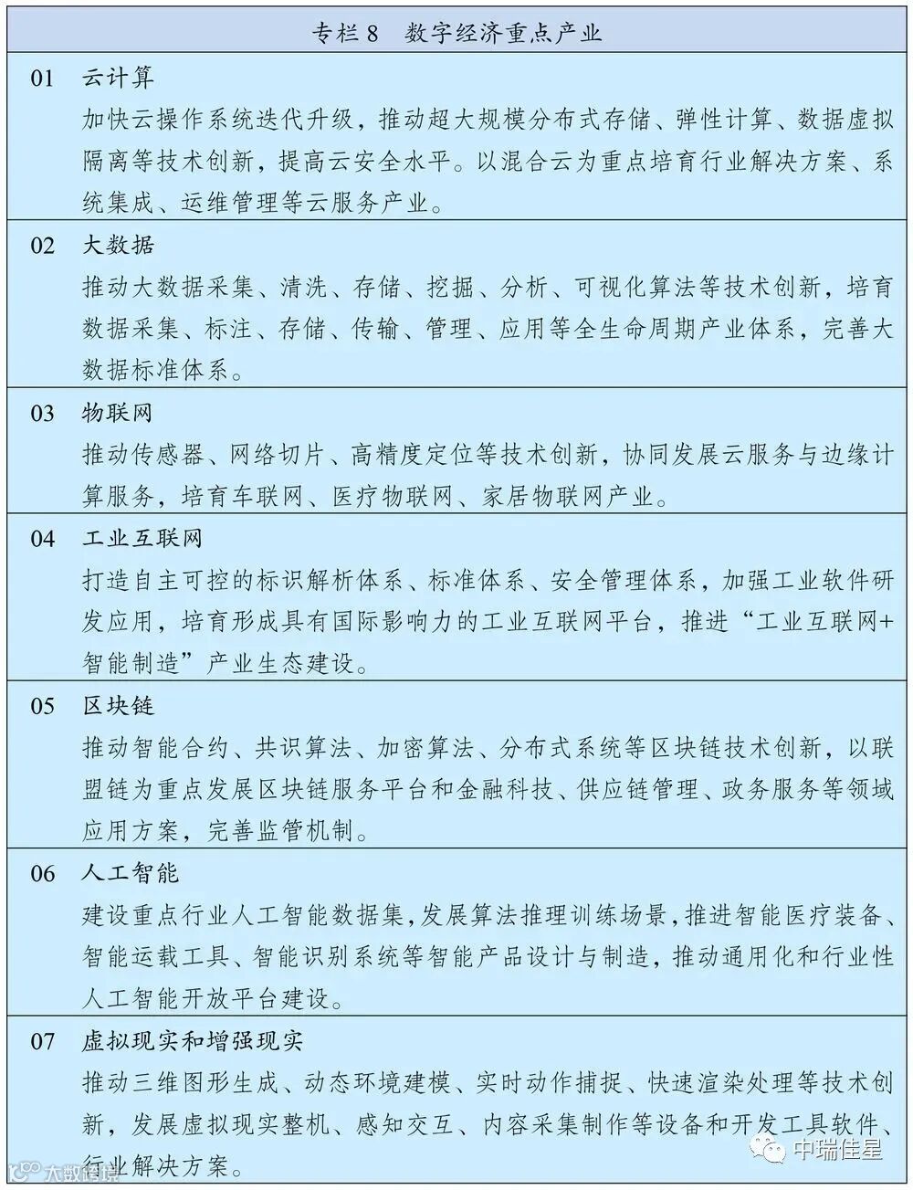
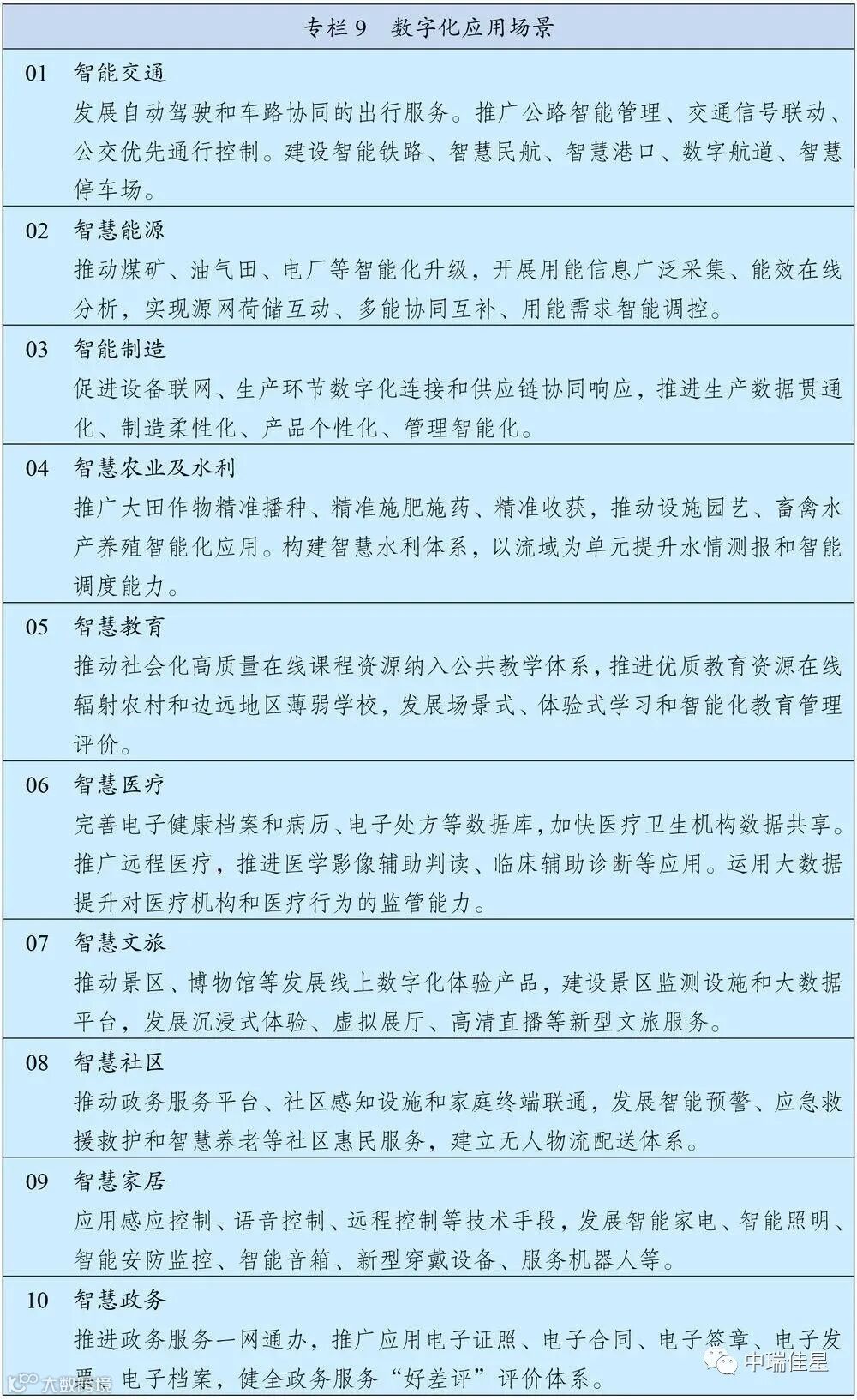
值得数字经济产业从业者特别关注的是,在该篇章中共有两个专栏图表,分别框定了数字经济重点产业和数字化应用场景的具体范围。其中,数字经济重点产业包括云计算、大数据、物联网、工业互联网、区块链、人工智能、虚拟现实和增强现实产业。数字化应用场景则以智能交通为首列,包括能源、制造、农业水利、教育、医疗等10个场景。


数字化社会在中国将与每个人息息相关,这也意味着巨大的产业机遇。该篇章指出,将加快数字社会建设步伐,构筑全民畅享的数字生活。在提供智慧便捷的公共服务方面,将聚焦教育、医疗、养老、抚幼、就业、文体、助残等重点领域,推动数字化服务普惠应用,积极发展在线课堂、互联网医院、智慧图书馆等,加强智慧法院建设。其中明确指出,鼓励社会力量参与“互联网+公共服务”,创新提供服务模式和产品。
同时,将建设智慧城市和数字乡村,以数字化助推城乡发展和治理模式创新。其中提及物联网感知设施、通信系统、城市信息模型平台和运行管理服务平台、城市数据大脑、数字孪生城市等产业领域。在数字消费方面,将推动购物消费、居家生活、旅游休闲、交通出行等各类场景数字化,并重点提及推进智慧社区建设、发展数字家庭,以及提升公民数字素养和加快信息无障碍建设。
提升制造业核心竞争力关键看这8大领域
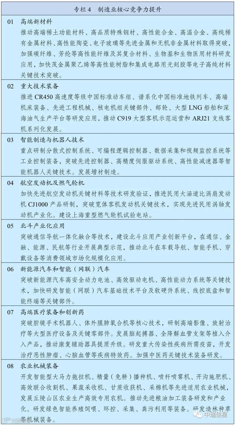
在“数字中国”原属的“加快发展现代产业体系,推动经济体系优化升级”篇,同样有值得产业界重点关注的部分。尤其是在《规划纲要》中进一步明确了中国未来制造业核心竞争力提升的关键领域范围。
《规划纲要》在该部分专栏图表中划出了8大重点领域,首位为高端新材料。指出要推动高端稀土功能材料、高品质特殊钢材、高性能合金等约15种高端材料关键技术突破。

当前,随着国家交通强国要求和绿色发展要求在汽车产业上的重合,新能源汽车和智能(网联)汽车发展备受关注。《规划纲要》对该产业核心竞争力提升也做出了规划。指出要突破新能源汽车高安全动力电池、高效驱动电机、高性能动力系统等关键技术,加快研发智能(网联)汽车基础技术平台及软硬件系统、线控底盘和智能终端等关键部件。
智能制造与机器人技术对提升整个制造业竞争力具有强大的潜力。对于该领域《规划纲要》中指出,要重点研制分散式控制系统等工业控制装备,突破先进控制器等智能机器人关键技术。发展增材制造。
值得注意的是,在该篇章中,“产业链”关键词多次出现,坚持自主可控、安全高效,推进产业基础高级化、产业链现代化成为深入实施制造强国战略的规划方向。
具体来看,《规划纲要》中对于如何提升产业链供应链现代化水平方面指出,要坚持经济性和安全性相结合,补齐短板、锻造长板,分行业做好供应链战略设计和精准施策,形成具有更强创新力、更高附加值、更安全可靠的产业链供应链。推进制造业补链强链,强化资源、技术、装备支撑,加强国际产业安全合作,推动产业链供应链多元化。
此外,对于产业链上的企业来说,《规划纲要》指出要实施领航企业培育工程,培育一批具有生态主导力和核心竞争力的龙头企业。推动中小企业提升专业化优势,培育专精特新“小巨人”企业和制造业单项冠军企业。
声明:本文来源:南方都市报。

