从2014年开始,我国冷链物流行业正式进入快速发展阶段,尤其与冷链物流相关的基础建设、装备以及流通服务都呈现爆发性增长。更重要的是,当前我国冷链物流行业发展水平仍然与发达国家有较大差距,无论从存量优化还是终端需求增量看,我国冷链物流行业仍然有潜在较大的发展空间。以下是我们对于冷链物流行业的总体研判以及冷链物流装备和服务市场的趋势分析。 |
小编注:本文正文为PPT,共计31页。(点击图片可放大)
核心观点 |

冷链行业现状与未来趋势判断 |









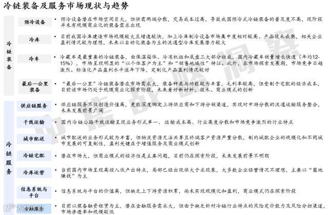
冷链物流装备与服务的行业分析 |




















来源:中集战略洞察
为您选择优秀物流企业做伙伴!


