大数跨境
0
0

禾望电气入局海上风电开发!去年因多家整机商经营异常或破产计提坏账2.4亿元!

禾望电气入局海上风电开发!去年因多家整机商经营异常或破产计提坏账2.4亿元! 寅航船务
2020-07-24
3
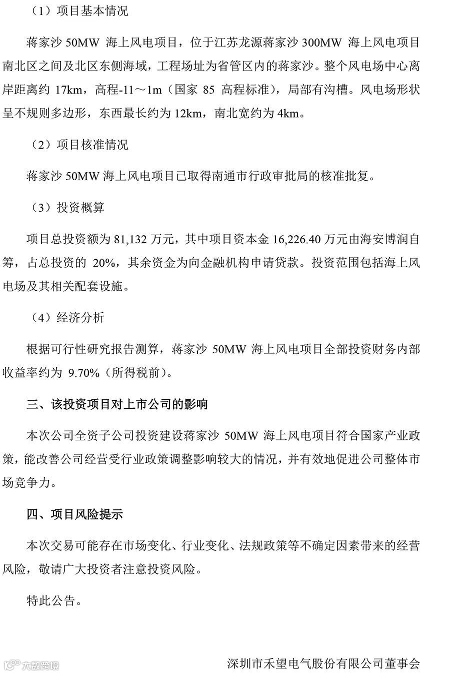
导读:风电变流器厂商禾望电气发布对外投资公告


中国风电新闻网讯:7月21日,风电变流器厂商禾望电气发布对外投资公告,公告称公司于7月20日召开了2020年第六次临时董事会会议,审议通过了《关于投资建设蒋家沙50MW海上风电项目的议案》,同意公司全资子公司海安博润投资建设蒋家沙50MW海上风电项目,项目总投资额为81132万元,其中项目资本金16226.40万元由海安博润自筹,自筹方式包括但不限于公司对海安博润增资及借款等,其余资金向金融机构申请贷款解决。

禾望电气主要产品包括850kW~10.0MW全功率变流器、1MW~6MW双馈变流器、主控电气系统以及变桨控制系统等,风电变流器是公司目前最主要的风力发电类产品。禾望电气公布的2019年年报显示:2019年实现营业总收入17.86亿元,实现利润9531万元,共销售风电变流器2036台。


因买卖合同纠纷,禾望电气向沈阳华创、南京中人能源、保定天威等公司提起了多项诉讼,不过因涉及诉讼的整机企业经营异常或者破产,无可供执行的财产,2019年禾望电气计提坏账总额达2.41亿元。


海上风电投资公告



2019年营收数据



2019年计提坏账


· The  End ·

图、文:海上风电


【声明】内容源于网络
0
0
寅航船务
寅航船务成立于2019年,专业从事于货物运输代理;船舶及配件销售;船舶租赁;国际货运代理;仓储服务(除危险品及专项规定);河湖整治建设工程专业施工。
内容 322
粉丝 0
寅航船务 寅航船务成立于2019年,专业从事于货物运输代理;船舶及配件销售;船舶租赁;国际货运代理;仓储服务(除危险品及专项规定);河湖整治建设工程专业施工。
总阅读203
粉丝0
内容322