上海合作组织成员国元首理事会第十八次会议将于6月9日至10日在山东省青岛市举行。

青岛市人民政府发布“关于对青岛海域内船舶采取临时性行政措施的通告”以及“关于采取临时交通管理措施的通告”。
此前,青岛港也发布了“关于重大活动期间有关事项说明”。
同时马士基发布关于上合会议期间延长出口免箱期安排的通知。
货物物流运输,一定程度上或受影响。请广大的货代货主们互相告知,提前做好安排!
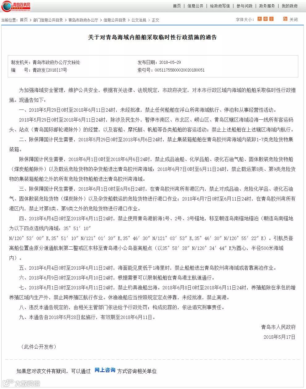
山东省青岛市政府发布关于对青岛海域内船舶采取临时性行政措施的通告。5月29日至6月11日,未经批准禁止任何船舶在浮山所湾海域航行、停泊和从事经营性活动。
青岛市人民政府关于对青岛海域内船舶采取临时性行政措施通告

5月29日0时至2018年6月6日24时,禁止集装箱船舶在青岛胶州湾海域内装卸1-7类危险货物集装箱。
2018年6月1日0时至2018年6月6日24时,禁止成品油船、化学品船、液化石油气船、固体散装危险货物船(煤炭船舶除外)以及载运危险货物的杂货船进出青岛胶州湾海域;
2018年6月7日0时至6月11日24时,禁止载运第8类、第9类危险货物的集装箱船舶之外的所有危险货物船舶进出青岛胶州湾海域。
青岛港关于重大活动期间有关事项说明

青岛海事局发布通知
各代理公司:
请通知到所代理的拟于5月20日及以后抵达青岛大港海事处、黄岛海事处和前湾海事处辖区的所有外轮,如抵达青岛的上一港口为国内港口,均须在上一港口向当地海事管理机构申请实施保安专项检查,否则在抵达青岛时可能会因信息核查和保安检查不能通过而被拒绝进港。
对于从境外港口直接抵达青岛的船舶,在进口岸申请(预报)时以附件形式提交船舶信息和船员信息表格,并提醒船舶做好在青岛外锚地待命接受检查准备。
同时提醒船公司和船舶,从5月20日至6月中旬,为避免重复接受检查,原则上不要更换船员;提前做好船舶维护保养和抵离港前重要设备测试,避免在进出港时发生故障或意外而被滞留在港或驱逐出港。
青岛海事局
2018年5月7日
青岛和信联合国际船舶代理有限公司将上文翻译如下,仅供参考:
All agent companys:
Please be informed that all foreign vessels will be regulated by Qingdao Dagang marine department, Huangdao marine department and Qianwan marine department after 20th May.
The requirements are as follows:Firstly, if the vessels are from domestic port,it must be subject to special security checks by local maritime authorities, otherwise it won't be allowed by Qingdao Port.Secondly, if the vessels directly departed from overseas ports, it has to submit the information of ship and crew in the form of attachments when applying for entry application. And the vessels have to stand by for inspection at the Qingdao external anchorage.
At the same time,agents need to remind vessel companys that crew changes will not be allowed from 20th May to mid-June. The maintenance and important equipment testing should be carried out in advance, or vessels may be staranded or evicted due to breakdown in or out of Qingdao Port.
Qingdao Maritime Bureau
7th May,2018
马士基发布关于上合会议期间延长出口免箱期安排

青岛市人民政府关于采取临时交通管理措施的通告




腾腾网
微电商运营、互联网创新
货代物流解决方案
一体化综合信息服务平台


