呵呵 , 大家好!小编我又来了
。因为上次跟大家说好会带给大家一系列来自我们前方的特别报道,今天小编如约而至。上次给大家分享的有关孩子留学的主题,不知是否给您带来夏日里的一丝清凉
!那今天我们聊些什么呢?移民,对就是移民!说起移民,大家一定不陌生!经常有听到身边的客户、朋友说起我们办的是澳洲移民、加拿大移民等等。我们也非常有幸服务了很多移民家庭,帮着他们打包行李、家具,看着他们举家迁移时激动的神情!我们也由衷的替他们开心,祝福他们!尤其最近“毒疫苗”事件,真的是让我们国民、爸爸、妈妈们痛心疾首!因此,也听到很多老客户、新朋友又开始再讨论移民事宜。如果有条件,不管因为什么原因给自己多一些选择,给孩子多一些选择,我想这是大家都愿意尝试的!!
今天我们特地邀请跟我们合作多年,移民界权威澳星移民来给大家介绍下,现阶段我们如何移民澳洲?澳洲新财政年里移民政策有什么变化?接下去我们陆续还会推出移民美国、加拿大、欧洲等的相关报道。下面我们就跟随澳星移民的脚步,一起来感受下澳洲移民的最新视角。
一个不留神,七月已经开始了
这也意味着新财年
澳洲政府搞事情的“优良传统”
也即将迈开它光荣继承的步伐了

回顾过去的新财年
澳洲政府在修改移民政策方面
从来就没有让大众「失望」过
每一次的变政都是那么猝不及防
‘就像你昨天还在pick山支大哥
今天就为山争哥哥疯狂打call’

展望将来的新变化
从医疗费用到印花税,
从周薪月薪到公交费
大家都上涨了
又怎么能少了「难兄难弟」——移民君呢!
‘移民政策就像蓝天白云,晴空万里突然暴风雨
无处躲避 总是让人 始料不及’

Next,就让我们来看一下政策方面发生了哪些变化
1、从2018年7月1号开始,所有技术移民的EOI入门分数上涨到65分
Ø 2018年7月1日之前,没有拿到正式EOI邀请,并且分数在65分以下的申请人,也将会受到新政的影响
Ø 2018年7月1号之后,如果分数没达到65分,将无法拿到EOI邀请


2、签证费上调,要涨价的项目高达192个

澳洲移民最受关注的签证类别费用变化整理如下:


相信了解澳洲政府的人
多半在一个月前就做好了接受签证涨价的心理准备
而对那些刚计划移民澳洲的人来说
签证上涨无疑加重了他们荷包和心理的双重压力
不过其实
你习惯就好
接下来,我们一起回顾一下2018上半年澳洲发生的重大变革情况:
1、2018年6月1日,405签证正式关停


↑
对此,小澳也曾做过详细解析
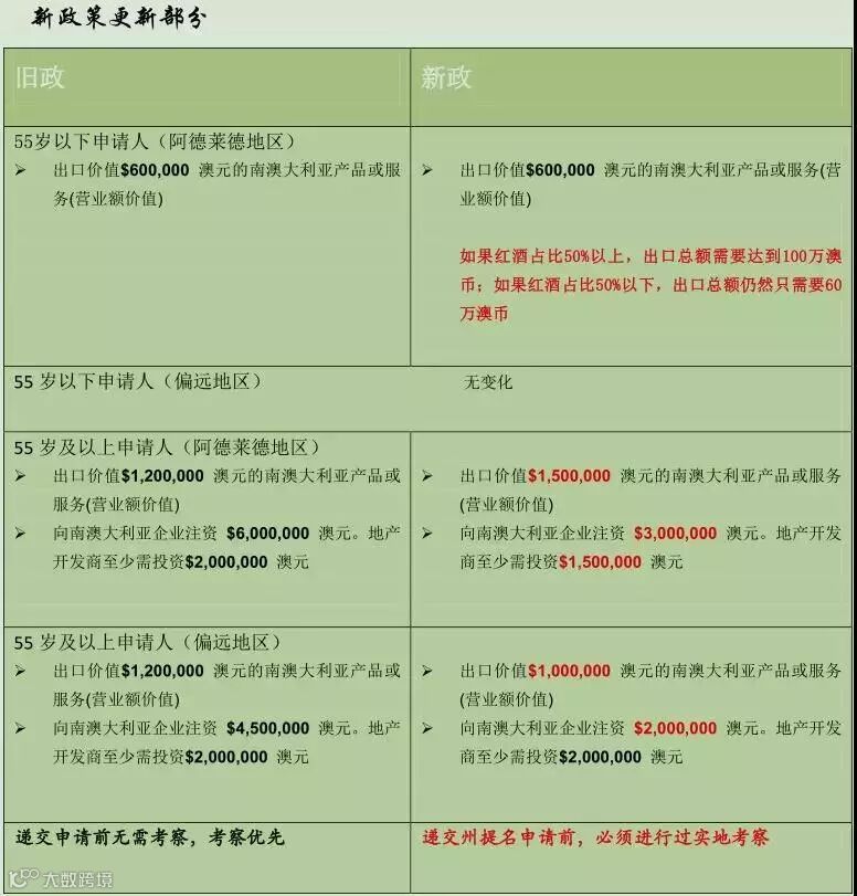
2、 2018年6月7日,南澳州提名系统重开,名额瞬间抢空。
3、 南澳州更新132提名要求



