
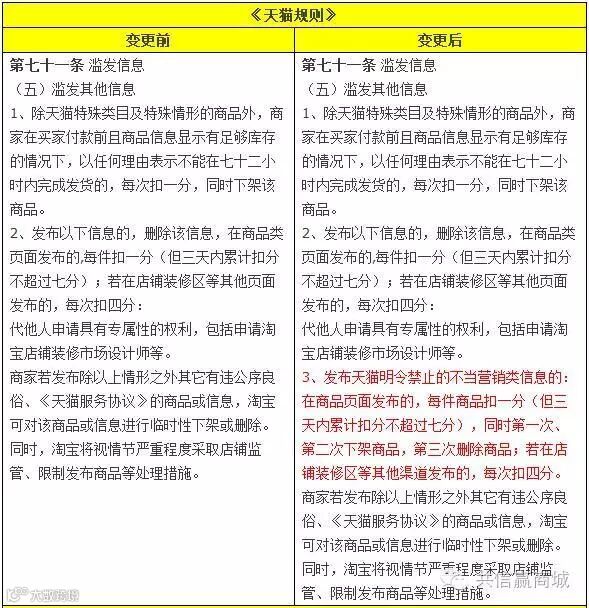
12月5日消息,近日,天猫表示,由于自2016年1月11日天猫生效“针对商品或信息中出现返现(包含全5分返现、好评返现等)、免单等类似字样的商品”的管理规则后,仍存在部分商家多次违背规则进行此类活动,故将调整针对此类情形的管理规则。
据悉,规则的变更部分显示:发布天猫明令禁止的不当营销类信息的:在商品页面发布的每件商品扣一分(但三天内累计不超过七分),同时第一次、第二次下架商品,第三次删除商品;若在店铺装修区等其他渠道发布的,每次扣四分。
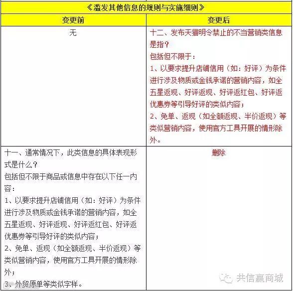
天猫透露,发布明令禁止的不当营销类信息是指以下两种:
包括但不限于:以要求提升店铺信用(如:好评)为条件进行涉及物质或金钱承诺的营销内容,如全五星返现、好评返现、好评返红包、好评返优惠券等引导好评的类似内容;免单、返现(如全额返现、半价返现)等类似营销内容,使用官方工具开展的情形除外。
此举意味着,被商家经常使用的“好评返现”等营销手段将被明令禁止。据了解,本次规则调整自2016年12月2日进行公示,将于2016年12月10日正式生效。


本文转自:电商报
商城网址:
http://mall.gxyclub.com/
共信赢商城官方公众微信号
▼


