Analysys易观分析认为,2016年中国互联网母婴市场发展特点如下:
一、母婴市场积极进行内容建设
互联网母婴厂商积极进行内容建设,如妈妈网建立微网红矩阵,蜜芽开设育儿头条频道等,母婴厂商积极挖掘“网红”潜质,生产优质内容占据用户心智,降低获客成本,提高用户粘性,积极寻求内容变现。
二、抢占线下资源,线上线下联动发展
互联网母婴厂商不断拓展业务半径,围绕母婴用户需求不断完善业务布局。从自身业务出发,不断向社区、电商、健康医疗、亲子旅游、教育等关联领域延展,营造母婴生态圈,跨界融合发展。互联网母婴厂商正在积极抢占线下资源,或积极打通线上线下进行全渠道零售建设;或积极和线下厂商寻求合作、或自身开发拓展本地服务。
三、扩充品类及服务,大力发展妈妈经济。
互联网母婴厂商围绕妈妈人群,根据女性在不同场景不同身份所产生的不同商品服务需求,不断扩充品类和服务,大力发展妈妈经济,向以妈妈人群需求为中心的购物及综合服务入口升级。
根据Analysys易观发布的《中国互联网母婴市场趋势预测2013-2019》显示,2016年中国母婴用品网络零售市场交易规模达到2931.6亿元人民币,相比2015年增长33.6%,预计到2019年中国母婴用品网络零售市场交易规模将达到5601.3亿元人民币。

Analysys易观分析认为,未来中国互联网母婴市场会有如下发展趋势:
一、全球供应链及服务链的把控决定母婴厂商发展
母婴市场建设的核心应对全球供应链和服务连进行有效把控,在跨境购物已经成为母婴标配的现今,从源头供应制造商把控母婴商品质量,商品质量及安全性在确保正品的前提下更应符合我国本土政策指标;母婴商品的仓储运输条件要求及成本高,仓储硬件设施应符合母婴商品存储条件,应进一步整合物流资源,特别是跨境物流效率应进一步提升,优化用户体验;线上线下会员数据打通,线上购买商品售后服务标准及流程应同线下保持统一,享受售后服务零差别;利用大数据、机器学习等先进技术,通过对数字消费者进行跟踪,全面及时了解母婴用户最新需求,通过有效的数据分析改进产品服务质量,提高用户体验。
二、母婴全渠道趋势明显
母婴线上渠道不仅满足用户随时随地购物和内容需求;展示品类更多更齐全,特别针对跨境购物,通过图文视频等媒介方式可以全方位的展示产品;由于去中间化可让利于客户,价格更具优势;用户的使用行为、物流信息、评价分享等信息全流程在线留痕、有数据可循。线下渠道,售前试用体验更直接、售后保障更健全完善、可满足用户亲子购物消费体验,更能提供母婴相关本地服务。母婴全渠道建设将继续打通线上线下数据, 通过全渠道的建设,创生更多消费场景,为用户提供一站式家庭服务。
三、“母婴社群+内容+电商”模式将满足用户个性化需求
在流量越加分散、消费被柔化的现今,用户的个性化需求越加凸显,消费目的性被削弱,手机屏幕的局限性,更需要精品内容、精准触达用户。目前,互联网母婴社区是中国最大的女性社区,由于用户规模庞大及高活跃性,母婴社区是孕育产生母婴红人的沃土,通过挖掘红人话题性,将红人价值扩大;红人通过自身价值点、兴趣点、建立自己的母婴社群,通过精细化的运营围拢用户,寻求内容变现;母婴社区和母婴社群形成强大阵型,通过网络社交进行内容承载,人际关系扩散传播,最终形成传播矩阵,激发扩大红人影响力,实现内容变现。
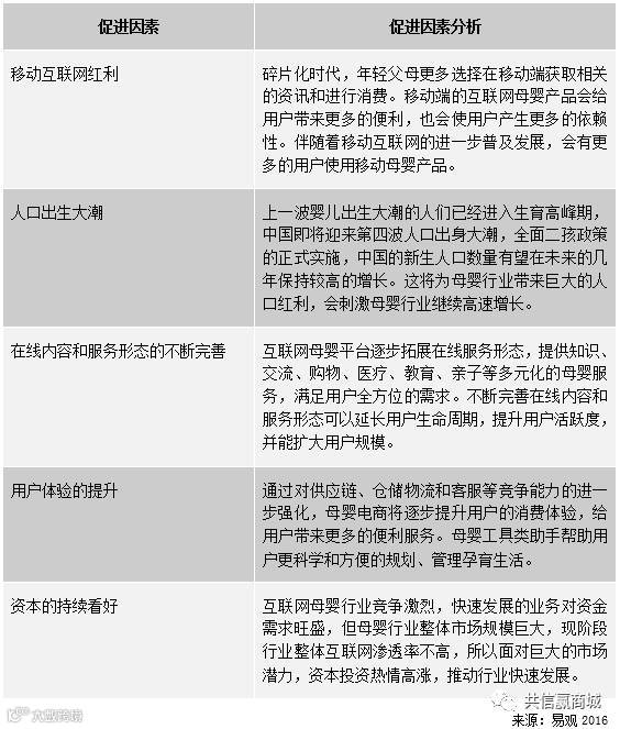
Analysys易观分析认为,未来三年影响中国互联网母婴市场发展的主要因素如下:



本文转自:易观
商城网址:
http://mall.gxyclub.com/
共信赢商城官方公众微信号
▼


