昨日,天猫发布公告称将对自行车品质进项抽检。并且该规则将于2017年1月23日正式生效。
抽检范围将是面对多类型的自行车,对多方面进项规定。除此之外,对电动自行车也作以规定,如最高车速不得超过每小时20千米,不得装有能提高整车速度的装置。整车重量等于小于40千克等。还有如绝缘性能、蓄电池的标称电压、制动断电装置、欠压、过流保护功能等。
当检验项目中任意一项或一项以上指标不符合检验依据规定,判定该批产品质量为不合格;反之,判定该批产品质量为合格。
若卖家对检验结果有异议的,应自收到结果之日起五日内,向天猫提起申诉。被检验方对检验结果有异议且需对不合格项目进行复验的,可申明是否需要复验。
复验要求如下:
1.复验样品:
需对不合格项目进行复检时,可以在原样上检验的在原样上复检,不可以在原样上检验的采用备用样复检。
2.复验结论:
复验结果仍不合格的,维持原检验结果不变;复验结果发生变更的,以复验结果为准。
3.复验费用:
申请对不合格项目进行复验的,异议申请人应在收到复验受理通知书之日起五个工作日内将复验费用(含样品运输费用)预先支付给复验机构。若申请人未在规定期限内向复检机构支付复检费用的,将丧失复检申诉的权利。
复验结论与原检验结论不一致的,复验检验费用由原检验机构退还异议申请人。
4.不予复验的情况:
根据质量指标的特殊性及检测产品或部位的可重现性,对不进行复检的情况规定如下:
1)超过期限提起申诉的;
2)无备样或者备样与原样存在明显的差异,如颜色不同,款式不同,而无法在原样上进行复验的情况;
3)被检验方提出复验时,产品在复验有效期内于正常贮存条件下已失效的;
4)法律、法规规定不得复验的其他情况。
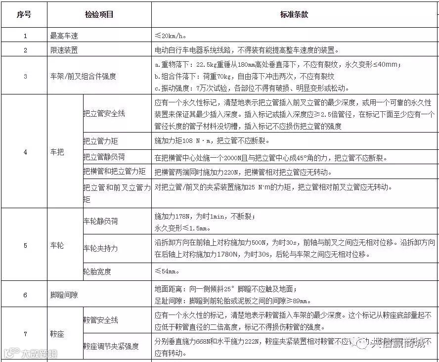
自行车检验项目及标准要求:


电动自行车产品的检验项目:


本文转自:电商报
商城网址:
http://mall.gxyclub.com/
共信赢商城官方公众微信号
▼


