
天猫拟对积分业务进行整体升级,并将关闭积分抵现功能。本次规则调整从2017年4月1日起进行公示,将于2017年6月1日正式生效。
据了解,本次规则的关键变更内容主要有三点:一是关闭天猫积分的抵现功能;二是积分抵现功能关闭后的部分规则表述调整;三是调整了积分获得渠道。
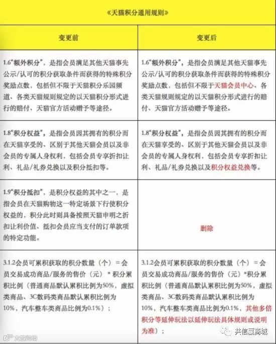
据悉,天猫积分抵扣是积分权益的其中之一,是指会员在天猫购物这一特定场景下行使积分权益的。在该场景下,积分具备按照天猫申明之折扣让利价值、抵扣会员应当支付的订单款项的特定功能。在规则变动生效后,积分将失去抵现功能。
在新规中,积分权益的实现途径有三个:
1、兑换礼券;会员通过商品页面、会员中心等渠道消耗积分,即可兑换天猫购物券;
2、通过“会员中心”消耗积分用以兑换超值商品和权益;但是虚拟类商品(如充值话费、Q币)、黄金及黄金制品类商品、医药馆中西药品和医疗器械类商品交易暂不支持使用积分获得折扣让利或兑换商品;
3、其他天猫官方举办的活动,可能需要会员消耗积分作为活动准入及报名门槛。
具体变更如下:







本文转自:亿邦动力网
商城网址:
http://mall.gxyclub.com/
共信赢商城官方公众微信号
▼


