2017年4月21日,休闲零食电商巨头三只松鼠股份有限公司正式发布招股说明书,拟在创业板挂牌上市。
财务数据显示,三只松鼠在2016年实现44.23亿收入,同比增长116.47%,净利润2.37亿元,同比暴增2535%。这份亮眼的成绩单,足以让业内同行咋舌。
三只松鼠发家史
如果你去过三只松鼠这家公司,就可以看到,公司有一条特意用黄色灯光和灰色砖块做出旧时光效果的走廊,雕着标语“要么第一,要么灭亡”,一串数字连起一条时间轴。
2012年,当大家都认为电商红海比2011年还红的时候,6月19日,“三只松鼠”横空出世,仅仅半年之后,“双十一”单日销售额突破766万元,2013年1月份单月业绩突破2000万元,轻松跃居坚果行业全网第一。
“三只松鼠”的创始人“老爹”——章燎原,石破天惊。
2014年全年销售额突破10亿元。2015年半年销售额超过12亿元,全年销售额预计破20亿元。在完成四轮融资之后,目前三只松鼠估值已达40亿元。
在这一串串漂亮的数据背后,三只松鼠成功的秘诀到底在哪里呢?
三只松鼠成功的三大秘诀
第一个秘诀:踩对了淘宝红利的时机
章燎原接受采访表示,三只松鼠的成功在于每一步都踩在了互联网发展的节奏上,今天别讲一百五十万美金,你就是给一个亿人民币,再让我在天猫做出一个三只松鼠肯定没有机会了,因为淘宝红利的出口没有了。
2012年以前,国内已经做得不错的零食品牌,比如来伊份、良品铺子、百草味,但这些品牌都还是以传统的线下模式为主。线上仍是一片处女地。
章燎原在考虑了从线下转到线上后,组了一个5人的创始团队来做线上坚果品牌三只松鼠。
章燎原这样做主要基于这两点考虑:
1、坚果在线下很难成为品牌:坚果是一个门槛极低的初加工产品,任何人都可以进入这个行业,但品牌不会从这样一个街边店铺或农贸市场诞生。
2、80、90后消费习惯的改变:80、90后的消费力在变强,其消费需求已经由过去的瓜子延伸到坚果,但线下、线上又没有坚果这样的品牌。
所以初创企业可以通过互联网抓住这次机会,在前端营销方面采取直接、粗暴、低价的方式,使得有需求的消费者很容易接触到这个产品和品牌。
三只松鼠成立之初,就定位要做纯互联网食品品牌。
用章燎原自己的话说,2012年那段时间,是创造电商品牌最后的机会。而这个最后的机会,他最先抓住了。
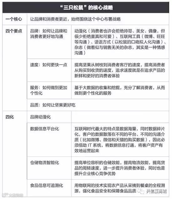
第二个秘诀:制定互联网顾客体验第一品牌的核心战略
三只松鼠定位于做“互联网顾客体验的第一品牌”,要做好顾客体验的核心,就是做好产品体验。要做好产品体验,只有互联网的速度,才能能产品更新鲜,更快速的到达顾客手中。
三只松鼠核心战略见下表

具体到战略执行上,三只松鼠做了这两件事:
(1)成立之初:赢下第一个双十一
“第一年的双十一,我们必须要做第一,以最快的速度,在对手还没反应过来的时候做到第一。这样,我们可以获得一切资源,包括用户、媒体、阿里生态对我们的关注。因此,三只松鼠第一年的双十一战争,宁可死了也要打第一。”章燎原说。
为了赢下第一场战争,三只松鼠的策略是在淘宝疯狂的投广告吸引流量。那时的广告价格比较低,但敢像三只松鼠这样花钱的竞争对手几乎没有。所以通过大范围曝光,三只松鼠店铺很轻松的吸引到了大量粉丝。
2012年的双十一,三只松鼠卖了766万,刷新了天猫食品行业单店日销售额最高纪录,拿下了零食类销售第一名。
(2)IP化的品牌策略+互联网运营
三只松鼠定位热衷于网购的85、90后。章燎原认为得先搞人气,让图便宜的人到处去传播,影响白领决策。
“这次做三只松鼠,互联网上什么人传播最快?是学生和刚走上工作岗位的人,小恩小惠他们都会开心地发微博。这群18岁到24岁的人,接受新生事物能力强,参与感强,心里没有品牌,白纸一张。等这些人的品味拉升起来之后,产品价格也就理性回归了,让客户为满足感而付费。”
口碑营销是最好的营销。公司需要有很好记的名字,要让人愿意为你传播,什么是大家喜欢,拟人化互动性强?章燎原认为没人会拒绝小动物,随后选择了松鼠。原来那三只松鼠还有名字,分别叫“松鼠小酷”、“松鼠小美”、“松鼠小贱”。

为什么选择三呢?“就因为‘三’这个数字中国人都很喜欢,三个火枪手、三只小猪,于是就有了三只松鼠。”今日资本创始人兼总裁徐新做过调研,90%消费过三只松鼠的用户能记住这个品牌。
光是有一个好名字是不够的,还要有好的产品和用户体验。产品100分,体验150分是三只松鼠能够获得千万级用户选择的法宝。
章燎原认为,如果从语言沟通上以一个松鼠宠物口吻来和顾客交流,称顾客为主人,甚至可以撒娇。
当章燎原很兴奋的把自己的想法告诉团队时,团队员工大多表示觉得怪异、肉麻,章燎原说:“那我来第一个叫吧。”
于是一个37岁的大叔坐上电脑旁对顾客说,主人主人,我是小鼠儿。
一开始也有顾客感觉稀奇,也有顾客不喜欢,但是叫着叫着就顺口了,顾客也很快接受了。
“当你在淘宝购物时被喊一声‘亲’,一定不会记得是哪家店,但是叫主人一定只有三只松鼠一家。”
接下来,章燎原定下两个原则:
1.所有的客服必须把自己当做小松鼠,称客户为主人,为主人提供萌式个性化的服务;
2、三只松鼠的所有员工必须以“鼠”为开头,在潜移默化中培养这种独特企业文化的形成。
“互联网要口碑相传,必须要让顾客得到喜悦和尖叫,而这一定是产品之外的得到的。”他发现,细节和意外收获是让用户尖叫的原因所在。
一种松鼠画的风格的用户体验由此诞生,像附在包装盒上、做成松鼠尾巴造型的开箱器,盒内附带的用于吃后擦手的湿巾,三只松鼠在许多细节上超过客户预期的期待,也开创了互联网销售超越用户体验的先河。
第三个秘诀:注重实体经济的营销策略
在新零售的路上,三只松鼠看到了线下巨大的流量机会。“我们的目的是想把线下的用户引领到线上来。”三只松鼠CEO章燎说。
在开出第一家实体店之前,章燎原花了10个月的时间思考开实体店的目的及方案,其中最大的困难,是店铺设计的定位。最终得出的思路是,实体店加入三只松鼠的品牌元素和情感,通过体验,起到沟通线上线下、连接消费者和品牌的作用——这同样也是三只松鼠品牌IP化的惯用做法。

2016年9月,三只松鼠在安徽芜湖开了第一家线下店,取名“三只松鼠投食店”。
去年9月底,三只松鼠位于芜湖市金鹰购物中心的第一家实体店开业。店铺面积300平米,装修为森林风格,店内1/3的区域设置了座椅,饮品区售卖奶茶和果汁,货架上不仅有淘宝店中的坚果和零食,还售卖抱枕、玩偶等周边产品。
(1)注重实体经济
“在开第一家店之前,我们认为线下店是不具有销售功能的。”章燎原说,最初的想法是,把线下的体验店当做广告,一家实体店的房租和运营费用每年约100万,就算每家店亏损50万元,100家店也就5000万,但带来的流量是巨大的。
让章燎原颇感意外的是,线下的销售额超出了他的预料。芜湖店第一个月的销售额达到240万,预计一年销售额将达到1200万,并实现盈利。
“这也放出了一个信号:线下实体店的春天真的不是实体经济不好,而是实体经济的营销策略有问题,以至于他们的产品、效率、装修都不是很好。”章燎原说,“如果你认真经营一个IP,把很小的东西做得很精致,体验感、氛围感足够强,它也可以很高端。”
(2)淘汰爆款思维
从线下的消费者来看,线上、线下的消费者重合度并不高。体现在产品上,淘宝店铺的爆款很集中,在三只松鼠的淘宝店中,销量最高的是碧根果,月销近26万件。而在实体店中,并没有集中的爆款。眼罩、抱枕等周边产品能占到销售额的8.39%。“逛本身是无目的的,但是可以引发冲动消费的欲望。”章燎原说。
“之前的爆款思维慢慢被淘汰了。”茵曼O2O总裁蔡颖也表达了类似的观点,线下消费更注重整体搭配,而爆款思维很少考虑到,这也慢慢影响了产品设计,目前所有产品的设计思路转变为成系列、成搭配。

(3)线上线下库存打通
三只松鼠的每件线上产品,都要经过种植户、供应商、三只松鼠仓库、电商平台、消费者等流程,整个过程数据化。三只松鼠已经积累了4000多万的用户数据,通过分析数据,可以得到用户潜在的需求,为新品研发、供应商评分提供依据。
线下店启用了新的门店管理系统,线上线下的库存打通,线下店直接从最近的仓库订货,并直接结算。
“新零售也好,智慧零售也好,这些在本质上还是代表了成本和效率的先进性,节约了时间,提高了成本效率,电商本身就是新零售,线下投食店也是。”章燎原说。
延伸阅读:将来面临着较大的挑战
2016年间,三只松鼠全年净利润达到了2.37亿元,同比暴增2535%。但即便三只松鼠营收增长十分可观,仍然面临着一些风险。
1、品类与渠道单一,亟待转型
从目前的收入来源来看,公司绝大部分营收来自坚果,但是从毛利率来看,坚果的毛利率却是最低的。同时,这也有着主要产品占比过大的风险,如果哪天坚果卖得不好了,或者又出现几个更萌的“动物”来卖坚果,公司的营收就很有可能受到冲击了。
因此,公司也在丰富产品线。虽然坚果产品的经营业绩情况对公司业绩仍具有较大影响,乐观的是,坚果产品的营收保持在比较高速的同时,其占主营业务的收入比重也在逐渐下降。(2014年度、2015年度以 及2016年度坚果产品的销售收入分别为8.11亿、16.4亿、30.8亿,同比增长约翻倍,但占主营业务收入的比重分别为约九成、八成、到七成。)
另一方面,新增品类的毛利率都比坚果要高,零食和果干(芒果干、榴莲干等)的销售比重,也在逐年增长,原来只占不到1%的零食,在2016年已经占超过两成。
品类单一之外,销售渠道的纯线上化 ,也是三只松鼠需要改变的地方。让三只松鼠获得高增长的互联网渠道,随着互联网人口红利逝去,恐怕难以持续,要在销量上保持增长,进入线下也已是不得不做出的布局。
2、三大费用居高不下
在线上平台的销售成本中,三只松鼠的平台推广费、平台佣金、物流快递等三大费用却居高不下。
三只松鼠在2014~2016年间,在天猫、京东等电商平台及其他推广费用,支付给平台的佣金费用,快递及物流费用表。
为此,三只松鼠也开始加紧了线下实体门店的建设。
根据三只松鼠的规划,从2016年开始后五年,将去“电商化”,开始大举进攻线下。与传统线下零售模式不同,公司选择在网购普及率相对较低的低线城市中人口密集、基础设施完善的沿街商业广场开设着重于体验功能的线下体验中心。
招股书显示,三只松鼠计划投资2.45亿元,用于线下实体门店的租赁、装修等费用,该笔投资将在两年内完成,主要在二三线城市的CBD商圈进行选址,以实现线上+线下相互融合发展的全渠道策略。

