过年七天乐,天天有新知。在与家人同享天伦、与朋友共叙情谊之余,奋进中的我们,也可以在这难得的空闲时间学习充电,为节后新的人生征程积蓄能量。
以成为客户资本市场系统服务商为目标,念桐咨询各产品线都准备了一点学习心得和大家交流,内容涵盖股权激励、研发费用、内控建设、财务合规、募投可研、财务尽职调查、政府发债及国企改革,敬请期待。
念桐咨询,值得您信赖的系统服务供应商。
(请点击“过年七天乐”标签,获取全部文章)
外部监管对拟IPO企业内控的相关要求
近日来,上海证券交易所发布了《关于发布<上海证券交易所科创板发行上市审核业务指南第2号——常见问题的信息披露和核查要求自查表>的通知》(上证函〔2021〕230号),该通知对科创板申报文件中的常见问题进行了梳理,并强调各中介机构要认真落实相关信息披露及核查要求。相比于《首发业务若干问题解答》等文件需要自觉参考,本次通知所发布《自查表》则需要由保荐业务负责人、内核负责人、投行质控负责人、保荐代表人、签字律师、签字会计师签字,加盖保荐机构、会计师事务所、律师事务所公章并注明签署日期,要求更具体,程序更规范,执行力度更强,对拟IPO企业的规范要求更高。
在IPO推进过程中,企业与机构普遍面临时间紧任务重的局面,其中内控制度相关问题,因其短期内看似对公司管理提升效果不明显,不易推进,属于经常被忽视的重点问题。但是从目前最新的IPO审核政策及案例来看,监管机构对于发行人内控体系建设和执行有效性的要求更加严格,更关注发行人的业绩实现背后的内部环境是否合规且稳定。以往历史沿革、出资规范、土地房产、经营资质、环保、同业竞争等传统审核问题逐步变少,而财务规范、税务合规、信息披露、行政处罚等与内控有较高关联性的审核问题逐步增加。
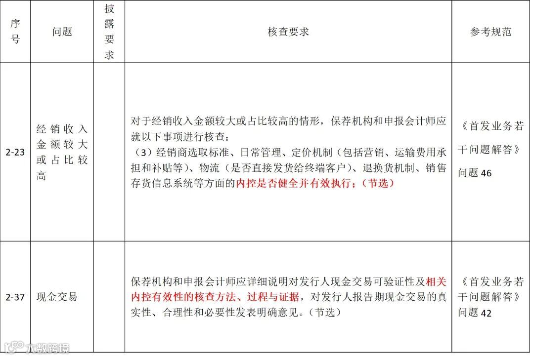
本次发布自查表中与内控相关的问题统计如下:
由上述列表内容,我们不难看出,当前监管机构关注的内控问题基本覆盖了企业核心业务、财务核算以及销售环节,因为《自查表》是针对科创板企业发布,研发业务均为该板块公司的核心业务,其他板块的其他类型企业,虽然业务各不相同,但监管口径和要求基本一致。因此,对于拟IPO企业而言,内控建设问题不但不能被忽视,还应认真解决。
IPO企业应如何看待内控体系建设问题
我们可以对比一组有趣的数据:在2019年16家被否的IPO企业中有12家涉及到了内控问题,而在2020年9家被否的IPO企业中只有1家是因为涉及内控问题被否,在监管环境趋于严格的背景下,因为内控相关问题被否的数量反而降低。这说明了在各类构成企业上市障碍的问题中,内控相关问题属于容易解决问题。
拟IPO企业认为内控建设短期内效果不明显,不易推进,更多的是一种意识误区。不少企业的管理层误解内控体系建设是全面推倒重来,故而畏难情绪较重。但实际情况是已经进入IPO阶段的优质企业,无论在会还是在筹备阶段,即使没有系统的建立内控体系,其长久以来形成的制度或管理习惯一定是与内控规范要求不谋而合的。因此,针对IPO企业的内控体系建设工作更多的是将企业原先的优良传统进行体系化转变并固化下来,再将不足的部分进行补充和优化。
其实也可以分阶段进行,比如优先核心业务和财务核算的内控建设,再逐步扩大范围至全公司全面内控建设,逐步推进,建设难度大大降低。
进行内控体系建设工作不仅仅是为了满足外部监管要求,对于企业内部而言也是一次很好的自我审视和整合的过程。IPO企业无一例外都是各自领域的佼佼者,作为企业领头羊的管理层或许能持续保持清醒和创业热情,但涉及各层级员工的内部管理并不一定能跟上快速的业务发展。如无后续规范的流程和制度的保障跟进,则逐步会显现对公司经营效率的影响,可能无法保障财务报表的准确姓,更可能导致合法合规性问题。而IPO是一个很好的契机去审视去发现并从流程、制度和管理体系上去解决这些问题的过程。
从长远来看,企业一旦上市成功之后,必然会有一段快速发展的时期,这一时期公司可能会面临团队规模增长,经营范围扩大,业务辐射半径增加,组织结构调整等实际情况,公司所面临的的经营管理风险也会日益增加,须进行有效的防范与控制。
此时,建立健全公司的内部控制体系,可使目标管理和自我控制能有效并行,因此即使上市后的业务规模扩张,治理层和管理层也能在控制风险的同时也提高管理效率,给广大股民带来良好的回报。
我们理解,这也是监管部门对拟IPO企业和上市公司监管要求内控建立健全目的之一。
综上,对于很多优秀的企业来说,IPO可能只是其发展过程中一个重要节点,而优秀的企业文化和内部管理体系才是其长盛不衰的宝贵财富。故拟IPO企业应较早对内控建设活动进行规划和建设,让恰当的内控体系更早的助力企业实现经营和发展目标。
关于念桐
念桐咨询是专注于为拟IPO企业、上市公司、投融资机构、城投公司及政府等,提供资本市场方向顶层方案设计、规范辅导、交易支持、并购重组及投融资咨询等领域服务的专业咨询公司,服务各类IPO企业及上市公司客户已超过300家。
服务内容
念桐咨询服务涵盖企业管理、内控、财务及税务、股权等专业领域,服务内容包括战略咨询、内控咨询、财税规范咨询、业务财务信息一体化咨询、发债咨询、交易撮合、股权激励、募投可研报告专项顾问等。
专业团队
念桐核心团队成员拥有资本市场IPO、重组等财务、法律、投资、金融、投行、企业管理实战经验和专业背景,可为客户提供高品质的咨询服务。
青桐树网
邮箱 | zhuyan@qingtongs.com
资本市场系统咨询服务商

