
厦门港集装箱空箱约15万标箱,短期内不缺空箱,且回转效率不断提升,有力满足出口需求。

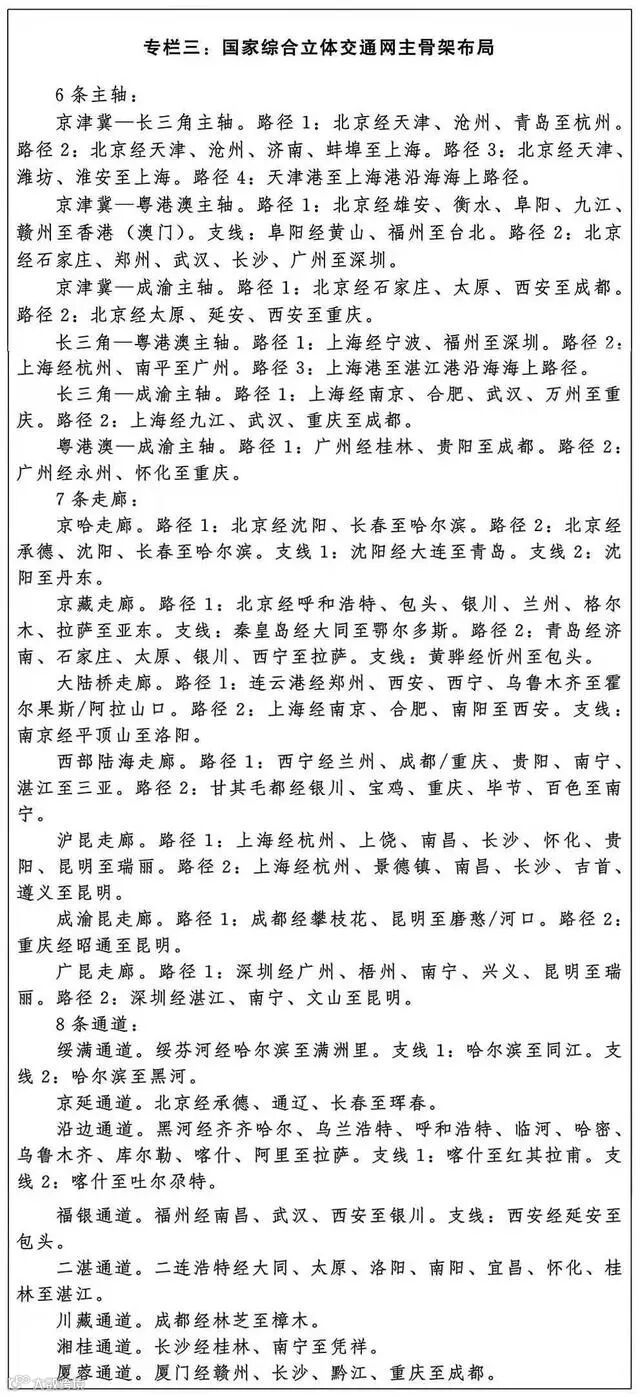
日前,中共中央、国务院印发了《国家综合立体交通网规划纲要》(以下简称“纲要”),连云港港被列为全国沿海27个主要港口之一,并正式确定为国际枢纽海港。

恰逢“十四五”开局之年,该纲要的出台进一步表明了连云港港是国家综合立体交通网布局重要的组成部分,这无疑对连云港港口未来发展是一个重要的利好。
“国际枢纽海港”的明确定位不仅有利于连云港加快落实习近平总书记关于“将连云港—霍尔果斯新亚欧陆海联运通道打造成为‘一带一路’标杆和示范项目”的指示精神,把港口建设成为亚欧重要国际交通枢纽、集聚优质要素的开放门户、“一带一路”沿线国家(地区)交流合作平台,更好地服务“一带一路”建设、长三角一体化发展、东中西区域合作等国家战略实施,而且有利于巩固连云港港在全国沿海港口中的重要地位,进一步推动连云港港在“十四五”时期加快开启“千万标箱、东方大港”全新征程。




山东嘉丰国际货运代理有限公司主要承办进出口货物的海运、空运、陆运、多式联运、海铁联运等国际运输代理业务,可提供租船、订舱、配载、制单、报关、报检、海运保等业务!欢迎各进出口企业和个人前来洽谈!
公司网址:www.sdjiafeng.cn
电话:0539-8302168 / 2021094 / 2021095 / 2021450 / 2021072 / 2021035
手机:13954911672

