点击上方蓝色文字关注我们吧!
最新通知,2021年10月18日,为保障特殊医学用途配方食品质量安全,推进特殊医学用途配方食品注册管理工作,市场监管总局组织对《特殊医学用途配方食品注册管理办法》进行了修订,起草了《特殊医学用途配方食品注册管理办法(征求意见稿)》。

此征求意见稿共分为七大章节
第一章节:总则;
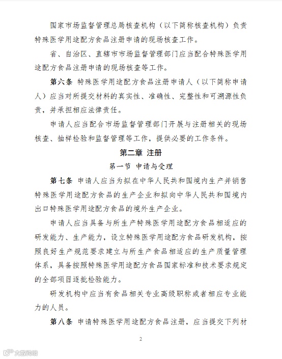
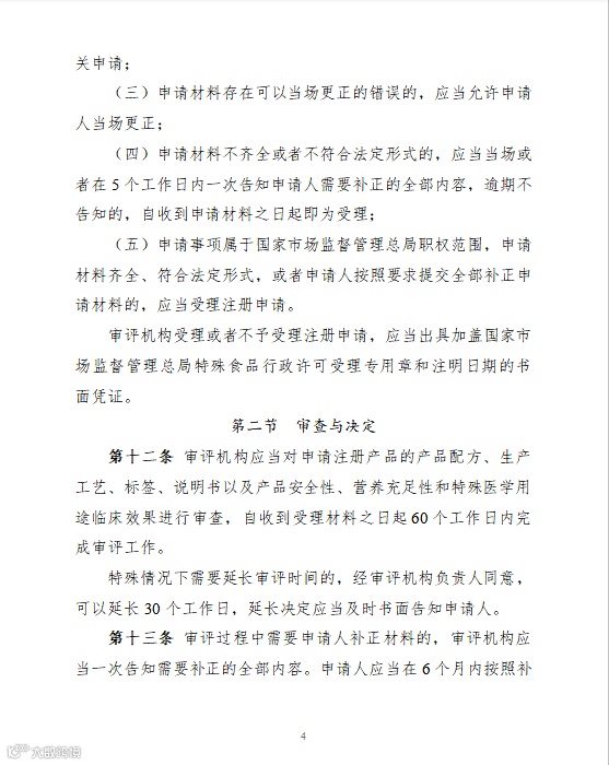
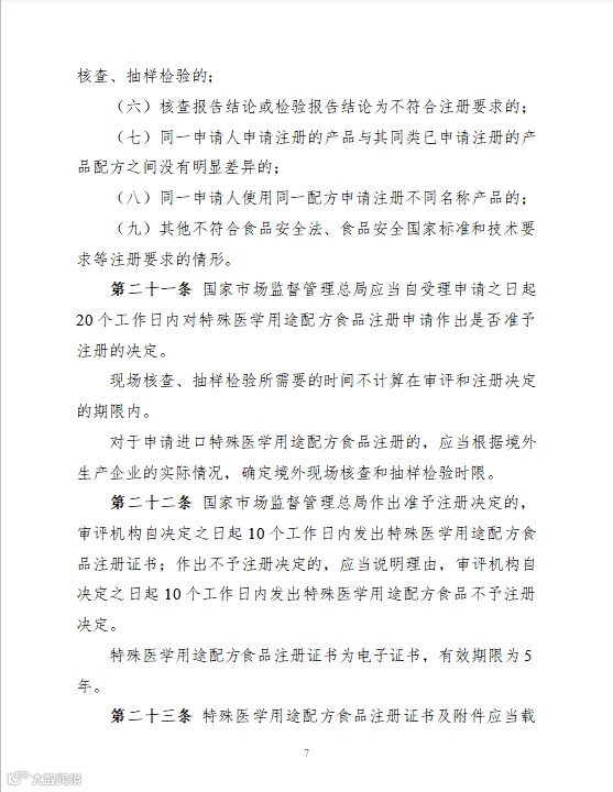
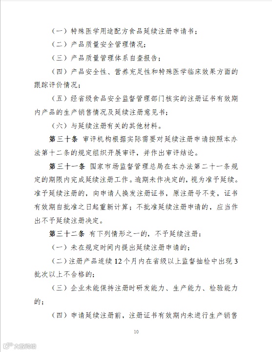
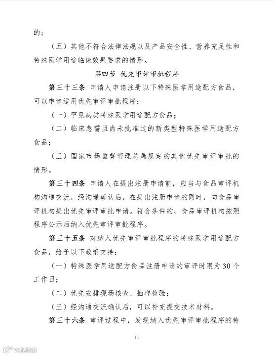
第二章节:注册:该章节又分为四节内容,从申请与受理、审查与决定、变更与延续、优先审评审批程序四个方面的内容说明了特殊医学用途配方食品注册的所需材料及注意事项;
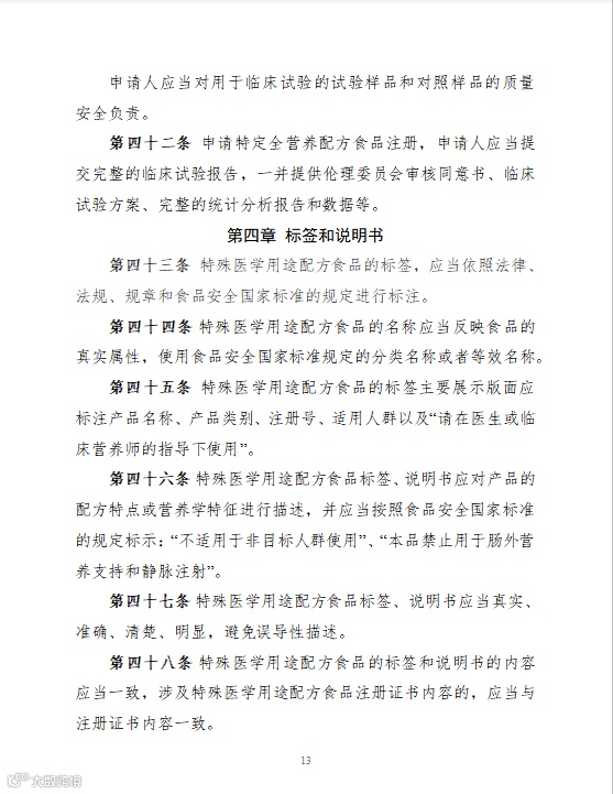
第三章:临床试验:关于申请特定全营养配方食品注册所需要进行的临床试验的要求;
第四章:标签和说明书:特殊医学用途配方食品的标签,应当依照法律、法规、规章和食品安全国家标准的规定进行标注;
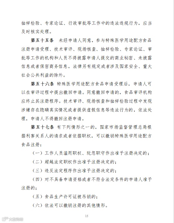
第五章:监督管理:关于特殊医学用途配方食品生产企业的生产要求,保证特殊医学用途配方食品生产安全;
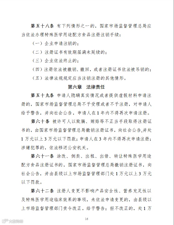
第六章:法律责任: 进一步明确申请人注册过程中的主体责任,明确涉嫌犯罪的,依法移送公安机关,追究刑事责任等;
第七章:附则:明确特殊医学用途配方食品的含义及使用人群。
更多具体内容,请看以下附件:






















l
来源:国家市场监督管理总局


