大数跨境
0
0

合集 | 关于特医食品的几个重要问题

合集 | 关于特医食品的几个重要问题 医膳通
2025-01-20
0
点击蓝字关注我们查看更多内容


近年来,随着我国人民群众对个人健康的重视程度不断增加,以及对营养与疾病认知的不断深入,特医食品迎来了崭新的发展机遇。同时,国家政策不断优化与更新,例如《“健康中国2030”规划纲要》《国民营养计划(2017-2030)》,为特医食品的发展提供了坚实的政策支撑。

从市场角度来看,特医食品展现出强劲的增长势头。据艾媒咨询数据显示,2023年中国特医食品规模占全球份额约14.25%。数据显示,2023年我国特医食品市场规模为140.1亿元,预计2027年将达到234.2亿元,未来五年均复合增长率预计达到12.91%。这无疑预示着特医食品在未来市场的发展前景十分广阔。

数据来源:艾媒咨询,中物联医药物流分会整理

鉴于此,本文将聚焦于特医食品的多个热点问题,旨在让大家更好地了解这一领域,互相学习交流,共同推动特医食品行业的健康发展。如有错漏,欢迎指正。

目录

1、特医食品【特】在哪里?

2、我国特医食品发展经历了哪些阶段?

3、特医食品有哪些分类?

4、我国对特医食品的监管有何特点?

5、特医食品的注册流程是怎样的?

6、目前获批的特医食品情况如何?

7、特医食品如何定价?

8、特医食品是否可以纳入医保范围?




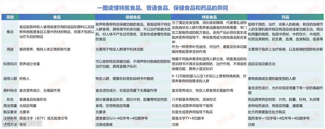
特医食品【特】在哪里?


特医食品,全称为“特殊医学用途配方食品”,根据我国《食品安全国家标准特殊医学用途配方食品通则》,其指为满足进食受阻、消化吸收障碍、代谢紊乱或者特定疾病状态人群对营养素或者膳食的特殊需求,专门加工配制而成的配方食品。

特医食品在缩短患者住院时间、减少医疗相关费用、减少再次住院次数、减少临床并发症、提高病人生存率等方面都具有重要的临床意义。

然而,特医食品不属于药品,不能作为药品使用,更不能代替药物进行治疗。在临床营养治疗中,特医食品可作为口服营养补充剂(ONS),在患者无法通过普通食品获得足够的营养素及能量的时候,进行快速补充。部分特医食品也可作为肠内营养制剂,通过管饲的方式,为患者补充营养。

特医食品也不属于普通食品、保健食品一类。特医食品的标签和说明书不得涉及疾病预防、治疗作用之外,亦不得宣称保健功能。该类产品必须在医生或临床营养师的指导下,单独食用或配合其他食品食用。

整理自:《保健食品注册与备案管理办法》《特殊医学用途配方食品注册管理办法》《药品注册管理办法》等相关法律


总的来说,特医食品具有“医疗”属性,却属于“食品”范畴,然而又与普通食品、保健品不是一类,具备自己的一套监管体系,这就是它【特殊】的地方。




我国特医食品发展经历了哪些阶段?


特医食品在中国的发展历程中,经历了从无到有,从引进到自主研发的转变,相关法律法规也在逐步完善。




特医食品有哪些分类?


根据《特殊医学用途配方食品注册管理办法》,按照使用人群划分,可以分为适用于0-12月龄的特殊医学用途婴儿配方食品(特医婴配),以及适用于1岁以上人群的特医食品(非特医婴配)。其中,又分别根据所针对人群的营养需求的不同而进行更细化的分类。具体看以下图片:




我国对特医食品的监管有何特点?


特殊监管。2015年《中华人民共和国食品安全法》首次明确特医食品的法律地位,将其归类为特殊食品,进而由原国家食品药品监督管理总局 (机构改革落地后由市场监管总局)依照法律、法规以及食品安全国家标准负责特医食品的注册及监督管理工作,由特殊食品安全监督管理司和食品审评中心分别负责特医食品的制度制订、违法行为查处、注册受理、审评、核查及档案管理等具体的特殊监管工作。


全生命周期监管。特医食品的整个生命周期包括技术研发、临床试验(针对特定全营养配方)、注册审批、批量生产、市场流通等5个阶段。目前,我国正逐步完善针对特医食品的全生命周期的监管法规。



特医食品的注册流程是怎样的?



整理自:特殊医学用途配方食品注册管理办法.pdf

附申请入口:
https://tyspzc.gsxt.gov.cn/stzcww/login/loginAction!login.dhtml





目前获批的特医食品情况如何?


根据国家市场监督管理总局特殊食品信息查询平台数据统计,自2016年7月1日开始实施《特殊医学用途配方食品注册管理办法》以来,截至目前,我国特医食品获得注册审批的数量已达230款(含已注销5款)。

点开图片可查看清晰大图,需要原文件可关注我们,后台发送关键词“特医食品获批清单”获取。

下面将从获批产品的几个不同维度进行分析,方便大家更进一步了解目前特医食品的获批情况。

历年注册数量对比

从数据来看,总体注册数量几年间有起有伏,近两年数量倍增,而国产特医食品从无到有,逐渐占据主导地位。反映出可能受政策鼓励、研发能力提升等因素的影响。这也说明,国内特医食品行业展现的发展势头十分强劲,未来可期。


产品类别情况

已获批的230款特医食品中,特医婴配产品60款,1岁以上特医食品170款(包括非全营养类产品95款,全营养类产品74款,特定全营养类产品1款)。


具体来看,特医婴配产品所有细分品类均有获批,获批产品较多的类别有早产/低出生体重婴儿配方、无乳糖配方。


在1岁以上特医食品领域,所有细分类别也均有产品获批,但各类别间产品分布极不均衡,主要集中于全营养配方食品、蛋白质组件、电解质配方、碳水化合物组件等几个类型 ,而特定全营养和氨基酸代谢障碍配方食品种类严重不足。这既体现了市场的需求导向,也反映了我国特医食品开发所面临的困境与难题。


适用人群情况

从适用人群来看,适用于1-10岁儿童的产品品类还较少,专门针对中老年群体的产品较为稀缺。


产品剂型情况

已获批的230款特医食品中粉剂169款,液态60款,颗粒状1款。


回顾 2017 年至 2023 年期间获批的产品,剂型相对单一,仅包括粉状和液态这两种类型,其中粉状产品在数量上始终占据主导地位。直到 2024 年,颗粒状这一剂型才首次出现在获批产品中,丰富了特医食品的剂型种类。


当下,市场需求日益呈现多样化趋势,技术也在持续进步。在此背景下,国家积极鼓励研发更多样化剂型的特医食品,以满足不同人群的特殊需求,比如GB 29922 征求意见稿中新增了对半固态产品的相关要求。这一系列现象表明,不管是从市场环境的发展趋势,还是从政策导向的引导方向来看,都为特医食品领域开展更多剂型的研发与创新提供了极为有利的条件,未来特医食品的剂型创新有望迎来新的发展局面。



特医食品如何定价?


从我国相关法律文献及规范性文件中,可以找到“特医食品允许医院自主定价”的依据。有业内人士专门就这点向国家市场监督管理总局发起提问,详情可看总局回复:

Q

公立医院使用特殊医学用途配方食品时是否可以自主定价?


目前特殊医学用途配方食品的价格由企业自主定价,依据《中华⼈⺠共和国价格法(1997)》第六条:商品价格和服务价格,除依照本法第⼗⼋条规定适⽤政府指导价或者政府定价外,实⾏市场调节价,由经营者依照本法⾃主制定。


《价格法》第⼗⼋条:下列商品和服务价格,政府在必要时可以实⾏政府指导价或者政府定
价:
(⼀)与国⺠经济发展和⼈⺠⽣活关系重⼤的极少数商品价格;
(⼆)资源稀缺的少数商品价格;
(三)⾃然垄断经营的商品价格;
(四)重要的公⽤事业价格;
(五)重要的公益性服务价格。


特医⻝品很难归在价格法第⼗⼋条的5个选项当中,它的价格实⾏市场调节价,由经营者⾃主制定。


《中央定价⽬录》是规范有关部门政府定价权限和范围的法律依据,是政府定价的权⼒清单。清单之内是法定定价权⼒;没有列⼊⽬录范围的,则是法律赋予经营者的⾃主定价权。

特医⻝品并未列⼊清单之内,经营者可以合法⾏使⾃主定价权。


除法律依据外,济南、吉林、黑龙江江等省市发布的《特医⻝品经营管理规范》,更是明确允许医院⾃主定价特医⻝品。


济南市、黑龙江省各⾃发布的《关于加强医疗机构临床营养⼯作促进特殊医学⽤途配⽅⻝品合理使⽤的通知》中,均有指出:“医疗机构根据特医⻝品成本费⽤⾃主定价,进⾏价格公示。”


吉林省《关于进⼀步加强医疗机构经营特殊医学⽤途配⽅⻝品管理的通知》中,进⼀步明确“医疗机构根据特医⻝品采购成本⾃主定价,采购价与零售价的差价原则上不得超过15%,并进⾏价格公示。”

综上所述,医院作为特医⻝品的使用主体时是否也可以自主定价?

A

回复部门: 价格监督检查和反不正当竞争局


根据《医疗机构管理条例》第三十六条规定,医疗机构必须按照人民政府或者物价部门的有关规定收取医疗费用,详列细项,并出具收据。医院作为特医食品的使用主体是否可以自主定价,按照省级医疗价格主管部门的规定执行。


总结起来:

1、特医食品有自主定价的政策依据 ;
2、特医食品使用主体是否可以自主定价,需要按照省级医疗价格主管部门的规定执行;
3、在遵守相关法律法规的前提下,根据成本费用和市场情况合理制定价格,并非无限制地加成。部分省份(如吉林省)已有规定,医疗机构根据特医食品采购成本自主定价,采购价与零售价的差价原则上不得超过15%,并进行价格公示。




特医食品是否可以纳入医保范围?


关于特医食品纳入医保的问题,2021年8月31日,国家医保局在政协委员提案答复的函中明确指出:当前基本医疗保险制度还是立足于“保基本”,着力满足群众基本医疗需求。《中华人民共和国社会保险法》规定,基本医保基金支付范围包括药品、诊疗项目和医疗服务设施费用,特医食品未被包括在内


2023年3月29日,针对将特医食品纳入收费编码的问题,国家卫健委答复:由于特殊医学用途配方食品属于特殊膳食用食品,不属于药品、医用耗材或医疗服务项目,目前尚无全国统一的编码标准。


由于国家层面没有制定统一的规范和标准,各省市地区和医院根据当地的实际情况和需求,积极探索切实可行的特医食品收费模式。关于这部分的内容,可以点击回看之前发布的文章,里面有详细解析:临床营养信息化建设中的特医食品收费问题与策略

总结

在“预防性健康管理”日益受到重视的背景下,特医食品的作用尤为突出。预防性健康管理强调通过早期干预和生活方式的调整来降低疾病发生的风险,提升生活质量。特医食品作为临床营养治疗的重要手段,能够为不同健康需求的人群提供个性化的营养解决方案,帮助维持良好的身体状态。因此,企业应加大研发投入,丰富产品品类与剂型,提升特医食品的质量与适用性,以满足不同人群在预防性健康管理中的多样化需求。同时,行业需加强自律,规范市场秩序,推动特医食品行业健康、有序发展,为临床营养科以及预防性健康管理提供有力支持。

关于临床营养科与特医食品相关,如若您需要更多分享与咨询,可以联系我们的团队,敬请同仁多提宝贵意见:

咨询合作 请扫码

 合作共赢 共话未来
*资料来源于网络,仅供学习参考使用

·END·


扫码关注我们

医膳通(广东)信息技术有限公司(e-Nutrition)专注于数字化医疗健康系统研发、推广、项目落地,凭借深厚的大数据分析与人工智能技术积淀,以及丰富的医疗行业经验,正全力打造数字化医疗新生态。



阅读原文,可进入官网了解更多关于我们的信息





【声明】内容源于网络
0
0
医膳通
科技/养生/保健/营养
内容 382
粉丝 0
医膳通 科技/养生/保健/营养
总阅读14
粉丝0
内容382