微赛尔医疗经长期科研,发现各国科学家合作中,搞出一种水凝胶,惊人的是,它能长成像动物或植物组织一样的结构和形状。未来如果应用,那医疗界和软体机器人将成为受益者。
除此之外,它还将用于组织修复,替换受损的生物组织,比如用于膝盖修复和人工肝移植。用水凝胶制作的软体机器人发展前景可观,未来会有更多先进的软体机器人用于医疗领域。比如制作人造器官和先进假肢。
其实,科学家们很早之前就已经开始研究水凝胶了,还取得了可观的效果。比如美国约翰·霍普金斯大学医学院报告称,他们开发出一种新型水凝胶生物材料,在软骨修复手术中将其注入骨骼小洞,能帮助刺激病人骨髓产生干细胞,长出新的软骨。在临床试验中,新生软骨覆盖率达到 86%,术后疼痛也大大减轻。
微赛尔医疗团队最新的研究显示,水凝胶不仅有利于干细胞(Stem cell)移植,也可加速眼睛与神经损伤的修复。研究团队指出,像果冻般的水凝胶是干细胞移植的理想介质,可以帮助干细胞在体内存活,修复损伤组织。
背景介绍
微赛尔医疗经过多年的关注、布局及深耕干细胞及新材料领域的研究发现,除骨骼外,生物体内的一些组织结构可承受较大的机械压力,以帮助生物体保持立体的躯体形态,这种软组织表现出优异的可调性能。微赛尔医疗研究人员一直尝试用水凝胶来模仿这种特殊的组织。其中,蛋白质水凝胶因其良好的生物相容性成为该类别水凝胶的首选。
蛋白质水凝胶通常很软,杨氏模量低于100 kPa。目前的蛋白质水凝胶技术在实现模仿软承重组织的机械性能方面取得了相当大的成功。然而,在仿软骨方面,蛋白质水凝胶还远远不够。软骨要硬得多,杨氏模量约为~MPa(0.2 MPa至几MPa),并承受拉伸和压缩载荷。软骨可以承受高达100MPa的载荷,承受数百万次装卸循环而不会产生太大的疲劳,并且在卸载后可以迅速恢复变形。关节软骨通过胶原纤维和蛋白聚糖的纠缠网络实现了这种独特的机械特性组合。

由于高刚度、高韧性和快速恢复通常是相互冲突的特性,因此使用当前技术来设计刚性和韧性蛋白质水凝胶以模拟软骨样僵硬组织的机械性能具有挑战性。
过去十年,3D 打印技术的进步为生物工程师构建心脏组织和结构带来了新的可能性。他们的目标包括创建更好的体外平台,以发现心脏病的新疗法。心脏病是美国的主要死因,在全国范围内造成约五分之一的死亡,并使用3D打印的心脏组织来评估哪些治疗方法可能对个别患者最有效。
水凝胶对于组织工程来说是有吸引力的材料,但迄今为止微赛尔科研团队的努力表明,产生促进细胞自组织形成分层三维(3D)器官模型所需的微观结构特征的能力有限。
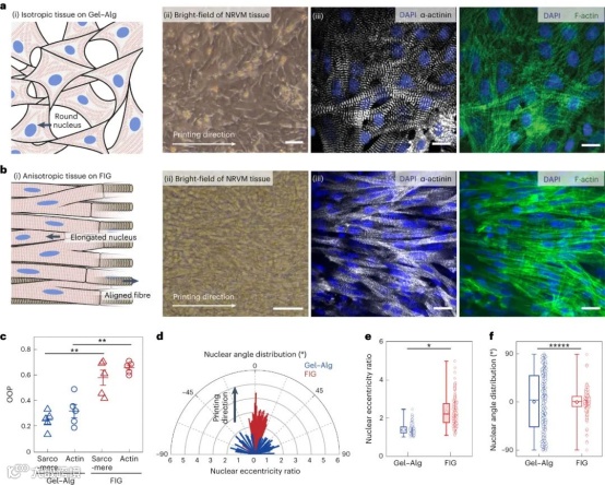
近日,哈佛大学Kevin Kit Parker等人开发出了一种注入明胶纤维的新型水凝胶墨水,他们将明胶纤维注入明胶和海藻酸盐 (Gel-Alg) 水凝胶基质中来设计墨水,并可以通过 3D 打印功能性心室来模仿人类心脏的跳动。他们发现,纤维注入凝胶(fiber-infused gel,FIG)墨水可以让心肌细胞打印成心室形状,像人类心室一样排列和协调跳动。
图|开发明胶FIG墨水,用于具有细胞对齐线索的独立式 3D 打印组织支架
本文创新在于在可印刷油墨中添加纤维。墨水能够流过打印喷嘴,但一旦打印出结构,它就会保持其 3D 形状。由于这些特性,研究人员发现可以打印类似心室的结构和其他复杂的 3D 形状,而无需使用额外的支撑材料或支架。
为了制造FIG墨水,研究人员提出了这样的想法:通过旋转喷射纺丝技术制造的纤维,并添加到墨水中并进行 3D 打印。研究人员使用旋转喷射器纺丝明胶纤维,生产出一种外观与棉花相似的材料。接下来,研究人员使用超声处理(声波)将该片材分解成长约 80 - 100 μm、直径约 5 – 10 μm的纤维。然后,将这些纤维分散到水凝胶墨水中。此外,纤连蛋白涂层的明胶纤维含有精氨酸-甘氨酸-天冬氨酸(RGD)肽结合域,可通过整合素促进基质-细胞粘附。
图|在打印FIG支架上培养的心脏组织的各向异性细胞内和细胞间组织
这个概念具有广泛的适用性——可以使用纤维纺丝技术可靠地生产出我们想要的长度和形状的纤维。最困难的方面是解决墨水中纤维和水凝胶之间所需的比例问题,以保持纤维排列和 3D 打印结构的整体完整性。当使用 Fig 墨水打印 2D 和 3D 结构时,心肌细胞与墨水内纤维的方向串联排列。通过控制打印方向,从而可以控制心肌细胞的排列方式。由此产生的 3D 打印心室体外模型表现出仿生各向异性电生理和收缩特性。
图|基于人体干细胞的组织工程 3D 心室模型的结构、电生理学和收缩特性
微赛尔团队经过分析给大家已经展示了使用基于水凝胶的FIG墨水 3D 打印组织工程心室模型的能力,该模型同时概括了心脏的微观结构 ECM 架构和宏观结构器官级几何形状。于此,注入的明胶纤维在该水凝胶油墨中充当流变改性剂,允许在不使用牺牲浴的情况下打印复杂的 3D 物体。此外,这些纤维还提供生化和微观结构线索,促进细胞粘附和自组织形成功能性合胞体。由此产生的体外心室模型显示了心脏的周期性收缩运动;然而,为了增强心脏功能,未来需要多层组织心室模型。为此,可以进一步研究FIG墨水及其生化和结构标记,以促进细胞浸润,改变局部肌肉方向,制造多层组织并整合多种细胞类型,例如,以实现血管化。微赛尔研发团队的新材料与细胞工程的这项研究工作表明,3D FIG墨水打印将在促进标准化和可访问的生物打印过程中发挥重要作用,从而以微观结构精度重现天然器官的几何形状。广州微赛尔医疗科技有限公司可以在细胞领域集合新材料的产学研,实验室设计、仪器设备、试剂耗材配套、细胞生产、产品转化及标准化一站式服务。
该工作报告了一种使用链缠结来显著增强蛋白质水凝胶的硬度而不影响其韧性的策略。通过将链缠结引入折叠弹性蛋白形成的水凝胶网络中,能够设计出高度刚性和韧性的蛋白质水凝胶,这种水凝胶无缝地结合了相互不相容的力学性能,包括高刚性、高韧性、快速恢复和超高压缩强度,有效地将软蛋白质生物材料转化为具有接近软骨的机械性能的硬韧材料。
要点:
该工作采用链缠结的方法来对水凝胶进行增强,图1为该增强机理的示意图,其关键在于将链缠结引入折叠的球状蛋白网络中,以解决刚性和韧性之间的不相容问题。一方面,链的缠绕增强了水凝胶的硬度,而不会使网络变脆。另一方面,球状蛋白质的强制展开可以有效地消耗能量,而重新折叠需要快速恢复。这些效应协同作用,将高硬度、高韧性、快速恢复和高压缩强度整合到蛋白质水凝胶中。
要点:
图2测试了该双链水凝胶的刚度。
要点:
图3测试了该双链水凝胶的压缩力学性能。
要点:
最后,该工作展示了其水凝胶用于生物体体内软骨替代的效果。
水凝胶做力学增强还能发正刊,足见其质量很高。同时多功能水凝胶治疗牙周病的研究进展也有重大进展,如下详细说明。
微赛尔|多功能水凝胶治疗牙周病等的研究进展案例
四川大学华西口腔医院谢蟪旭教授团队:系统地综述了兼具抗菌和抗氧化剂的多功能水凝胶在治疗牙周损伤的相关研究和应用现状,为牙周疾病的治疗提供了新的思路。
牙周组织难以再生,长期治疗效果不理想。因此,除了机械治疗外,开发其他治疗牙周病的方法也一直是人们关注的焦点。研究表明,细菌和氧化应激都与牙周病有关,这意味着单独阻断其中一种可能不会获得更好的疗效。水凝胶由于其优异的物理化学性质和生物学功能,近年来成为治疗牙周病的理想生物材料。基于此,含有抗菌剂和抗氧化剂的水凝胶被认为是牙周病的有效治疗方式。其中,壳聚糖、纤维素和其他生物聚合物以水凝胶材料的形式发挥了其理想的特性来治疗牙周病。本文系统地综述了抗菌和抗氧化剂多功能水凝胶的相关研究和应用现状,以期为防治牙周损伤提供新思路和新途径(Fig.1)。
Fig. 1. Antimicrobials and antioxidants combine with hydrogels to treat periodontal diseases by reducing ROS and oral microbes.
Fig. 2. Construction process and application of multifunctional hydrogel.
目前,大多数相关研究直接使用水凝胶,只有少数在水凝胶干燥后将其转化为双层剂型。双层剂型提供了装载多种药物的能力,一种是药物快速释放的红外层,另一种是可以控制的SR层。可注射水凝胶制备步骤简单,使用更方便。与双层
剂型相比,可注射的水凝胶具有容易注射到不规则的牙周组织中的优点(Fig.3)。
Fig. 3. Preparation of bilayer membrane hydrogel. Reproduced with permission.
Fig. 4. Oral microbes ROS and inflammatory conditions can be used as indicators to judge the therapeutic effect in vivo, in vitro, and in clinical experiments. In addition, periodontal clinical parameters can also be an indicator in clinical experiments.
Fig. 5. (A) and (B) flow cytometry analysis of MCF-10A and MDA-MB-231cell line respectively after treatment with AuNR@DOX-MS and nanocomposite (AuNR@DOX-MSp(NIPAM-co-MAA)) for 2 h and 4 h. (C) Statistical analysis of MCF-10A and MDA-MB-231cells uptake after treatment with AuNR@DOX-MS, and AuNR@DOX-MS@p(NIPAM-co-MAA) for 2 h and 4 h.
微赛尔医疗科研团队经研究发现将抗菌素和抗氧化剂载入水凝胶中以实现缓慢释放是一种有效的策略。未来的研究方向可能包括智能集成水凝胶,该领域的研究兴趣日益增加,有望提供新颖且更智能的方法来制备水凝胶并控制药物释放。此外,许多研究已经发现了牙周病与宿主免疫系统之间的关联。微赛尔团发现生物材料的免疫调节作用为疾病治疗开辟了新的途径。尽管有关水凝胶与牙周免疫治疗联合应用的研究尚不多见,但作者认为这也可能成为一种有效的治疗方式。目前,关于利用水凝胶进行抗菌和抗氧化治疗牙周病的研究仍相对有限,所使用的抗菌剂和抗氧化剂因研究而异。然而,这一领域正在迅速发展,需要更多深入的研究来获得更准确的治疗效果,以便更好地用于临床实践(Fig.6)。
Fig. 6. Other influential factors of drugs on treatment.
目前,科学家已经可以制造出人造肌肉,还能 3D 打印心脏,但是现有的水凝胶还不能很好的模仿生物组织的生长模式以及柔软的肌肉组织与刚硬的骨骼之间的互动模式,微赛尔医疗的科研团队会将标准化的全球最先进的干细胞技术集合新材料的优势进行产业转化,而新研发的水凝胶有望改变局面。
参考文献:
Choi, S., Lee, K.Y., Kim, S.L. et al. Fibre-infused gel scaffolds guide cardiomyocyte alignment in 3D-printed ventricles. Nat. Mater. 22, 1039–1046 (2023).
https://doi.org/10.1038/s41563-023-01611-3
免责声明:Wecell微赛尔内容团队专注分享全球生物健康研究进展。本文仅作信息交流之目的,非商业用途,文中观点不代表Wecell微赛尔立场,亦不代表支持或反对文中观点。本文也不是治疗方案推荐。如需获得治疗方案指导,请前往正规医院就诊、咨询专业医学人士,文章如有侵权请联系删除。
如您还想了解更多 请拨打电话:188 9763 2742

