搜索
首页
大数快讯
大数活动
服务超市
文章专题
出海平台
流量密码
出海蓝图
产业赛道
物流仓储
跨境支付
选品策略
实操手册
报告
跨企查
百科
导航
知识体系
工具箱
更多
找货源
跨境招聘
DeepSeek
首页
>
中国民航局:关于发布《国家空域基础分类方法》的通知
>
0
0
中国民航局:关于发布《国家空域基础分类方法》的通知
CAAC无人机执照上海01考点-翰动
2023-12-22
2
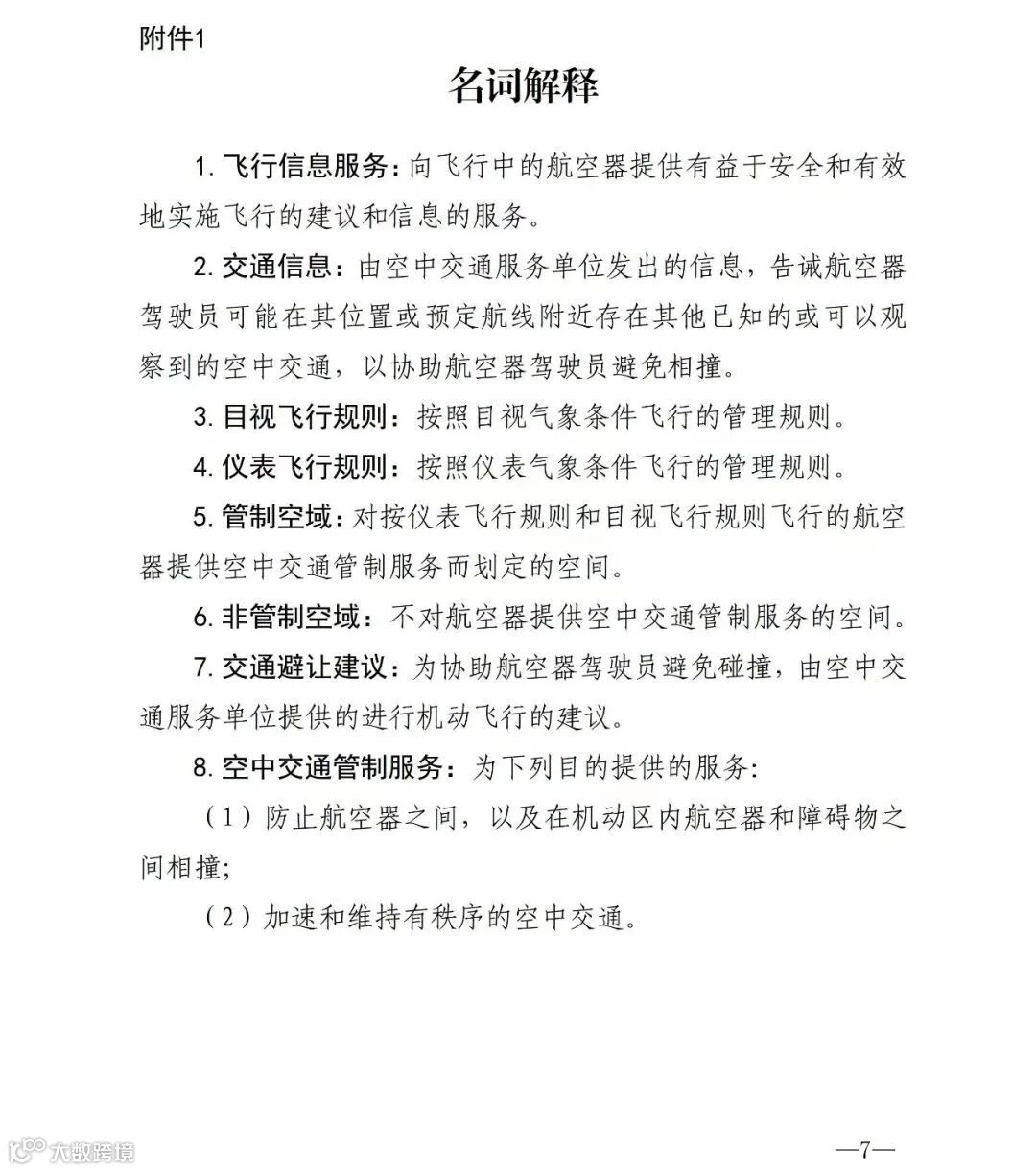
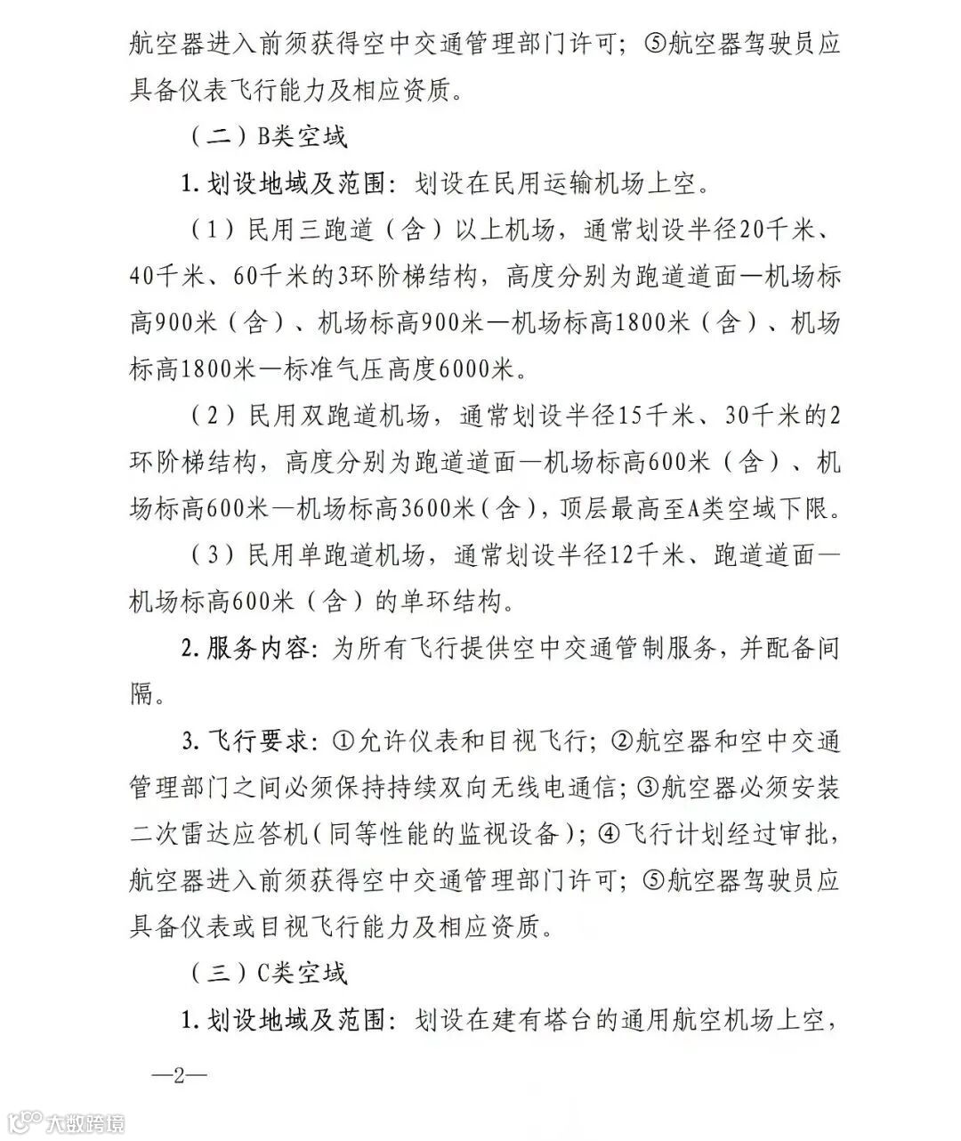
导读:为充分利用国家空域资源,规范空域划设和管理使用,国家空管委组织制定了《国家空域基础分类方法》,现予以发布。我局将根据相关要求和工作安排,推进国家空域分类的实施工作。
全文附件
欢迎前来咨询
【声明】内容源于网络
0
0
CAAC无人机执照上海01考点-翰动
上海市第一家由中国民用航空局(CAAC)委托中国航空器拥有者及驾驶员协会(AOPA)授权的“民用无人驾驶航空器系统驾驶员训练机构”和"民用无人驾驶航空器系统驾驶员考试中心",现已转为中国民航飞行员协会(ALPA)进行管理。
内容
173
粉丝
0
关注
在线咨询
CAAC无人机执照上海01考点-翰动
上海市第一家由中国民用航空局(CAAC)委托中国航空器拥有者及驾驶员协会(AOPA)授权的“民用无人驾驶航空器系统驾驶员训练机构”和"民用无人驾驶航空器系统驾驶员考试中心",现已转为中国民航飞行员协会(ALPA)进行管理。
总阅读
8
粉丝
0
内容
173
在线咨询
关注