点击蓝字
重要通知
据《民用无人机驾驶员管理规定》(AC-61-20),接入无人机云系统的民用无人机驾驶员执照或等级申请人及持有人,飞行经历记录本填写内容须与无人机云系统电子飞行经历记录相一致。自2019年底起,由于疫情原因,暂缓云系统电子飞行记录的查验,现各地疫情态势逐步得到控制,将恢复执行无人机云系统电子飞行经历记录查验。
学员应在开始参加培训前,在无人机云系统内注册个人账号,训练过程中的带飞与单飞时间应分别记录入本人的飞行经历电子记录时间,在申请实践考试前其电子记录时间须符合《民用无人机驾驶员管理规定》中相应的带飞与单飞飞行经历要求。
自2021年9月27日起该查验制度进入恢复期,查验将于2021年10月31日起正式生效。
以上信息由中国航空器拥有者及驾驶员协会(AOPA-China)9月发布。
相关问题可咨询吕教员TEL18901851160。
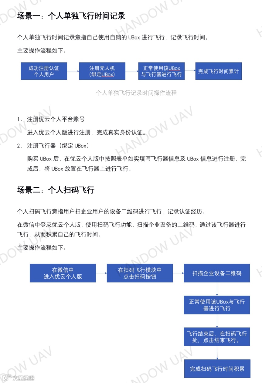
ubox个人记录
飞行时间说明
上海翰动浩翔航空科技有限公司
|中国民用航空局授权AOPA认证
|飞行学校·考试中心·服务平台
|多旋翼/直升机/固定翼/垂直起降固定翼全机型培训
|视距内驾驶员/超视距驾驶员/教员全等级培训
全机型科普
教员团队
来自专业航空院校
具备丰富无人机飞行经验的教学团队
徐汇校区 环境
金山校区 环境
关注我们
上海翰动浩翔航空科技有限公司
联系电话:021-8039 4672
金山校区:上海市金山区金拓路889号218室
(华东无人机基地)
徐汇校区:上海市徐汇区龙华西路268号创邑
SPACE朵云轩101室
课程咨询:陶老师15692189863

