作为货运代理人一站式赋能服务平台,QShipping从收益、客户、资金、产品、价格、服务、工具、系统、品牌、职业十个维度赋能用户,帮助用户解决了业务增长和事业发展中的种种问题。
本期的【服务篇】将为大家详解QShipping是如何通过共享标准化履约服务团队帮助用户轻松做单的。
● 管家式服务 ●
QShipping运用互联网用户服务思维,将订舱、客服、操作、财务等传统职能团队整合为管家式服务团队,共享给用户使用,用户注册入驻即可免费享受全期服务。下单后,用户仅需分出少量精力跟踪订单运行情况,不再需要全程亲历亲为,可以将更多精力用在揽货和客户维护上,极大提升履约效率,成倍增加订单量。
● 标准化履约团队 ●
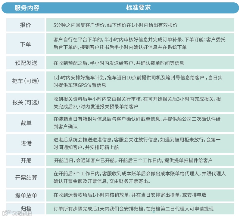
平台详细拆解履约流程各细小环节,严格制定操作和考核标准,将无形的货运代理服务转化成有形的标准化服务产品,并贯彻到全国各个业务点。从询报价到下单、发放预配、截单、装船、开票结算、发放提单,服务品质稳定可控,帮助用户不断稳固和提升客户口碑。以下是QShipping当前的服务标准:
●服务流程透明可视 ●
作为新型的“互联网+”国际物流平台,QShipping坚持让服务与系统绑定,力求使服务进度和运输节点清晰可见,告别传统的层层人工传达的低效服务模式,让每一位用户体验到直观且高效的专业服务。
QShipping的可视化系统将在后续的【系统篇】和【工具篇】中详解,之后QShipping还将根据平台功能迭代情况、产品矩阵扩充情况、团队标准升级情况不断优化服务流程。欢迎关注QShipping,体验国际货运代理的全新打开方式!


