
个人独资公司VS
个人独资企业定义
首先 ,我们先从基础概念上来区分下个人独资企业和个人独资公司:
个人独资企业
个人独资企业,是指由一个自然人投资,资产为投资人个人所有,投资人以其个人财产对企业债务承担无限责任的经营实体。个人独资企业不具有法人资格。
个人独资公司
一般是指一人有限公司中的自然人独资公司。只有一个自然人股东的有限责任公司。一人有限公司以其出资额为限对公司债务承担有限责任。具有法人资格。
个人独资公司与
个人独资企业区别
NO.1
个人独资企业
NO.2
个人独资公司(1人有限责任公司)
名称应为“XX有限责任公司”
NO.1
个人独资企业
个人独资企业不具有法人资格。
以其个人财产对企业债务承担无限责任,投资人在申请企业设立登记时明确以其家庭共有财产作为个人出资的,应当依法以个人财产对企业债务承担清偿责任。
个人独资企业主要适用于《个人独资企业法》的规定。
NO.2
个人独资公司(1人有限责任公司)
个人独资公司具有法人资格。
以认缴的出资额为限承担“有限责任”,但在股东不能证明公司财产独立于股东自己的财产的情况下对公司债务承担连带责任。
个人独资公司主要适用于《公司法》的规定。
NO.1
个人独资企业
NO.2
个人独资公司(1人有限责任公司)
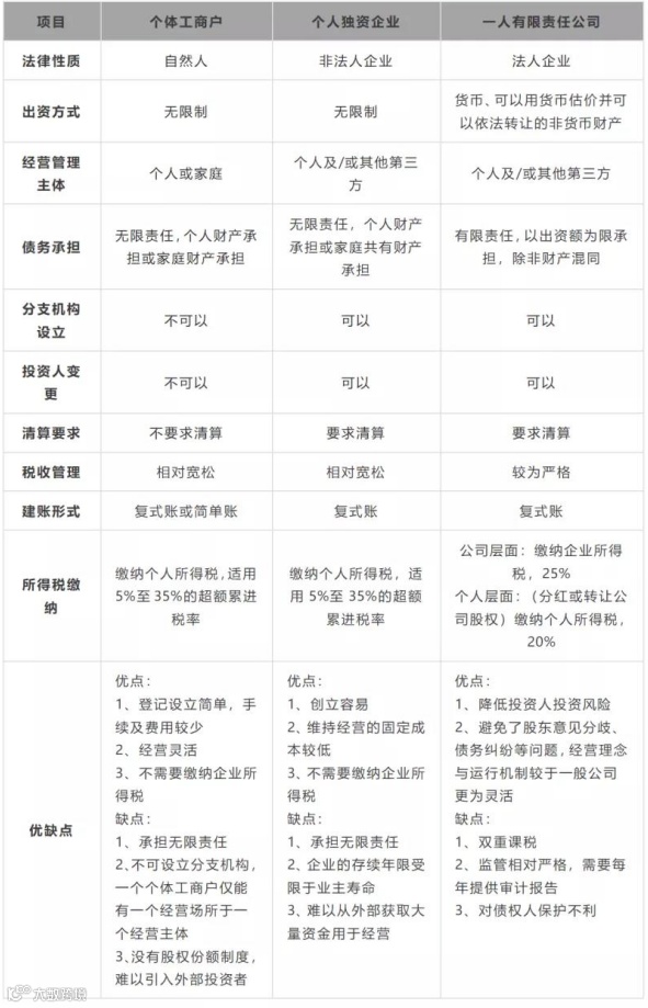
相关特点总结如下表:

end
点击下方小程序



体验更专业财务获客服务
扫描下方二维码
免费注册公司




