江湖中盛传,权健的商业帝国,
从“撼动世界”的三项发明开始:
火疗、鞋垫、卫生巾!
一、一种用于火疗的实施流程
专利申请号:CN201210119547

根据专利申请描述:
火疗能让脂肪有效转化、分解,有效减肥……
治疗的疾病从脑部萎缩到到秃头,从耳聋到子宫糜烂,从肾虚阳痿早泄到面瘫便秘肩周炎。

根据公开报道,权健集团旗下现有 7000 多家火疗养生馆。
火疗图:

不过,该专利申请视为撤回:

视为撤回,并未授权!
专利方法有风险,实施火疗需谨慎
二、按摩鞋垫:
根据专利申请摘要:
使用该按摩鞋垫,长期按摩足底促进皮肤微循环,缓解足底疲劳,去除脚胀、脚痛,抑制各种脚病,足底按摩还能固真元、暖脾、养胃、疏肝明目、疏通心肺、健脚、安眠护脑等功能,可缓解机体疲劳,提高免疫力,起到强身健体之目的。
专利申请号:CN200620151854
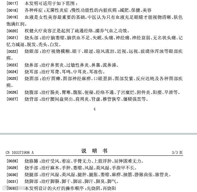
专利申请号:CN200610130379


鞋垫产品图:



特别提示:
专利申请号:CN200620151854已过期失效,
专利申请号:CN200610130379视为撤回,未授权...
既然,那么,
有前列腺炎的亲,
咱就就不要把鞋垫搁裤裆里了
三、负离子磁性卫生巾
根据专利申请摘要:
本实用新型属于卫生巾保健用品技术领域,尤其涉及一种具有抗菌杀菌功能的卫生巾......用纯物理的过程达到了促进新陈代谢、改善内分泌、增强免疫力、调压、抗菌、消炎、除异味、消除疲劳等功效,对女性的生殖保健具有很好的保健作用。
专利申请号:CN200710150697


卫生巾产品图:


特别提示:
专利申请号:CN200710150697 视为撤回,未授权
既然,那么,
有前列腺炎的亲,
咱以后就别用卫生巾芯片治疗了啊
最后,
听说火疗治好了很多人的疑难杂症
卫生巾让很多女性/男性重拾健康自信
按摩鞋垫让很多人又能走路了!
来,出来走两步,走两步

