

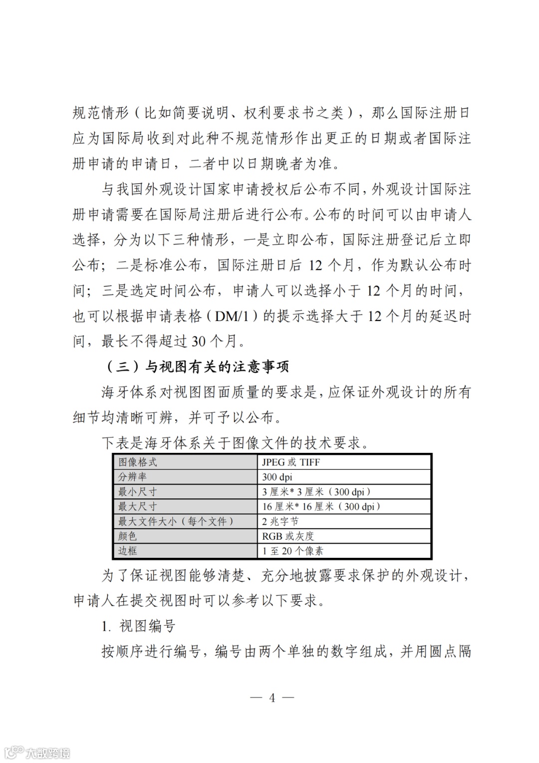
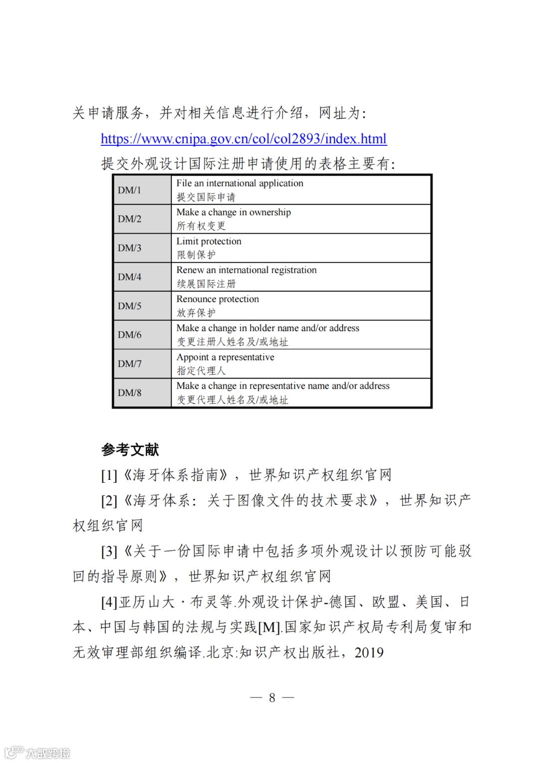
为深入贯彻落实《“十四五”国家知识产权保护和运用规划》任务部署,加强知识产权源头保护,强化知识产权申请注册质量监管,助力创新主体高效合理使用海牙体系开展全球产品布局,促进外观设计创新能力提升,国家知识产权局组织编写了《关于外观设计国际注册申请的指引》,供相关创新主体参考使用。
附件:
关于外观设计国际注册申请的指引.pdf










次方根联创

为深入贯彻落实《“十四五”国家知识产权保护和运用规划》任务部署,加强知识产权源头保护,强化知识产权申请注册质量监管,助力创新主体高效合理使用海牙体系开展全球产品布局,促进外观设计创新能力提升,国家知识产权局组织编写了《关于外观设计国际注册申请的指引》,供相关创新主体参考使用。
附件:
关于外观设计国际注册申请的指引.pdf









