
为规范全省专利代理行政处罚行为,正确行使行政处罚自由裁量权,促进公正、公平执法,维护公民、法人和其他组织的合法权益,根据《中华人民共和国行政处罚法》《专利代理条例》《专利代理管理办法》《江苏省知识产权促进和保护条例》等有关规定,结合本省实际,江苏省知识产权局制定了《江苏省专利代理行政处罚裁量权基准(试行)》(以下简称《基准》),于2023年12月29日印发,自2024年2月1日起实施,有效期至2026年1月31日。
一、制定背景
2022年8月,国务院办公厅印发《关于进一步规范行政裁量权基准制定和管理工作的意见》(国办发〔2022〕27号),明确各级政府及其部门制定行政裁量权基准的职责权限,并规定将行政裁量权基准制定和管理工作纳入法治政府建设考评指标体系和法治政府建设督察内容。2023年1月,省政府办公厅印发《关于统筹推进行政裁量权基准制定和管理工作的通知》(苏政办发〔2023〕1号),要求到2023年底前,全省行政裁量权基准制度普遍建立,基本实现行政裁量标准制度化、行为规范化、管理科学化。同时,省委全面依法治省委员会将行政裁量权基准制定和管理工作纳入法治政府建设考评指标体系,列入法治政府建设督察内容,要求各地、各相关部门出台本行业的行政处罚裁量权基准,制定后要按照行政规范性文件备案制度确定的程序和时限报送备案。制定出台《基准》,是省知识产权局本年度规范性文件制定计划、重大行政决策事项之一,对维护公民、法人和其他组织合法权益,促进知识产权部门依法行政、合理行政,保障法律法规规章的正确实施,提高专利代理领域执法水平和执法公信力,具有重要意义。
二、制定依据
法律法规依据主要有:《行政处罚法》《专利代理条例》《专利代理管理办法》《江苏省知识产权促进和保护条例》等现行有效法律、行政法规、国务院部门规章以及省级地方性法规和省政府规章。
规范性文件依据主要有:《关于规范市场监督管理行政处罚裁量权的指导意见》(国市监法规〔2022〕2号)《江苏省市场监督管理行政处罚裁量权适用规定》(苏市监规〔2022〕10号)等。
政策文件依据主要有:《全面推进依法行政实施纲要》《法治政府建设实施纲要(2021-2025年)》《国务院办公厅关于进一步规范行政裁量权基准制定和管理工作的意见》(国办发〔2022〕27号)等。
三、主要内容
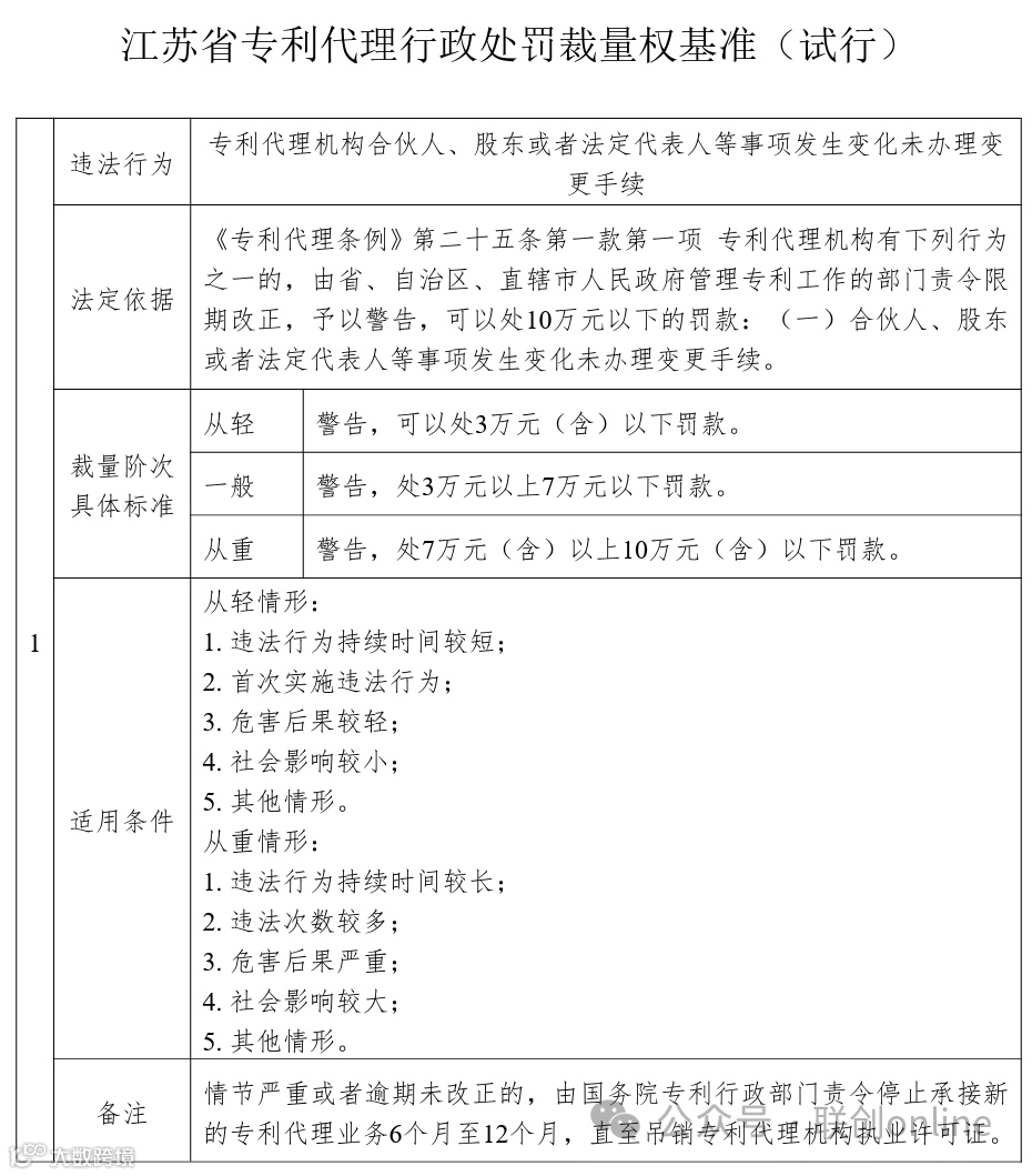
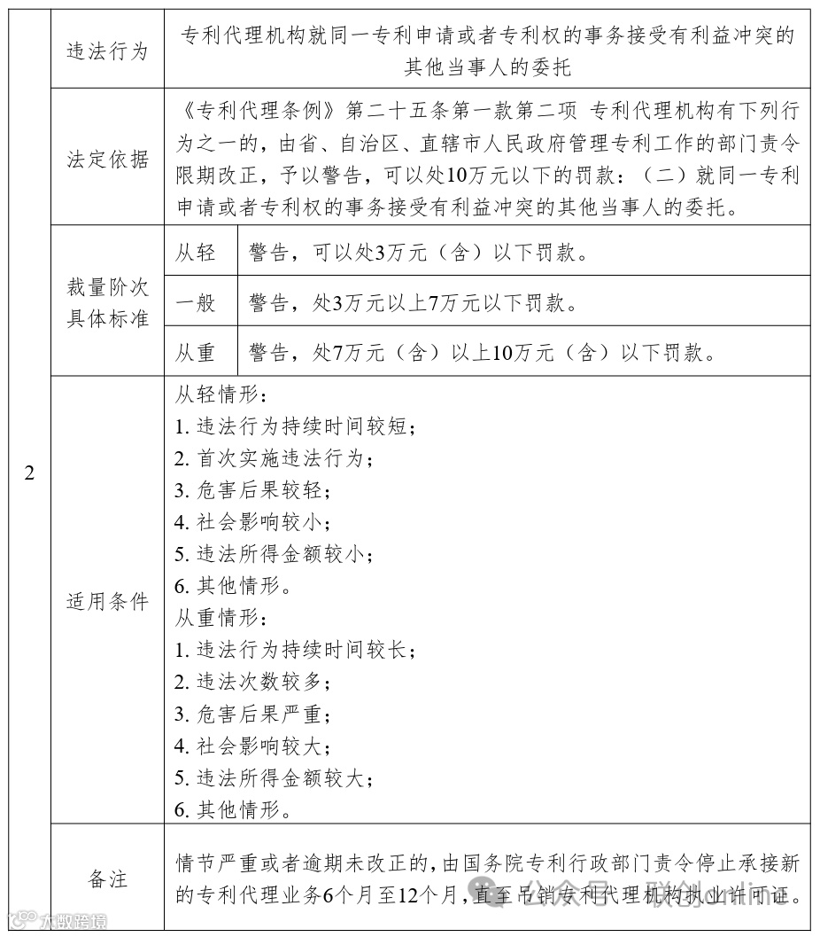
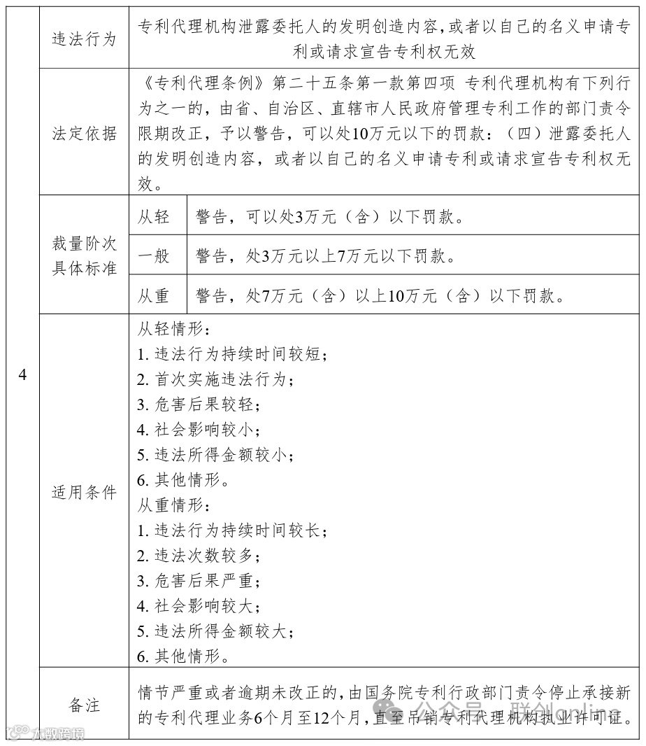
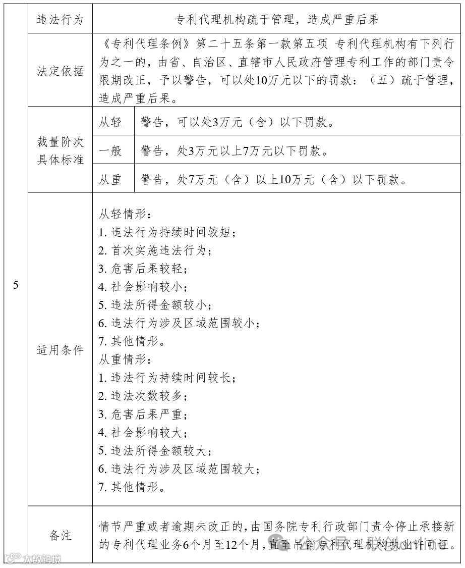
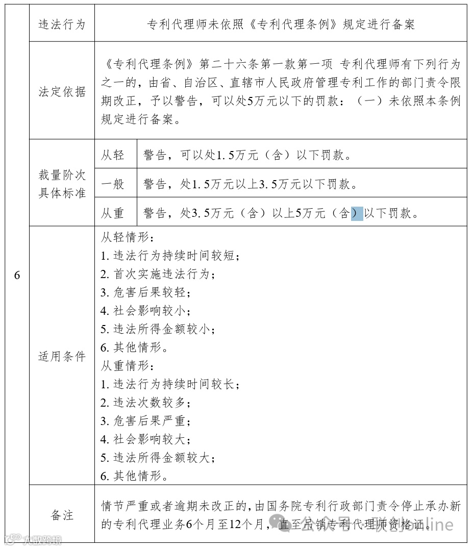
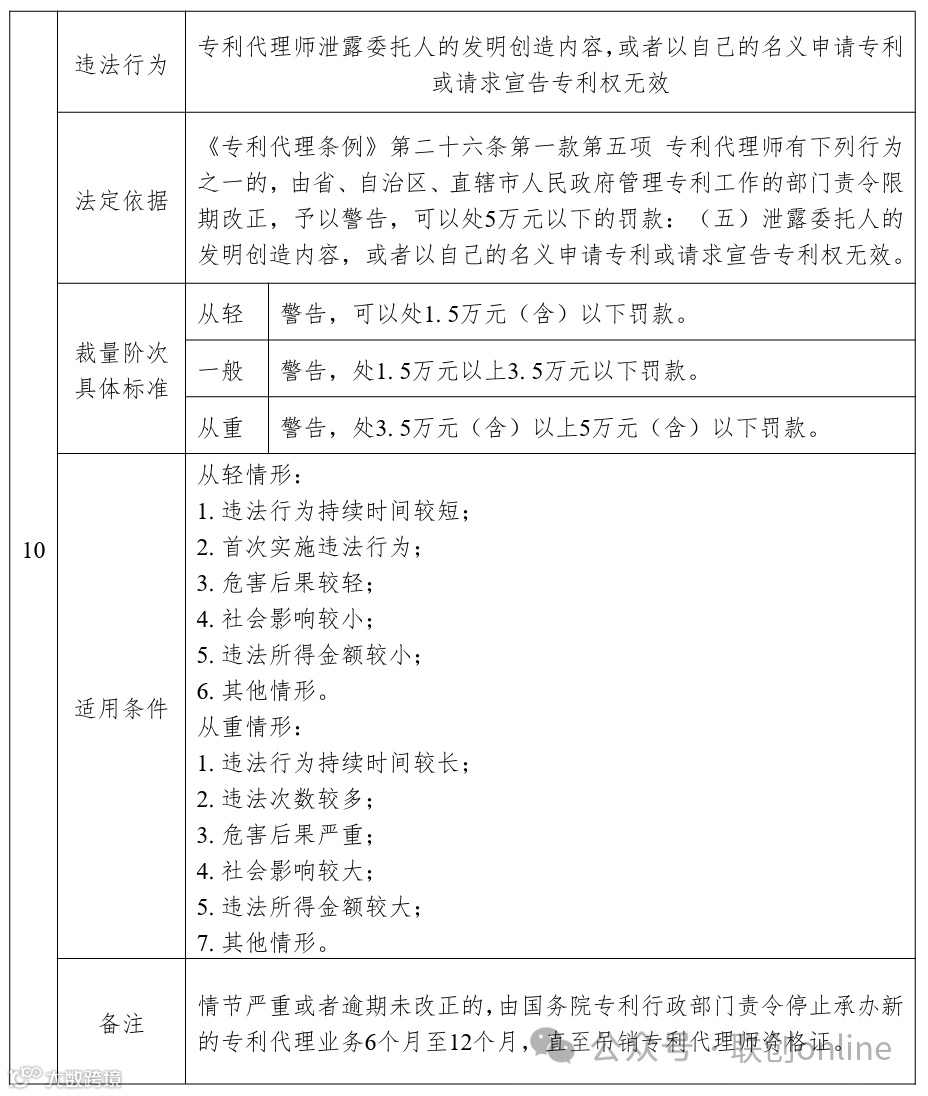
《基准》以表格形式对《专利代理条例》中规定的11项违法行为的相关行政处罚标准进行了细化,主要内容包括违法行为、法定依据、裁量阶次具体标准、适用条件和备注五个部分。其中,裁量阶次具体标准统一分为从轻、一般和从重阶次,并对具体行政处罚标准进行了计算和细化,关于裁量阶次的含义、情形及其适用,按照《中华人民共和国行政处罚法》等法律、法规、规章和上级规范性文件的相关规定执行,本基准不做重复表述。适用条件主要区分从轻情形和从重情形,主要包括违法行为持续时间、违法所得金额、危害后果、社会影响程度等,结合专利代理行政处罚案件特性,特别将造成非正常专利申请数量较大或者情节恶劣的作为部分违法行为的从重情节。在注释部分,对《专利代理条例》有关条款提及“情节严重”的情形作出了规定。
附:江苏省知识产权局关于印发江苏省专利代理行政处罚裁量权基准(试行)的通知
江苏省知识产权局关于印发江苏省专利代理行
政处罚裁量权基准(试行)的通知
(苏知规〔2023〕2号)
各设区市知识产权局:
为规范全省专利代理行政处罚行为,正确行使行政处罚自由裁量权,促进公正、公平执法,维护公民、法人和其他组织的合法权益,依据《中华人民共和国行政处罚法》《专利代理条例》《专利代理管理办法》《江苏省知识产权促进和保护条例》等有关规定,结合我省实际,我局制定了《江苏省专利代理行政处罚裁量权基准(试行)》,现予印发,请遵照执行。本基准自2024年2月1日起实施,有效期至2026年1月31日。
在执行过程中,如出现明显不当、显失公平,或者本基准适用的客观情况发生变化的,请及时报我局批准后,予以调整适用。
江苏省知识产权局
2023年12月29日















