搜索
首页
大数快讯
大数活动
服务超市
文章专题
出海平台
流量密码
出海蓝图
产业赛道
物流仓储
跨境支付
选品策略
实操手册
报告
跨企查
百科
导航
知识体系
工具箱
更多
找货源
跨境招聘
DeepSeek
首页
>
【国家知识产权局】关于发布《商标注册申请快速审查办法》的公告
>
0
0
【国家知识产权局】关于发布《商标注册申请快速审查办法》的公告
次方根联创
2025-07-25
4
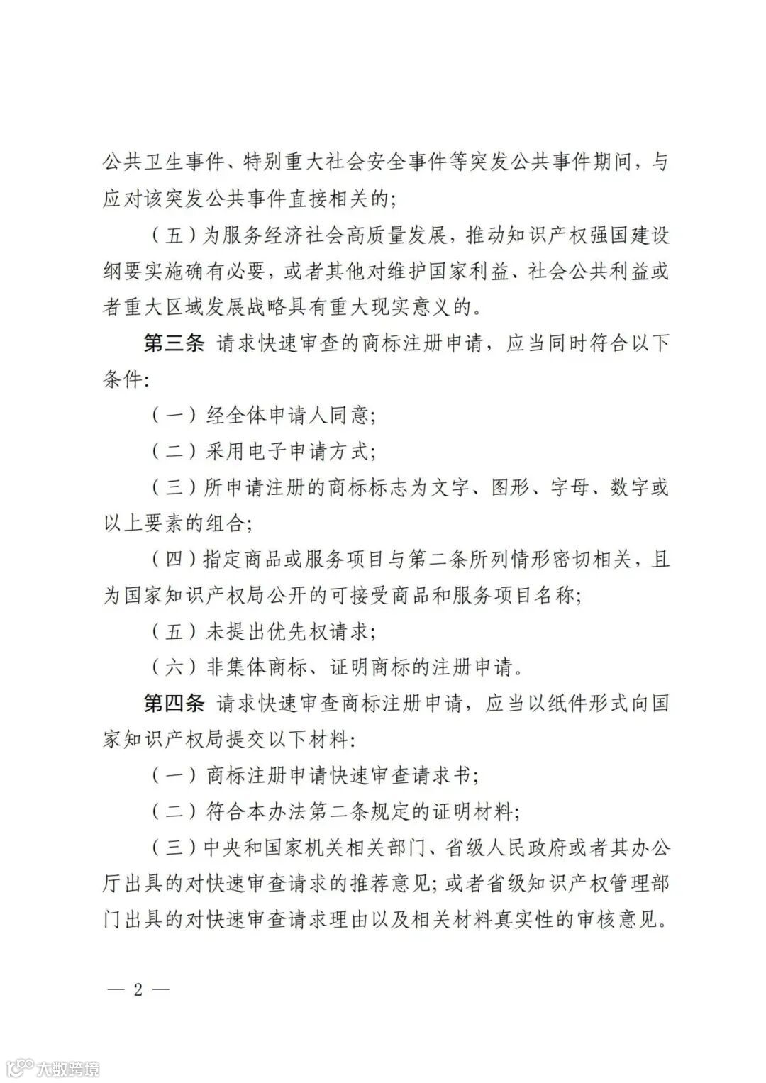
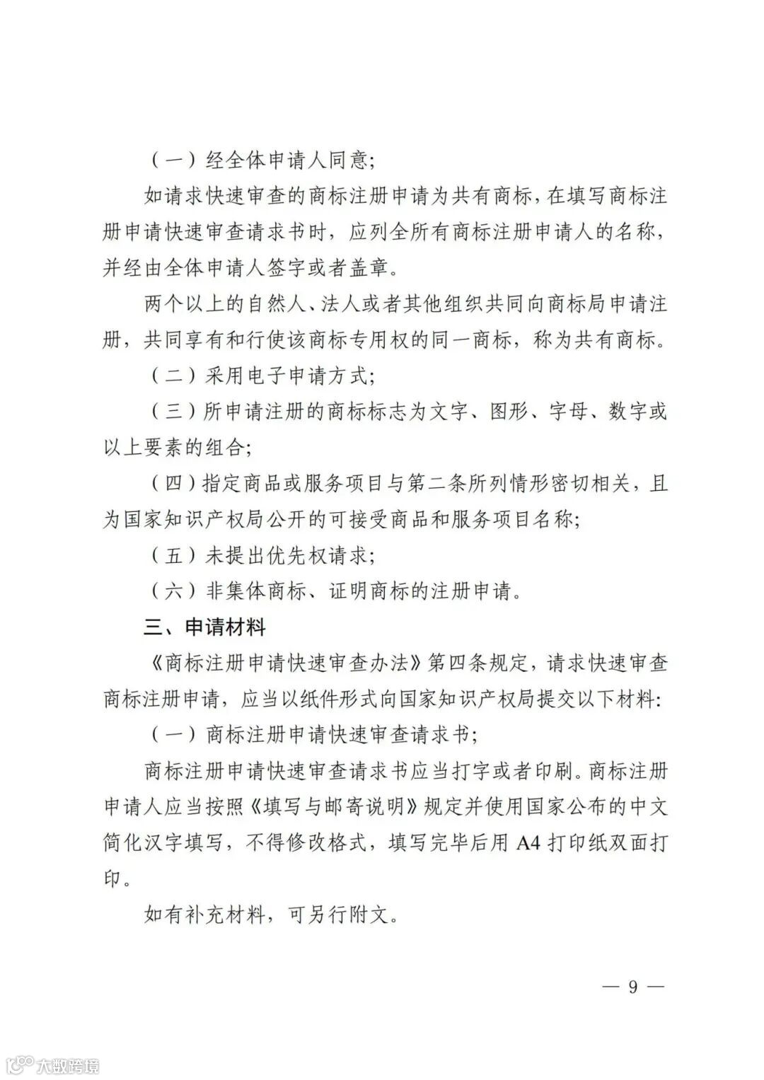
关于发布《
商标
注册申请快速审查办法》的公告
第六三四号
现将修订后的《商标注册申请快速审查办法》予以发布,自发布之日起施行。
特此公告。
国家知识产权局
2025年7月7日
【声明】内容源于网络
0
0
次方根联创
主营知识产权管理服务,专利服务,商标服务,法律服务,科技咨询服务,投融资与股改服务等。
内容
1528
粉丝
0
关注
在线咨询
次方根联创
主营知识产权管理服务,专利服务,商标服务,法律服务,科技咨询服务,投融资与股改服务等。
总阅读
993
粉丝
0
内容
1.5k
在线咨询
关注