版权所有,无授权严禁转载
上周我们介绍了安能物流基于加盟制的公路运输平台模式,本期案例分析,我们将介绍另一家独具特色、成功运营的道路运输平台公司——卡行天下。

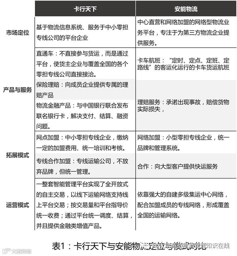
“安能物流”和“卡行天下”皆定位于提供公路零担运输服务,同样面对“规模小、分不散、同质化、高竞争”的竞争环境,“卡行天下”是否采取了与“安能物流”相同的运营模式,还是有自己的独门秘籍?
市场定位

由于市场中超过80%的零担货物都由小型零担专线和个体司机完成,每一家零担专线都有相对优势的路线,但由于缺乏有效沟通,货物分散于多家专线企业之间。“卡行天下”定位于为中小零担专线公司提供服务,通过“信息系统+物流园”的方式整合众多零担专线公司的货源信息和运力,编织起覆盖全国的公路集约化运输网络,使得货主能够得到高性价比的道路运输服务。
产品与服务

“卡行天下”的前身是当年享誉国内的“佳木斯运输帮”成员之一——佳宇物流。在被美国耶路物流收购后经营不理想,重组建立卡行天下供应链管理公司,不直接参与货运,而是建立起专线运输企业运作平台,通过在平台上招标,组织有运输能力的公司提供运输,使货主企业能与覆盖全国的各个运输企业直接接洽。从直接提供运输服务转变为向货主、专线企业提供运输组织服务。
由于“卡行天下”提供统一结算服务,所以形成了一个资金池,平台向成员企业提供专属的理赔产品,并享受投保服务的集团价。
▲ 物流金融产品
“卡行天下”与中国银行联合发布联名银行卡,仅供成员使用,可以进行加油、全国范围内付费结算等。中国银行根据系统内的累计业务量给于成员企业授信,解决小微贷款的问题。
拓展模式

在网点加盟中,要求接受“卡行天下”智能管理系统,开通统一的结算账户。最重要的是接受“卡行天下”关于资金管理、质量考核等考核制度,接受统一培训和考核。此外还需要缴纳一定的加盟费用。
▲ 专线合作加盟
在专线上采用合作加盟制度,并且在专线运输公司的加盟标准上很严格,货运规模必须是区域前三以内,每天必须保证最少能发1~2车货。如果不能达标,便会被要求在一个月内整改,否则就有可能被淘汰。
与安能要求所有加入安能平台的专线企业放弃自有品牌不同,“卡行天下”不要求加盟成员放弃原有品牌,但要求维护“卡行天下”的统一形象及接受统一管理,遵循卡行制定的价格体系和相关规定等,这有助于保障“卡行天下”向消费者提出的“高性价比零担运输”的承诺。

运营模式

线下运输网络支持线上平台交易
“卡行天下”运营模式中最大的亮点是信息化程度极高。线上用信息系统连接物流需求主体,使成员在系统内交易、结算、监督、评价。线下建立区域物流园,将专线公司集中在一个物流园区,用信息平台打通货源信息和运力信息的交互通道,重新组织运输,建设全国运输网络。
按交易量和平台指导价统一收费
“卡行天下”不收取差价,而是根据专线成员在平台上的交易量,按照平台指导价计算,收取平台交易业务的百分之一。所以“卡行天下”最关注平台给加盟企业带来的货源增加。
全开放式自主交易
在互联网大潮中,“卡行天下”主要将资金投入信息系统的研发和测试上,不断推进其发展,在物质资产上投入不大。其基础运力管理系统在2012年基本实现车辆信息资源的调度管理。如今,一整套智能管理平台实现了全开放式的自主交易,通过“选择、议价、结算”三大步骤,成员可查阅优质路线,定制结算价格。且平台还支持信用月结,自动对账,全程可视等功能。

通过对两家道路运输平台型企业商业模式的对比,对如何建设道路运输平台总结出四点启示:
两个平台都没有和联盟成员形成竞争关系,但都为成员企业提供良好的交易环境而投入大量的精力和物力。同时,两家企业对加盟成员都提出了门槛限制,都强制要求加盟成员采用平台统一的标准进行业务管理。高质量的产品与服务离不开标准化,只有对统一标准和统一管理的坚持,才有服务质量的保障和客户的满意。
学习“卡行天下”的成功经验,即借助“集各流于一体”的平台优势,挖掘信息流和资金流的附加价值。物流平台企业完全可以像阿里巴巴的生态模式一样,从平台的流量中提炼数据和金融服务的商业价值。
“安能物流”侧重地面网络的建设,“卡行天下”在信息系统开发上投入大量的资源,两者虽有侧重,但都没有忘记信息系统与运输网络“唇齿相依”的关系。虚拟平台没有实体运输网络的支撑,只是空中楼阁;线下运输网络没有线上平台的整合,也无法提高运营效率。能够将线上线下两处资源整合的平台体系,才有可能提供高质量的物流运输服务。
“卡行天下”不是物流公司,也不是物流中介,它不与成员企业争利,不赚取差价,只专注做平台服务,给予技术指导和协调,赢得成员企业的认同。因此,在“卡行天下”的加盟制度中,它更像是一名教练和裁判,制定统一的标准,培训和管理双管齐下。
参考资料
[1]卡行天下官网
[2] 潘阳.基于网络型业务平台的道路运输物流模式研究.复旦大学.2016
想了解更多?
那就赶紧来关注我们!
长按二维码 关注我们
如需物流解决方案
请联系微信ID
accountant101

