搜索
首页
大数快讯
大数活动
服务超市
文章专题
出海平台
流量密码
出海蓝图
产业赛道
物流仓储
跨境支付
选品策略
实操手册
报告
跨企查
百科
导航
知识体系
工具箱
更多
找货源
跨境招聘
DeepSeek
首页
>
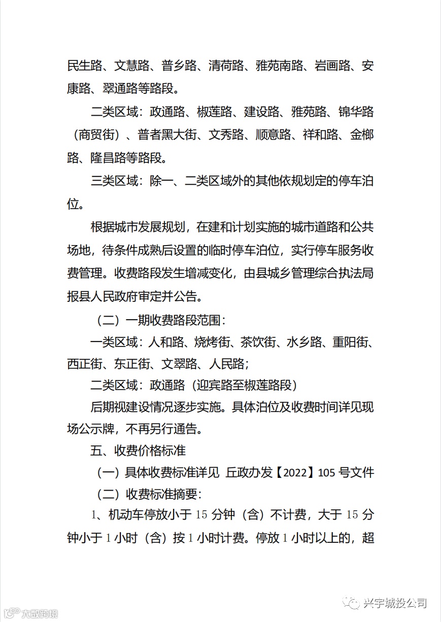
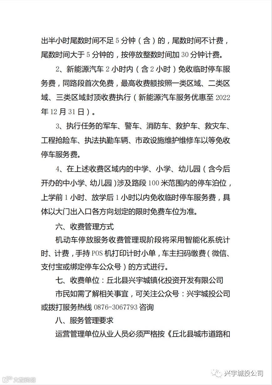
关于丘北县城区停车泊位启动收费管理工作的公告
>
0
0
关于丘北县城区停车泊位启动收费管理工作的公告
丘城投公司
2022-08-01
2
附件:丘政办发【2022】105号文件
编辑:黎静杰
审核:李 娟
长按下方二维码关注我们
【声明】内容源于网络
0
0
丘城投公司
城镇公共基础设施建设运营、棚户区改造建设投资、地下管廊项目、五网项目建设与运营;房地产开发、销售、出租办公、商业用房;物业管理;建材销售;污水处理;物流产业园建设与物流项目运营;汽车租赁;停车管理服务;设计、制作、代理发布广告;国内贸易。
内容
161
粉丝
0
关注
在线咨询
丘城投公司
城镇公共基础设施建设运营、棚户区改造建设投资、地下管廊项目、五网项目建设与运营;房地产开发、销售、出租办公、商业用房;物业管理;建材销售;污水处理;物流产业园建设与物流项目运营;汽车租赁;停车管理服务;设计、制作、代理发布广告;国内贸易。
总阅读
226
粉丝
0
内容
161
在线咨询
关注