国标《新版危险化学品重大危险源辨识》(GB18218-2018)于2018年11月19日发布,将于2019年3月1日实施。该标准的发布引起行业高度关注。那么,相较于2009版,新修订的标准有哪些变化?对此,CCSA有关专家表示,新版危险化学品重大危险源辨识的修订主要集中以下几方面。
首先,封面上“危险化学品重大危险源辨识”的英译有所变化,“危险”由“dangerous ”变为“hazardous ”,根据专家的解释,前者是指处于危险状态,(自己处于危险就用be in danger),后者指那个东西对我(说话主体)有危害,本身危险与否并不知道,因此,hazardous比较符合安全生产中对“危险”的定义。

其次,标准依据由原来的《危险货物品名表》(GB12268)、《化学品分类、警示标签和警示性说明安全规范》(GB20592-2006)变为《化学品分类和标签规范》系列国家标准,GB30000.2、GB30000.5……等等,《化学品分类和标签规范》是通过分类确定一种危险化学品的固有危险性,并在生产、储存、运输、经营、使用等全生命周期将该危险性通过标签和安全技术说明书准确传达给作业场所的劳动者、消费者及社会公众,确保他们了解化学品的危险性和防护措施,以及如何在发生事故时进行安全处置。这个变化意味着在做重大危险源辨识评价时需要更细致、认真,也会带来工作量一定程度增加。
对重大危险源的分类,专家表示,老版标准对单元的划分是绝对距离范围内的装置、设施、场所,这种划分方式有其不合理之处,定义相对模糊简单。新版则解决了此问题,定义更加科学合理,可操作性增强。将重大危险源分为生产单元和储存单元分别辨识,生产单元包括生产装置和设施,以切断阀作为分割界限划分为独立的单元;储存单元包括储罐区和仓库,储罐区以罐区防火堤为界限划分为独立的单元,仓库以独立库房(独立建筑物)为界限划分为独立的单元。同时,还在附录A中给出了重大危险源辨识流程图。

此外,根据专家的分析,新版标准还解决了实际存在量的争议和混合物的处理。之前业界一直对危险化学品的实际存在量究竟是按现存量、设施极限量还是按设计最大量确定存有争议,新版标准明确了危险化学品实际存在量按照设计最大量确定。同时,还明确了危险化学品混合物的处理方法:如果混合物与其纯物质属于相同危险类别,则视为纯物质,按混合物整体进行计算;如果混合物与其纯物质不属于相同危险类别,则应按新危险类别考虑临界量。
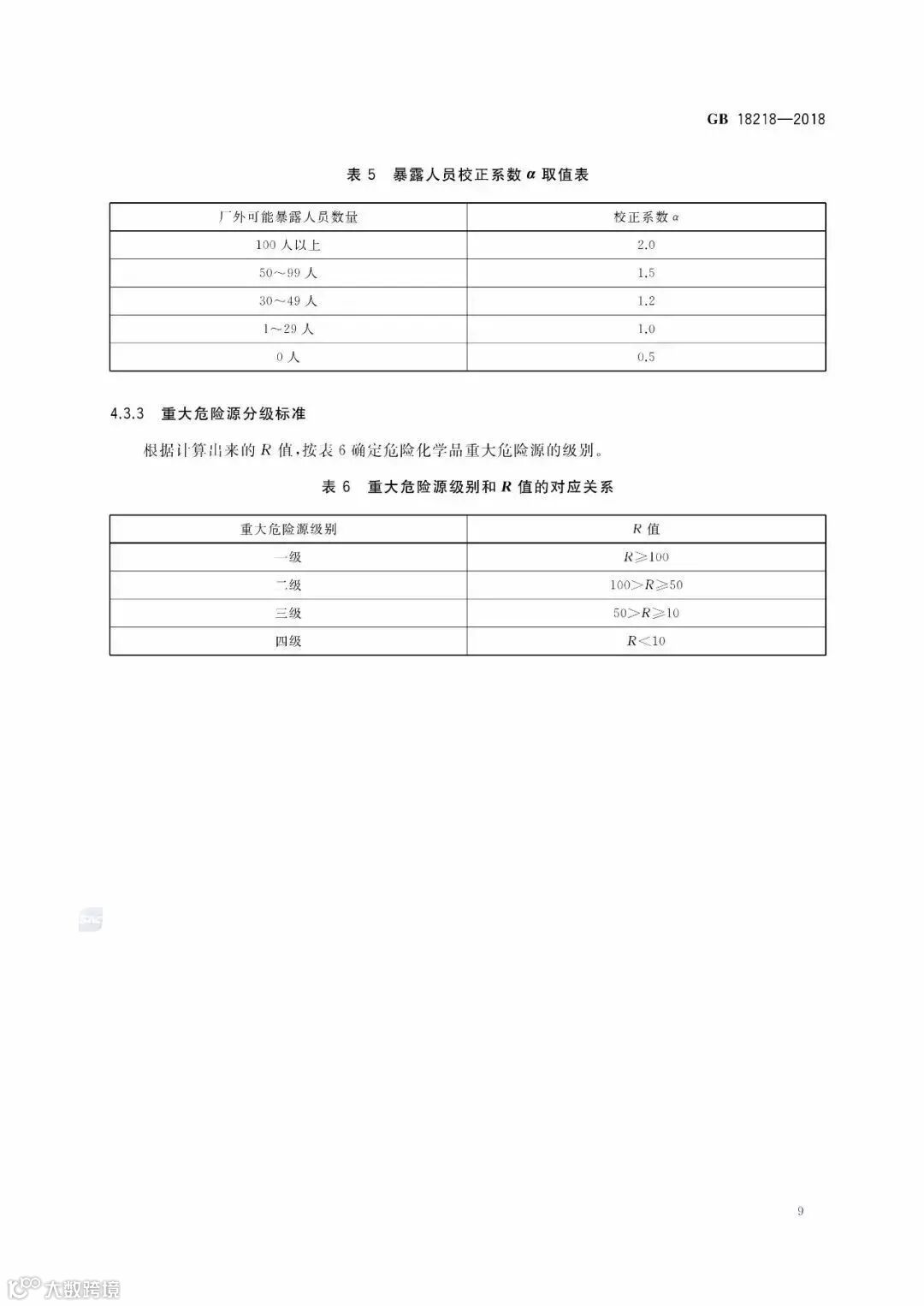
最后,新版标准补充了重大危险源分级指标、计算方法。整合了《危险化学品重大危险源监督管理暂行规定(2015修正)》中重大危险源分级方法,其中毒性气体β校正系数取值有所变动,暴露人员a校正系数、重大危险源和R值对应关系没有变化。

重大危险源辨识是重大工业事故预防的有效手段。自1982年欧共体颁布了《工业活动中重大事故危险法令》以来,美国、加拿大、印度、泰国等地都发布了相应的标准。
☞1996年澳大利亚颁布了国家标准NOHSC:1014(1996)《重大危险源控制》。这些法规或标准中辨识重大危险源的依据都是物质的危险性及临界量。
☞1997年,我国由原劳动部组织实施的重大危险源普查试点工作中,对重大危险源辨识进行了试点实施,在试点工作基础上,国家经贸委安全生产局提出了《重大危险源辨识》(GB18218-2000)。
☞2009年,国家安全监管总局将标准名称改为《危险化学品重大危险源辨识》(GB18218-2009)代替原标准。本次《重大危险源辨识》(GB18218-2018)是对2009版的一次修订。












转自“运输圈”

