各相关单位:
2020年度第一批坪山区科技创新专项资金申报受理工作即将开始,各有关单位可通过坪山区科技创新专项资金申报系统(以下简称申报系统)浏览和查询政策条款、申报要求、所需材料,根据实际情况选择相应类别进行申报。现就本批科技创新专项资金申报相关事项通知如下:
一、受理范围:本批受理范围为《关于加快科技创新发展的若干措施》(深坪府办规〔2020〕6号)中除第四章第十四条科技创新用房租金资助项目外的全部项目。
二、受理日期:线上受理日期为2020年7月28日9:00至8月21日17:00;纸质材料提交日期为8月3日9:00至8月25日17:00,未按时进行线上申报或提交纸质材料的申报主体,视为放弃第一批申报受理范围项目的申报资格。
三、申报系统网址:(注:申报系统支持IE10及以上的浏览器内核版本)。
四、受理依据:《深圳市科技创新专项资金管理办法》(深坪府办规〔2020〕5号)、《关于加快科技创新发展的若干措施》(深坪府办规〔2020〕6号)、《深圳市坪山区关于加快科技创新发展的若干措施实施细则》(深坪科规〔2020〕1号)。
五、纸质材料递交地址:坪山大道2007号创新广场裙楼公共商务服务中心(坪山候机楼旁扶梯上二楼即到)。
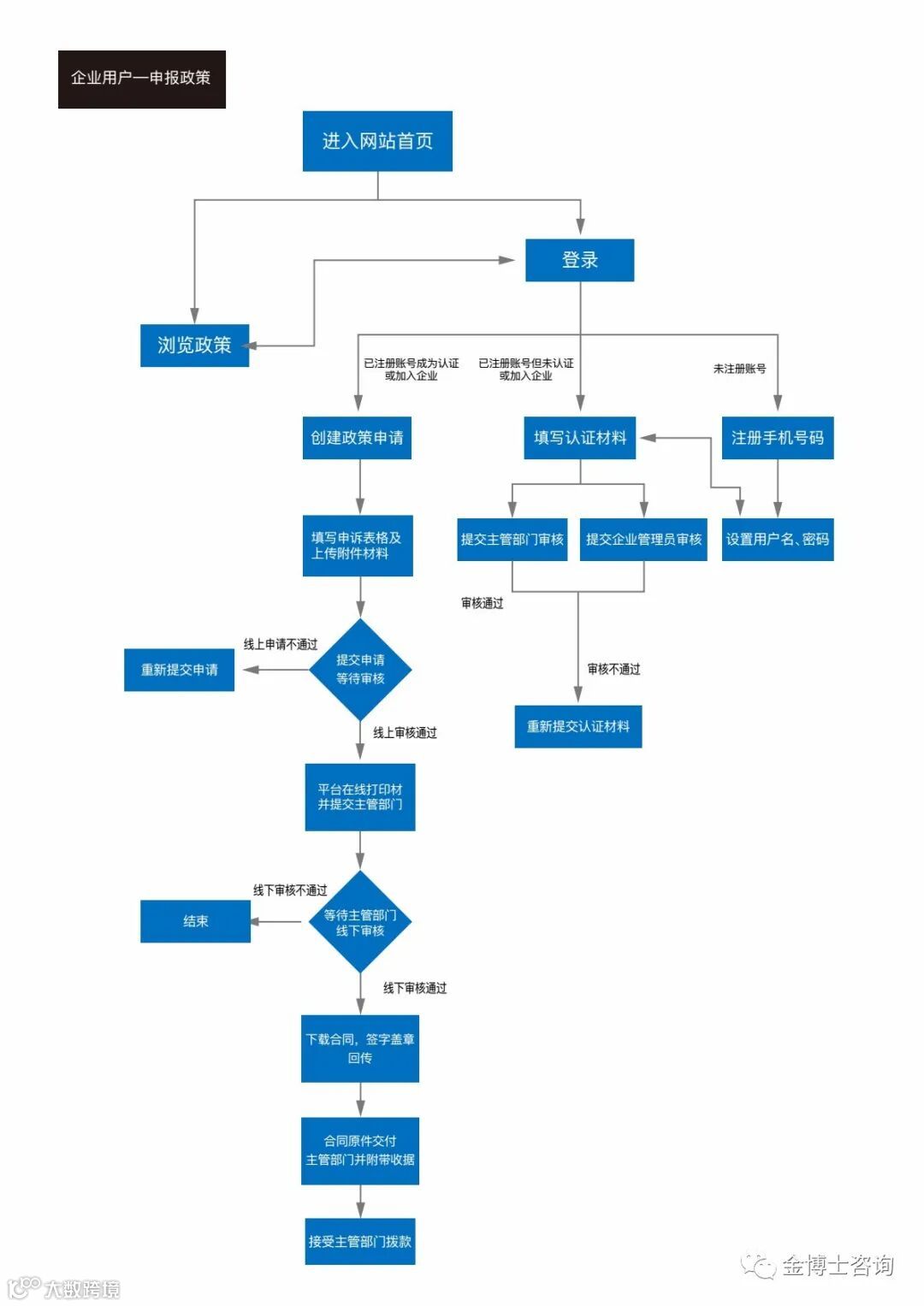
六、申报流程:

其他:第十三条 高新技术企业认定奖励第(一)款关于2019年内通过国高认定或新迁入的国高企业的奖励:如相关企业已经在申报系统中注册账号,我局将推送包含国高证书扫描件的申报页面供企业确认完成申报;如相关企业未在申报系统中注册账号,按先注册账号再填报资料的方式进行申报。
特此通知。
科技创新局
2020年7月27日

