搜索
首页
大数快讯
大数活动
服务超市
文章专题
出海平台
流量密码
出海蓝图
产业赛道
物流仓储
跨境支付
选品策略
实操手册
报告
跨企查
百科
导航
知识体系
工具箱
更多
找货源
跨境招聘
DeepSeek
首页
>
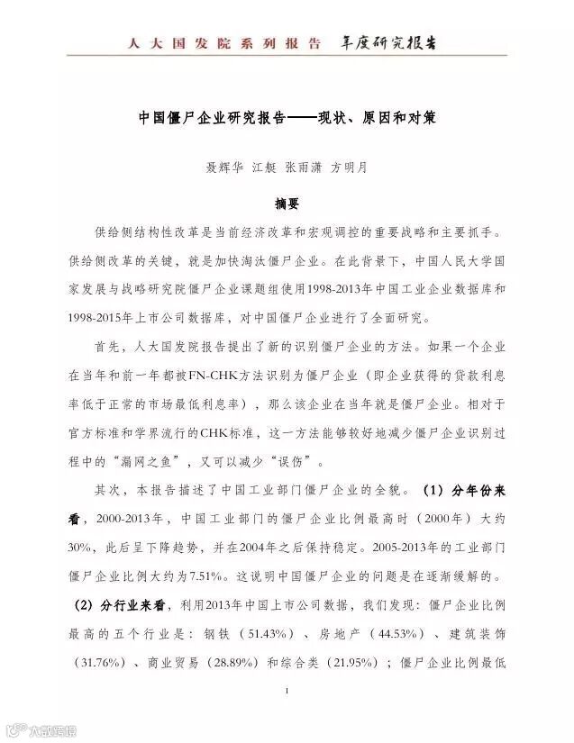
国家发展及战略研究院:中国僵尸企业研究报告——现状、原因和对策
>
0
0
国家发展及战略研究院:中国僵尸企业研究报告——现状、原因和对策
经纬通达股份
2016-08-02
2
导读:经纬通达
。。。。。
【声明】内容源于网络
0
0
经纬通达股份
公司致力于打造煤炭和地方特色产品现货交易平台,建成标准、专业的内陆港物流基地和公铁海江多式联运枢纽。为入园客户提供煤炭现货交易、融资服务、仓储管理、来料加工、铁运集装箱、物流配送、货代船代、后勤保障、信息发布等多种内容为一体的配套平台体系。
内容
4364
粉丝
0
关注
在线咨询
经纬通达股份
公司致力于打造煤炭和地方特色产品现货交易平台,建成标准、专业的内陆港物流基地和公铁海江多式联运枢纽。为入园客户提供煤炭现货交易、融资服务、仓储管理、来料加工、铁运集装箱、物流配送、货代船代、后勤保障、信息发布等多种内容为一体的配套平台体系。
总阅读
451
粉丝
0
内容
4.4k
在线咨询
关注