提起高速公路救援,相信卡友们首先想到的就是湖南贺氏吊装索取天价救援费的事情了。对于高速救援费收取问题,卡友们的切身感受就是“贵”。现在,为了杜绝再次出现天价救援费的事情,山东、江西、甘肃相继出台了省内高速救援收费标准,而浙江省则直接表示高速救援免费。

山东:5月1日起施行新计费模式
山东省发改委、省交通运输厅下发《关于规范高速公路清障救援服务收费的通知》,自5月1日起施行。也就是说以后在山东高速提供救援服务有收费标准可以依据了。
甘肃:7月1日起执行新高速救援收费标准
近日,甘肃省发改委发布《关于进一步明确高速公路清障救援服务收费有关事宜的通知》,收费标准自7月1日起执行。
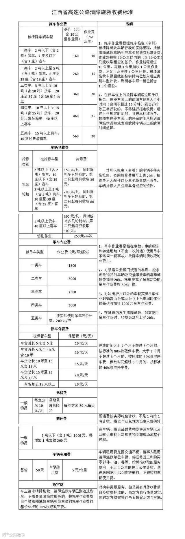
江西:公布详细高速清障施救收费标准
为了杜绝高速天价救援费,此前,江西省公布了《江西省高速公路清障施救收费标准》。
具体收费标准如下:
浙江高速:9月1日起救援免费
除了山东、江西、甘肃公布了省内高速救援收费标准,浙江则直接表示高速救援免费。
5月15日,浙江省十三届人大常委会第二十一次会议审议通过的《浙江省公路条例》将“高速公路免费清障救援”纳入了地方性法规。

来源网络,侵权则删

