2020疫情持续了大半年,原本国内刚刚回归正常,现在不平静又被打破了。
正如之前专家预测的那样,今年秋冬会出现第二波疫情, 进入7月份后,香港便开始出现了疫情反弹。

2020年7月26日下午,接香港卫生防护中心通报,有一名港籍货车司机朱某康在香港被确诊为新冠肺炎。
经查,该司机按照相关豁免政策规定,于2020年7月18日20时31分从文锦渡口岸入境,入境时核酸检测为阴性;7月22日19时26分从文锦渡口岸返回香港,7月26日被确诊为新冠肺炎。

香港特区政府26日宣布,自7月29日起暂停所有客船及没有在港处理货物装卸的货船的船员换班,并收紧来港进行货物装卸的货船的换班船员、航班机组人员及其他获豁免到港检疫人士的检测及检疫安排。
对于来港进行货物装卸的货船,特区政府增设新豁免条件及收紧现有要求,其中包括:
-
货船在香港水域停留期间,所有船员必须留在船上不得登岸。 -
须进行换班的离船船员在船只停留在香港期间须一直留在船上,直到获得安排,乘坐交通工具直接前往机场登机返回其目的地,从而避免与本地社区的过多接触。 -
船公司或代理也须提供点对点交通,船员不得乘坐同时会服务公众的交通工具。船公司如未能满足有关条件,将被拒绝赴港进行船员更换。

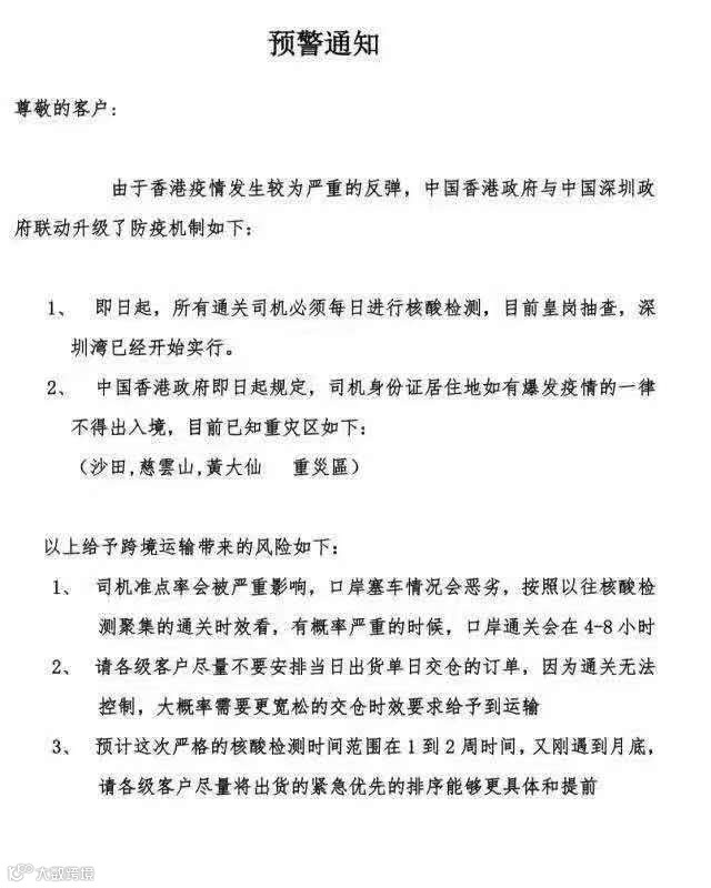
由于疫情目前已经出现严重的反弹情况,香港政府与深圳政府联动升级了防疫机制。
7月24日,深圳市口岸办发布最新通告,按省疫情防控工作统一部署,深圳市已暂停实施深港互认隔离医学观察政策,在香港完成强制检疫14天隔离后24小时内入境来深人员,入境后需接受14天隔离医学观察。


在预警通知中,对于司机的检验会更加严格,司机准点率将会被严重影响,口岸塞车情况会更加恶劣。
此文章摘自于互联网,不代表本台观点。

—END—
24小时免费服务热线:021-5672 1030 , 182 1750 5248
上海贸联国际货运服务中心:www.tulcargo.com
期待您的来电--销售部
海外销售Teresa:185 0150 9828
国际销售Helen:153 7187 9086
国际销售Peter:153 7187 9081
国际销售Bruce:177 1798 4817
国际销售Cindy:171 2661 9296
国内销售Chris:173 0183 4017


