3种专利的区别,请移眼看图片
主要方面对比如下:
专利价值:发明>实用新型>外观设计
授权难度:发明>实用新型>外观设计
申请时间:外观设计(3-6个月)<实用新型(6-12个月)<发明(1-3年)
申请费用:外观设计<实用新型<发明
PS:具体申请哪类专利,看产品特点、专利需求、价格和时间
专利申请,可以以个人名义申请,也可以以企业单位或机构名义申请
新的专利证书样式改变,发明人和申请人都体现在证书正面,新申请专利的价值更高了
那么,个人、企业、单位,以谁的名义申请更合适?
个人名义申请专利
优点:专利权归属明确,专利完完全全是自己的
缺点:个人申请风险大,授权后专利年费自己承担,成本高
企业、单位名义申请专利
优点:企业更好申请,可办理费减,专利维护成本低
缺点:专利权归属复杂、申请资料繁琐
请注意:
考虑非正常和授权率,根据当前的审查方式,个人作为申请人并不占优势
一方面容易非正常,另一方面授权难度加大
如果是实用新型和发明专利,一般以企业单位作为申请人就比较好
例:
医护、教师工、程师评职称:一般以企业名义申请,个人是发明人,企业是专利权人
学生毕业或加学分:一般以学校名义申请,学生是发明人,学校是专利权人
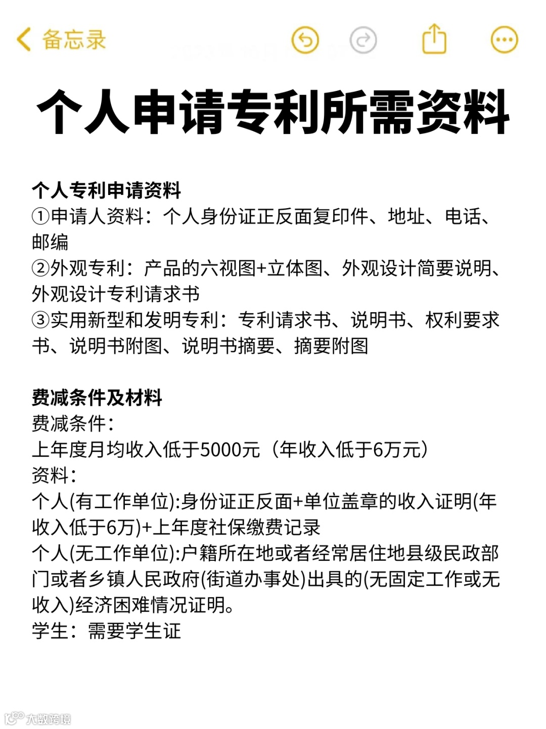
个人申请专利所需资料
①申请人资料:个人身份证正反面复印件、地址、电话、邮编
②外观专利:产品的六视图+立体图、外观设计简要说明、外观设计专利请求书
③实用新型和发明专利:专利请求书、说明书、权利要求书、说明书附图、说明书摘要、摘要附图
费减条件及材料
上年度月均收入低于5000元(年收入低于6万元)
资料:
个人(有工作单位):身份证正反面+单位盖章的收入证明(年收入低于6万)+上年度社保缴费记录
个人(无工作单位):户籍所在地或者经常居住地县级民政部门或者乡镇人民政府(街道办事处)出具的(无固定工作或无收入)经济困难情况证明。
学生:需要学生证
企业申请专利所需资料
①公司名称、统一社会信用代码
②法定代表人姓名、身份证号
③经办人姓名、身份证号(含身份证有效起始时间)、手机号(需反馈验证码)
④外观专利:产品的六视图+立体图、外观设计简要说明、外观设计专利请求书
⑤实用新型和发明专利:专利请求书、说明书、权利要求书、说明书附图、说明书摘要、摘要附图
费减条件及材料
上年度企业应纳税所得额低于100万元。
材料:
①营业执照复印件(必须盖公章)
②上年度企业所得税纳税申报表封面+A类表(必须每页都盖公章)●特别说明:新成立公司只需要提供营业执照复印件。
事业单位申请专利所需资料
①提交法人证明文件复印件,如执照等
②外观专利:产品的六视图+立体图、外观设计简要说明、外观设计专利请求书
③实用新型和发明专利:专利请求书、说明书、权利要求书、说明书附图、说明书摘要、摘要附图
事业单位、社会团体、非营利性科研机构费减:可直接申请。

