总有刁民不怕死,无视重罚警告一再瞒报!
6月26日,刚刚发布了一起震惊国际航运物流业的危险品瞒报案——860箱烟花爆竹谎报为运动鞋,数十万业内人士对这类毫无底线危害航运业的行为表达了愤慨和谴责!
关于危险品的危害,一起又一起的集装箱爆炸起火事故,已经让整个外贸,航运和货代物流界深恶痛绝!
国际贸易和港口航运货代的广大从业者也深受其害,甚至不少出口企业因为这类事故濒临破产倒闭。
如果说夹带电池货品,瞒报或故意低报危险品等级在业界还时有发生,危险系数还不是特别高的话,那么,深圳蛇口海关刚刚又查获的这个集装箱货物,差点酿成大祸。
据悉,7月8日,经过鉴定,蛇口海关此前查获的一批走私出口货物为阔叶木炭,属于国家禁止出口货物。目前该案已送海关缉私部门处理。
前不久,深圳海关隶属蛇口海关对一票申报为玻璃杯的出口至韩国的货物实施查验,开箱之后发现实际所装货物为疑似国家禁止出口货物木炭,共有2200箱,重达20吨。海关立即将该批货物取样送检。后经深圳海关工业品检测技术中心鉴定,该批货物为阔叶木炭。
据了解,由于韩国、日本等国家饮食习惯,其国内对木炭的需求量极大,但是这些国家政府严格管制木材及木炭的生产,本国木炭价格很高。于是,一些不法分子就把黑手伸向中国,纷纷到中国寻找原木烧制木炭的采购货源。
据悉,每烧制1吨木炭需要消耗5-10吨左右的天然木材,产生大量有害气体,会带来严重的环境污染与水土流失。为保护我国森林资源与生态环境,国家商务部、海关总署等部门早在2004年就联合发文,明令禁止出口以木材(不包括竹子)为原料直接烧制的木炭。
深圳海关提醒:根据最新的《刑法》司法解释规定,走私木炭等妨碍环境、资源保护的货物、物品超过10吨就要被追究刑事责任,超过50吨更属“情节严重”。为谋取暴利不断挑战法律底线的不法之徒,终将受到法律的制裁。
众所周知,木炭遇高温易燃烧起火,20吨木炭在密闭的集装箱内,本身易吸热的特点,对于承运的集装箱船以及同船配载的其他货物而言,无疑是一个定时炸弹!
就在三个月前,关于一起由于木炭(charcoal)瞒报引发的集装箱起火的严重事故!
今年3月中旬,以星轮船旗下一艘运力为5762 TEU的集装箱船“E.R Kobe”轮,在从越南海防去往中国青岛港的途中,甲板上三个装有木炭的集装箱突然起火。大火在香港海域扑灭后,又于次日再次发生连续 两起大火!
▲因木炭起火燃烧的“ER Kobe”轮
这起因木炭自燃起火事故,不仅导致集装箱船一度被困途中已超过一个月, 同时多家船公司及大量配载该航次的货主企业被牵连!
警钟长鸣,最后,让我们再次通过几起让外贸和航运业泪目的事故图片,再次提醒货主,货代和报关企业,拒绝危险品瞒报!


▲网友热议危险品瞒报!
同时包括马士基,中远海运和ONE在内的各大船公司纷纷加大对于危险品瞒报的打击,从马士基的瞒报处罚15000美金(约合10万人民币),到ONE即将实行的30000美金(约合20万人民币),各大船公司的处罚力度也在持续加码!
近日,海洋网联船务(中国)有限公司发布公告,自2019年8月1日起,对于有瞒报、漏报或错报货物品名情况的货物,将按不同的标准向客户收取特别更改费。特别是由船公司检查发现瞒报、漏报或错报品名而需强制更改品名的危险品每箱收取高达USD30000的更改费。
船公司ONE公告
关于征收货物品名瞒报、漏报或错报的特别更改费的通知
致:尊敬的客户/订舱代理:
海洋网联船务(中国)有限公司谨此通知您,自2019年8月1日起,对于有瞒报、漏报或错报货物品名情况的货物,我司将区分不同情况,按不同的标准向客户收取特别更改费:
将征收特别更改费的具体情况和标准:
注:
1. 有特殊申报要求的非危货物,包含但不仅限于有特殊装载要求的货物、非危化工品以及电池等的货物。
2. 此项收费适用于自中国大陆任何港出运至所有目的港的出口货物。
3. 在客户未付清此项费用之前,船公司有权扣货并拒绝更改品名的要求。
特此通知,我司藉此呼吁广大客户,在订舱时请如实申报货物品名,确保海关预配舱单、报关单和提单信息一致,不得瞒报、漏报,避免错报,以免产生此项特别更改费。
感谢您一直以来的理解与支持,如有疑问,请与我司当地办事处联系以获取更详细的信息,谢谢!
海洋网联船务(中国)有限公司
2019 年 7月 5 日
附:部分船公司发布的危险品谎报、瞒报、误报罚款通知
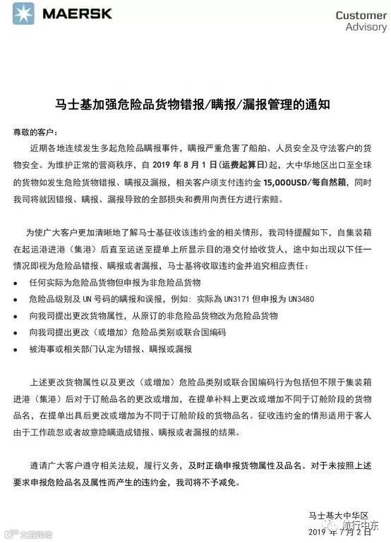
马士基航运
近期各地连续发生多起危险品瞒报事件,瞒报严重危害了船舶、人员安全及守法客户的货物安全为维护正常的营商秩序,自201年8月1日(运费起算日)起,大中华地区出口至全球的货物如发生危险货物错报、瞒报及漏报相关客户须支付违约金15000USD/每自然箱,同时我司将就因错报、瞒报、漏报导致的全部损失和费用向责任方进行索赔。
为使广大客户更加清晰地了解马士基征收该违约金的相关情形,我司特提醒如下,自集装箱在起运港进港(集港)后直至运送至提单上所显示目的港交付给收货人,途中如出现以下任一情况即视为危险品错报、瞒报或者漏报,马士基将收取违约金并追究相应责任:
* 任何实际为危险品货物但申报为非危险品货物
* 危险品级别及UN号码的瞒报和误报,例如:实际为UN3171但申报为UN3480
* 向我司提出更改货物属性,从原订的非危险品货物改为危险品货物
* 向我司提出更改(或增加)危险品类别或联合国编码
* 被海事或相关部门认定为错报、瞒报或漏报
上述更改货物属性以及更改(或增加)危险品类别或联合国编码行为包括但不限于集装箱进港(集港)后对于订舱品名的更改或增加,在提单补料上更改或增加不同于订舱阶段的货物品名,在提单出具后更改或增加为不同于订舱阶段的货物品名。征收违约金的情形适用于客人由于工作疏忽或者故意隐瞒造成错报、瞒报或者漏报的结果。
遵请广大客户遵守相关法规,履行义务,及时正确申报货物属性及品名。对于未按照上述要求申报危险品名及属性而产生的违约金,我司将不予减免。
地中海航运
1、危险品申报必须在订舱阶段进行并且取得船公司的批准,提单/提单样本与所提交的危险品申报信息之间出现的任何不符,将会产生危险品误申报费。此罚金不会以任何方式限制由于误申报而产生的其它罚款或费用,并由发货人承担。
2、如果以非危险品申报订舱的货柜在离港后发现实属危险品,将会产生危险品误申报费。此罚金不会以任何方式限制由于瞒报漏报而产生的其它罚款或费用,并由发货人承担。
东方海外

长锦商船
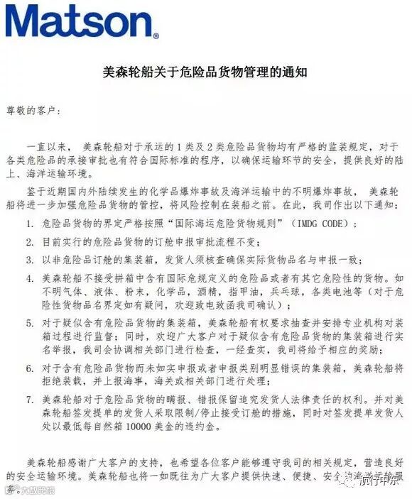
美森轮船
鉴于近期国内外陆续发生的化学品爆炸事故及海洋运输中的不明爆炸事故, 美森轮船将进一步加强危险品货物的管控,将风险控制在装船之前。在此,我司作出以下通知:
1、危险品货物的界定严格按照“国际海运危险货物规则”(IMDG CODE);
2、目前实行的危险品货物的订舱申报审批流程不变;
3、以非危险品订舱的集装箱,发货人须核查确保实际货物品名与申报一致;
4、美森轮船不接受拼箱中含有国际危规定义的危险品或者有其它危险性的货物,如不明气体、液体、粉末,化学品,酒精,指甲油,兵乓球,各类电池等;
5、对于疑似含有危险品货物的集装箱,美森轮船有权要求抽查并安排专业机构对装箱过程进行监督;同时,欢迎广大客户对于疑似含有危险品货物的集装箱进行实名举报,公司会协调相关部门进行检查,一经查实,将给予相应的奖励;
6、对于含有危险品货物而未如实申报,或者申报类别明显错误的集装箱,美森轮船将拒绝装载,并上报海事、海关或相关部门进行处理;
7、美森轮船对于危险品货物的瞒报、错报保留追究发货人法律责任的权利,并对美森轮船签发提单的发货人采取限制/停止接受订舱的措施,同时对签发提单发货人,处以最低每自然箱10000美元的违约金。
中远海船代
再次呼吁广大货主货代,遵守法律法规和行业规范,加强自律,杜绝危险品瞒报的再次发生,以共同确保人安、船安、货安。瞒报一旦被查获,涉事企业不但面临着罚款,更有可能担负刑事责任,相关货代企业一样会受到牵连。不要心存侥幸,为了眼前的些许利益带来更大的损失。
专注全球空运,头程运输,低价航空
空海运含税双清到门
15915854134


