班上孩子众多?
每天写作业很晚?
学校办学设施不过关?
……
作为家长
你有很多困惑,却没有评判标准
不妨请看——
江苏省教育厅发布的
义务教育学校办学标准
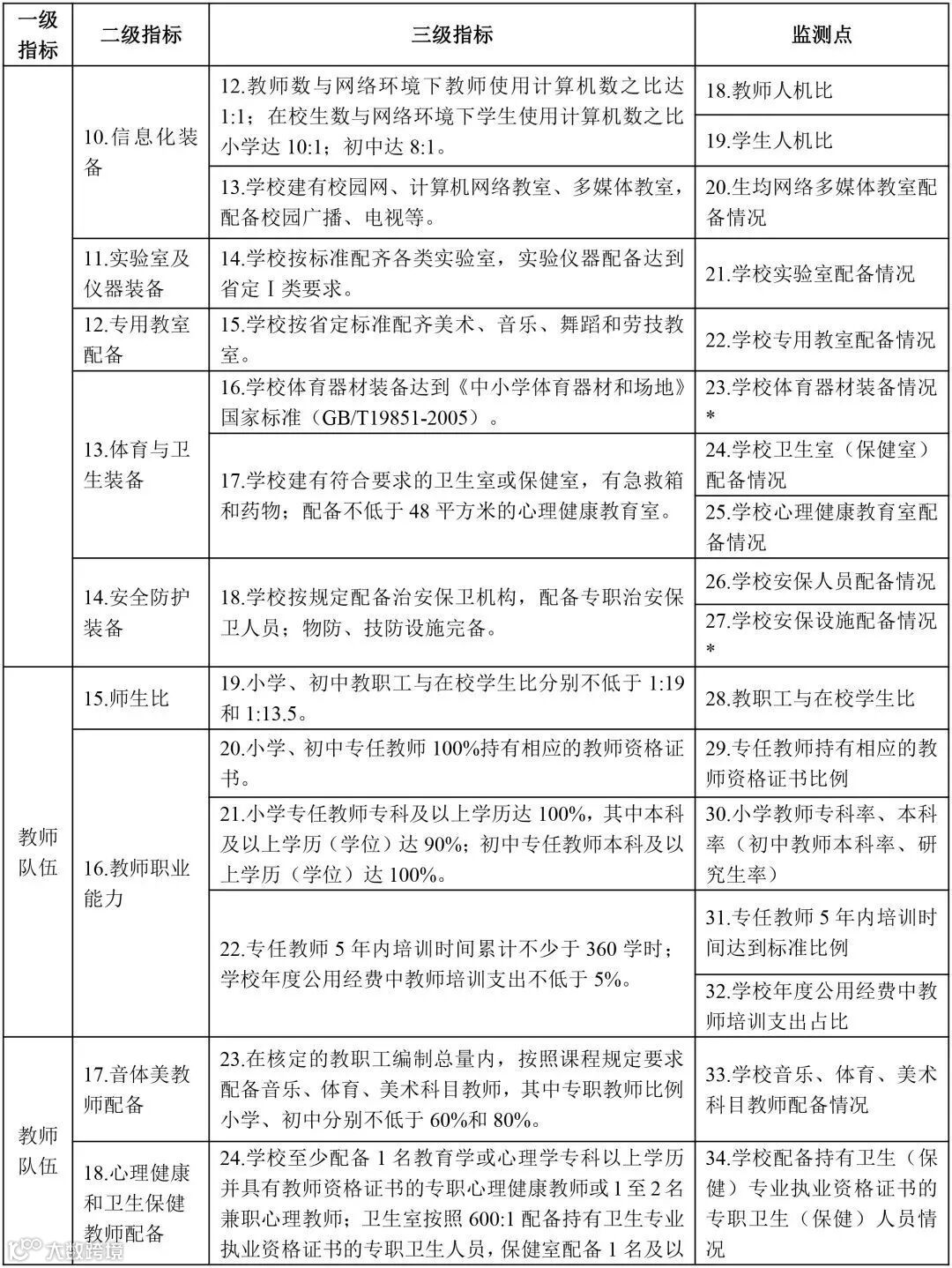
《通知》指出,当前,我省义务教育正从基本均衡向优质均衡迈进,省委省政府明确提出“到2020年,全省义务教育学校达到省定标准”的规划目标。今年的义务教育学校标准化建设监测工作要紧扣《江苏省义务教育学校办学标准(试行)》,对照《江苏省义务教育学校标准化建设监测指标(试行)》,聚焦“规模与班额”“校舍与装备”“师资与课程”“管理与质量”等重点环节。
建设的标准是什么样呢?
小编挑出几个重点
你一看就明白了!
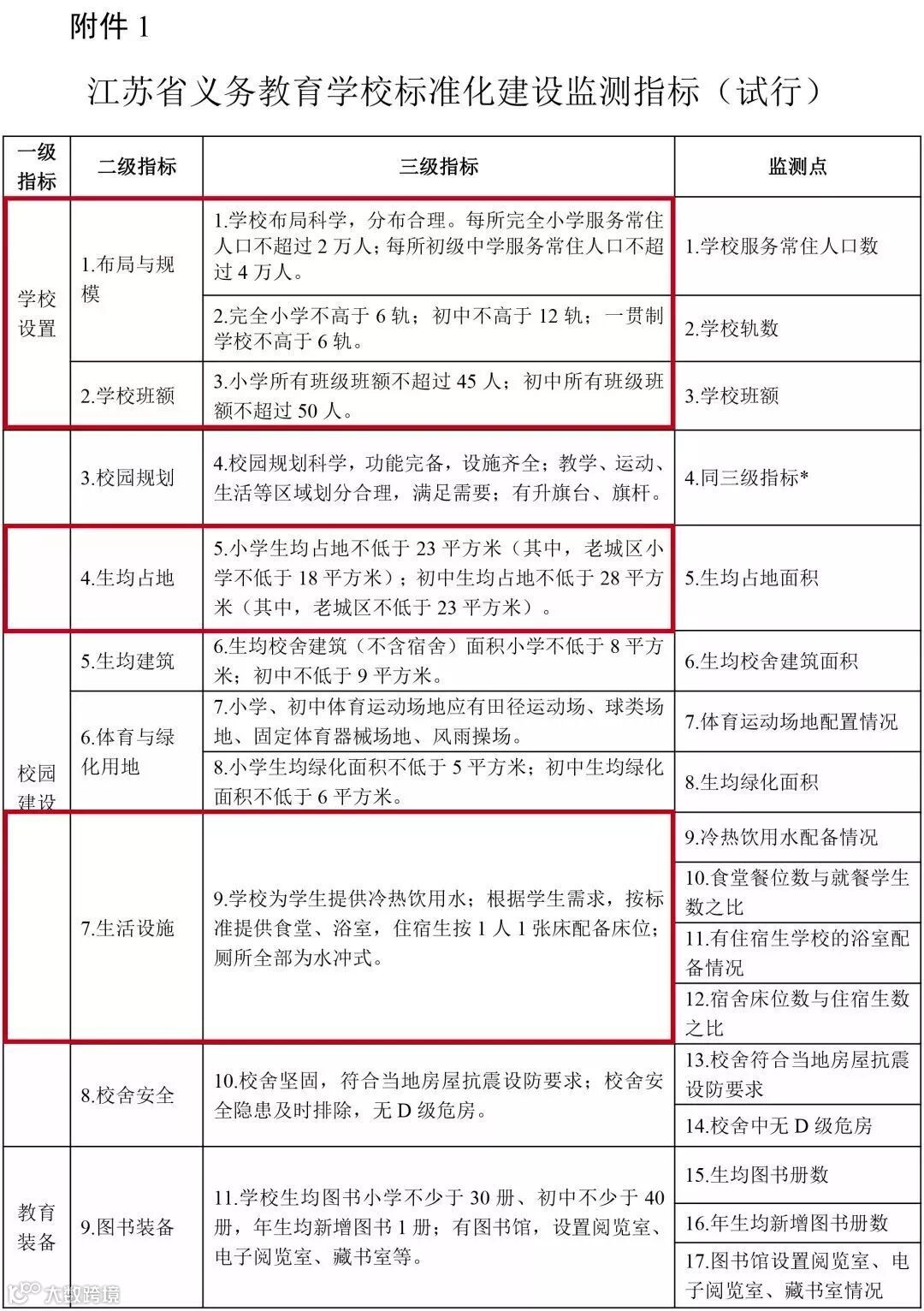
一布局与规模
每所完全小学服务常住人口不超过2万人
每所初级中学服务常住人口不超过4万人
▲
完全小学就是一到六年级都有的小学
完全小学不高于6轨
初中不高于12轨
一贯制学校不高于6轨
▲
轨就是一年级几个班,6轨就是6个班
小学所有班级班额不超过45人
初中所有班级班额不超过50人
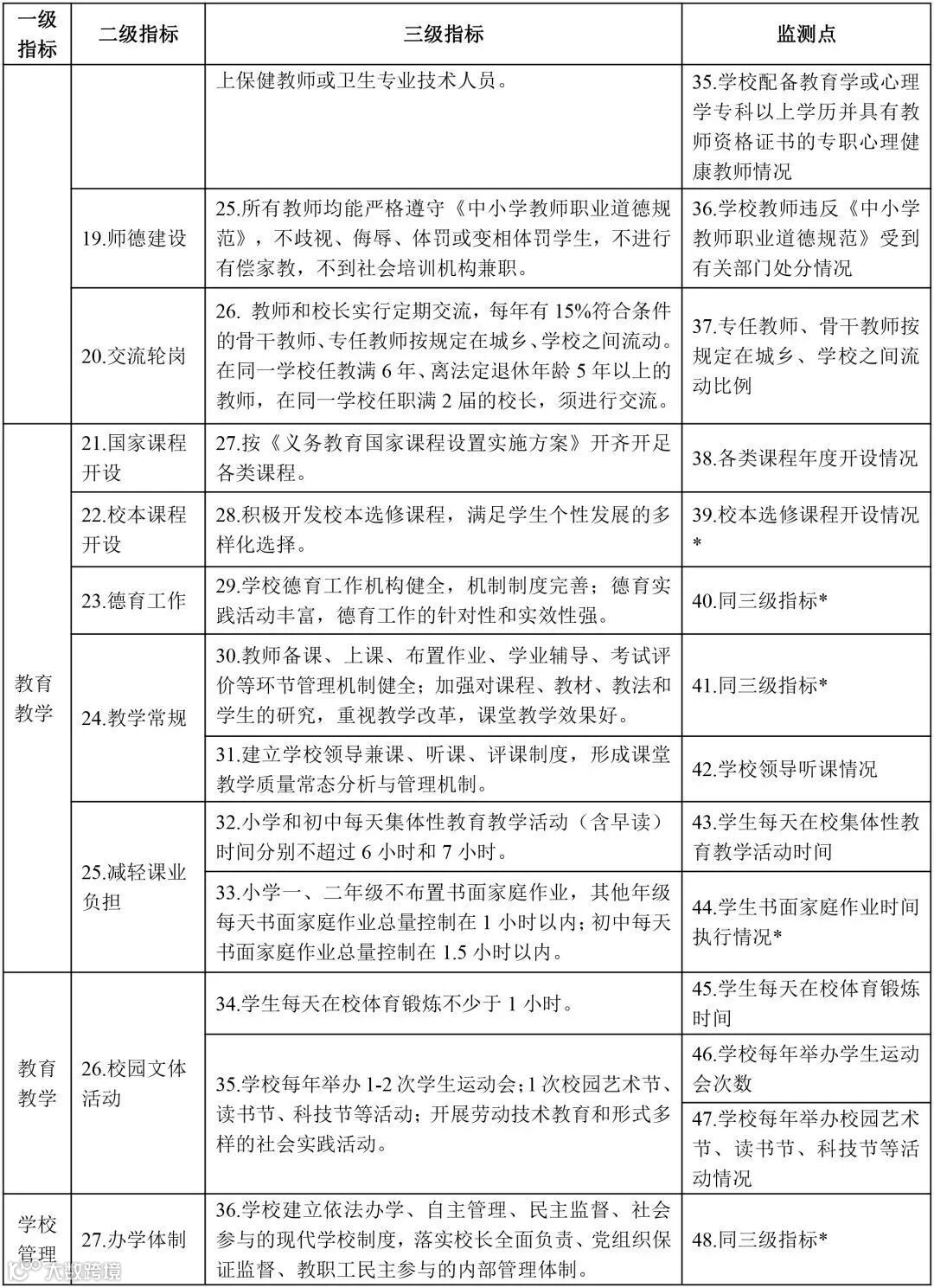
二教育教学
小学和初中
每天集体性教育教学活动(含早读)
时间分别不超过6小时和7小时
小学一、二年级
不布置书面家庭作业
其他年级每天书面家庭作业总量
控制在1小时以内
初中每天书面家庭作业总量
控制在1.5小时以内
三规范收费行为
学校免收学生学费、杂费、课本费、作业本费
农村学校免收寄宿生住宿费
这对于很多农村留守儿童来讲
是一件极大的好事
如果农村学校免交住宿费
很多留守儿童更愿意住在学校
也保障了学生的安全和日常生活
四师德建设
所有教师均能
严格遵守《中小学教师职业道德规范》
不歧视、侮辱、体罚或变相体罚学生
不进行有偿家教
不到社会培训机构兼职
具体实行标准如下
长按二维码
选择“识别图中二维码”关注如皋市物流信息交易平台

